Suppr超能文献

泛素连接酶和斯巴丁/SPG20在脂滴周转中的作用。

A role for ubiquitin ligases and Spartin/SPG20 in lipid droplet turnover.

作者信息

Eastman Scott W, Yassaee Mina, Bieniasz Paul D

机构信息

Howard Hughes Medical Institute, The Rockefeller University, New York, NY 10065, USA.

出版信息

J Cell Biol. 2009 Mar 23;184(6):881-94. doi: 10.1083/jcb.200808041.

Abstract

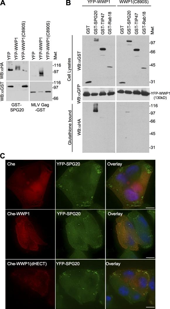
HECT (homologous to the E6AP C terminus) ubiquitin ligases have diverse functions in eukaryotic cells. In screens for proteins that bind to the HECT ubiquitin ligase WWP1, we identified Spartin, which is also known as SPG20. This protein is truncated in a neurological disease, Troyer syndrome. In this study, we show that SPG20 associates with the surface of lipid droplets (LDs) and can regulate their size and number. SPG20 binds to another LD protein, TIP47, and both proteins compete with an additional LD protein, adipophilin/adipocyte differentiation-related protein, for occupancy of LDs. The mutant SPG20 present in Troyer syndrome does not possess these activities. Depletion of SPG20 using RNA interference increases the number and size of LDs when cells are fed with oleic acid. Binding of WWP1 to SPG20 and the consequent ubiquitin transfer remove SPG20 from LDs and reduce the levels of coexpressed SPG20. These experiments suggest functions for ubiquitin ligases and SPG20 in the regulation of LD turnover and potential pathological mechanisms in Troyer syndrome.

摘要

HECT(与E6AP C末端同源)泛素连接酶在真核细胞中具有多种功能。在筛选与HECT泛素连接酶WWP1结合的蛋白质时,我们鉴定出了斯巴丁蛋白(Spartin),它也被称为SPG20。这种蛋白质在一种神经疾病——特罗耶综合征(Troyer syndrome)中发生了截短。在本研究中,我们发现SPG20与脂滴(LDs)表面相关联,并且能够调节其大小和数量。SPG20与另一种脂滴蛋白TIP47结合,并且这两种蛋白质与另一种脂滴蛋白——亲脂素/脂肪细胞分化相关蛋白竞争占据脂滴。特罗耶综合征中存在的突变型SPG20不具备这些活性。当用油酸喂养细胞时,利用RNA干扰技术敲低SPG20会增加脂滴的数量和大小。WWP1与SPG20的结合以及随后的泛素转移会使SPG20从脂滴上脱离,并降低共表达的SPG20的水平。这些实验表明泛素连接酶和SPG20在脂滴周转调节中的功能以及特罗耶综合征潜在的病理机制。

https://cdn.ncbi.nlm.nih.gov/pmc/blobs/5be7/2699154/2832be20163c/JCB_200808041_RGB_Fig1.jpg

文献检索

告别复杂PubMed语法,用中文像聊天一样搜索,搜遍4000万医学文献。AI智能推荐,让科研检索更轻松。

立即免费搜索

文件翻译

保留排版,准确专业,支持PDF/Word/PPT等文件格式,支持 12+语言互译。

免费翻译文档

深度研究

AI帮你快速写综述,25分钟生成高质量综述,智能提取关键信息,辅助科研写作。

立即免费体验