Suppr超能文献

WAVE调节复合体被抑制。

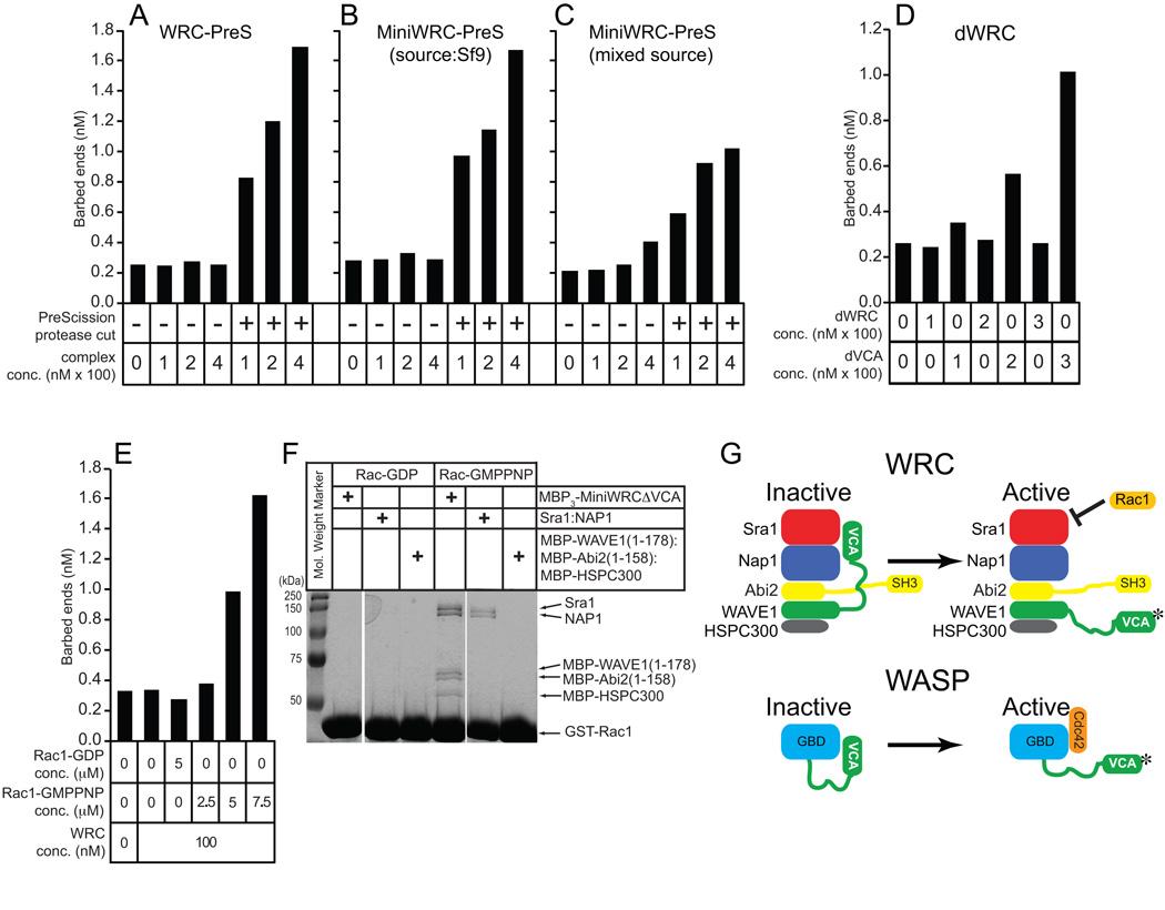
The WAVE regulatory complex is inhibited.

作者信息

Ismail Ayman M, Padrick Shae B, Chen Baoyu, Umetani Junko, Rosen Michael K

机构信息

Howard Hughes Medical Institute and Department of Biochemistry, University of Texas Southwestern Medical Center, Dallas, USA.

出版信息

Nat Struct Mol Biol. 2009 May;16(5):561-3. doi: 10.1038/nsmb.1587. Epub 2009 Apr 12.

Abstract

The WAVE regulatory complex (WRC) transmits information from the Rac GTPase to the actin nucleator Arp2/3 complex. We have reconstituted recombinant human and Drosophila WRC in several forms and shown that they are inactive toward Arp2/3 complex but can be activated by Rac in a nucleotide-dependent fashion. Our observations identify core components needed for WAVE inhibition, reconcile contradictory existing mechanisms and reveal common regulatory principles for the WAVE/WASP family of proteins.

摘要

WAVE调节复合体(WRC)将信息从Rac GTP酶传递给肌动蛋白成核因子Arp2/3复合体。我们已经以多种形式重组了重组人源和果蝇WRC,并表明它们对Arp2/3复合体无活性,但可以被Rac以核苷酸依赖的方式激活。我们的观察结果确定了WAVE抑制所需的核心成分,调和了相互矛盾的现有机制,并揭示了WAVE/WASP蛋白家族的共同调节原则。

https://cdn.ncbi.nlm.nih.gov/pmc/blobs/23b9/2716658/420fb267526f/nihms103233f1.jpg

文献AI研究员

20分钟写一篇综述,助力文献阅读效率提升50倍。

立即体验

用中文搜PubMed

大模型驱动的PubMed中文搜索引擎

马上搜索

文档翻译

学术文献翻译模型,支持多种主流文档格式。

立即体验