• 文献检索
  • 文档翻译
  • 深度研究
  • 学术资讯
  • Suppr Zotero 插件Zotero 插件
  • 邀请有礼
  • 套餐&价格
  • 历史记录
应用&插件
Suppr Zotero 插件Zotero 插件浏览器插件Mac 客户端Windows 客户端微信小程序
定价
高级版会员购买积分包购买API积分包
服务
文献检索文档翻译深度研究API 文档MCP 服务
关于我们
关于 Suppr公司介绍联系我们用户协议隐私条款
关注我们

Suppr 超能文献

核心技术专利:CN118964589B侵权必究
粤ICP备2023148730 号-1Suppr @ 2026

文献检索

告别复杂PubMed语法,用中文像聊天一样搜索,搜遍4000万医学文献。AI智能推荐,让科研检索更轻松。

立即免费搜索

文件翻译

保留排版,准确专业,支持PDF/Word/PPT等文件格式,支持 12+语言互译。

免费翻译文档

深度研究

AI帮你快速写综述,25分钟生成高质量综述,智能提取关键信息,辅助科研写作。

立即免费体验

TRAF6通过在感知胞质病毒RNA和DNA时激活NF-κB和IRF7来建立先天免疫反应。

TRAF6 establishes innate immune responses by activating NF-kappaB and IRF7 upon sensing cytosolic viral RNA and DNA.

作者信息

Konno Hiroyasu, Yamamoto Takuya, Yamazaki Kohsuke, Gohda Jin, Akiyama Taishin, Semba Kentaro, Goto Hideo, Kato Atsushi, Yujiri Toshiaki, Imai Takahiko, Kawaguchi Yasushi, Su Bing, Takeuchi Osamu, Akira Shizuo, Tsunetsugu-Yokota Yasuko, Inoue Jun-ichiro

机构信息

Division of Cellular and Molecular Biology, Department of Cancer Biology, Institute of Medical Science, University of Tokyo, Tokyo, Japan.

出版信息

PLoS One. 2009 May 25;4(5):e5674. doi: 10.1371/journal.pone.0005674.

DOI:10.1371/journal.pone.0005674
PMID:19479062
原文链接:https://pmc.ncbi.nlm.nih.gov/articles/PMC2682567/
Abstract

BACKGROUND

In response to viral infection, the innate immune system recognizes viral nucleic acids and then induces production of proinflammatory cytokines and type I interferons (IFNs). Toll-like receptor 7 (TLR7) and TLR9 detect viral RNA and DNA, respectively, in endosomal compartments, leading to the activation of nuclear factor kappaB (NF-kappaB) and IFN regulatory factors (IRFs) in plasmacytoid dendritic cells. During such TLR signaling, TNF receptor-associated factor 6 (TRAF6) is essential for the activation of NF-kappaB and the production of type I IFN. In contrast, RIG-like helicases (RLHs), cytosolic RNA sensors, are indispensable for antiviral responses in conventional dendritic cells, macrophages, and fibroblasts. However, the contribution of TRAF6 to the detection of cytosolic viral nucleic acids has been controversial, and the involvement of TRAF6 in IRF activation has not been adequately addressed.

PRINCIPAL FINDINGS

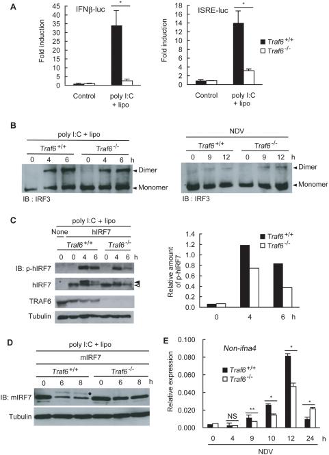
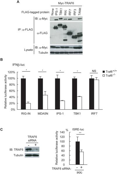
Here we first show that TRAF6 plays a critical role in RLH signaling. The absence of TRAF6 resulted in enhanced viral replication and a significant reduction in the production of IL-6 and type I IFNs after infection with RNA virus. Activation of NF-kappaB and IRF7, but not that of IRF3, was significantly impaired during RLH signaling in the absence of TRAF6. TGFbeta-activated kinase 1 (TAK1) and MEKK3, whose activation by TRAF6 during TLR signaling is involved in NF-kappaB activation, were not essential for RLH-mediated NF-kappaB activation. We also demonstrate that TRAF6-deficiency impaired cytosolic DNA-induced antiviral responses, and this impairment was due to defective activation of NF-kappaB and IRF7.

CONCLUSIONS/SIGNIFICANCE: Thus, TRAF6 mediates antiviral responses triggered by cytosolic viral DNA and RNA in a way that differs from that associated with TLR signaling. Given its essential role in signaling by various receptors involved in the acquired immune system, TRAF6 represents a key molecule in innate and antigen-specific immune responses against viral infection.

摘要

背景

作为对病毒感染的反应,先天性免疫系统识别病毒核酸,随后诱导促炎细胞因子和I型干扰素(IFN)的产生。Toll样受体7(TLR7)和TLR9分别在内体区室中检测病毒RNA和DNA,从而导致浆细胞样树突状细胞中核因子κB(NF-κB)和IFN调节因子(IRF)的激活。在这种TLR信号传导过程中,肿瘤坏死因子受体相关因子6(TRAF6)对于NF-κB的激活和I型IFN的产生至关重要。相比之下,RIG样解旋酶(RLH)作为胞质RNA传感器,对于常规树突状细胞、巨噬细胞和成纤维细胞中的抗病毒反应不可或缺。然而,TRAF6对胞质病毒核酸检测的贡献一直存在争议,并且TRAF6在IRF激活中的作用尚未得到充分探讨。

主要发现

在此我们首次表明TRAF6在RLH信号传导中起关键作用。缺乏TRAF6导致RNA病毒感染后病毒复制增强以及IL-6和I型IFN的产生显著减少。在缺乏TRAF6的情况下,RLH信号传导过程中NF-κB和IRF7的激活显著受损,但IRF3的激活未受影响。TGFβ激活激酶1(TAK1)和MEKK3,其在TLR信号传导过程中由TRAF6激活参与NF-κB激活,对于RLH介导的NF-κB激活并非必需。我们还证明TRAF6缺陷会损害胞质DNA诱导的抗病毒反应,并且这种损害是由于NF-κB和IRF7的激活缺陷所致。

结论/意义:因此,TRAF6以不同于与TLR信号传导相关的方式介导由胞质病毒DNA和RNA触发的抗病毒反应。鉴于其在获得性免疫系统中涉及的各种受体信号传导中的关键作用,TRAF6代表了针对病毒感染的先天性和抗原特异性免疫反应中的关键分子。

https://cdn.ncbi.nlm.nih.gov/pmc/blobs/dc4e/2682567/3b3654a015b4/pone.0005674.g008.jpg
https://cdn.ncbi.nlm.nih.gov/pmc/blobs/dc4e/2682567/f71dc1e7f06f/pone.0005674.g001.jpg
https://cdn.ncbi.nlm.nih.gov/pmc/blobs/dc4e/2682567/2530e12449dd/pone.0005674.g002.jpg
https://cdn.ncbi.nlm.nih.gov/pmc/blobs/dc4e/2682567/c6beb702b4e9/pone.0005674.g003.jpg
https://cdn.ncbi.nlm.nih.gov/pmc/blobs/dc4e/2682567/63c3c538c8c1/pone.0005674.g004.jpg
https://cdn.ncbi.nlm.nih.gov/pmc/blobs/dc4e/2682567/9b45e83ec98c/pone.0005674.g005.jpg
https://cdn.ncbi.nlm.nih.gov/pmc/blobs/dc4e/2682567/6b7d15f8f525/pone.0005674.g006.jpg
https://cdn.ncbi.nlm.nih.gov/pmc/blobs/dc4e/2682567/f7ce1f35284d/pone.0005674.g007.jpg
https://cdn.ncbi.nlm.nih.gov/pmc/blobs/dc4e/2682567/3b3654a015b4/pone.0005674.g008.jpg
https://cdn.ncbi.nlm.nih.gov/pmc/blobs/dc4e/2682567/f71dc1e7f06f/pone.0005674.g001.jpg
https://cdn.ncbi.nlm.nih.gov/pmc/blobs/dc4e/2682567/2530e12449dd/pone.0005674.g002.jpg
https://cdn.ncbi.nlm.nih.gov/pmc/blobs/dc4e/2682567/c6beb702b4e9/pone.0005674.g003.jpg
https://cdn.ncbi.nlm.nih.gov/pmc/blobs/dc4e/2682567/63c3c538c8c1/pone.0005674.g004.jpg
https://cdn.ncbi.nlm.nih.gov/pmc/blobs/dc4e/2682567/9b45e83ec98c/pone.0005674.g005.jpg
https://cdn.ncbi.nlm.nih.gov/pmc/blobs/dc4e/2682567/6b7d15f8f525/pone.0005674.g006.jpg
https://cdn.ncbi.nlm.nih.gov/pmc/blobs/dc4e/2682567/f7ce1f35284d/pone.0005674.g007.jpg
https://cdn.ncbi.nlm.nih.gov/pmc/blobs/dc4e/2682567/3b3654a015b4/pone.0005674.g008.jpg

相似文献

1
TRAF6 establishes innate immune responses by activating NF-kappaB and IRF7 upon sensing cytosolic viral RNA and DNA.TRAF6通过在感知胞质病毒RNA和DNA时激活NF-κB和IRF7来建立先天免疫反应。
PLoS One. 2009 May 25;4(5):e5674. doi: 10.1371/journal.pone.0005674.
2
Ataxia telangiectasia mutated kinase mediates NF-κB serine 276 phosphorylation and interferon expression via the IRF7-RIG-I amplification loop in paramyxovirus infection.共济失调毛细血管扩张症突变激酶通过副粘病毒感染中的IRF7-RIG-I扩增环介导NF-κB丝氨酸276磷酸化和干扰素表达。
J Virol. 2015 Mar;89(5):2628-42. doi: 10.1128/JVI.02458-14. Epub 2014 Dec 17.
3
Cytosolic-DNA-mediated, STING-dependent proinflammatory gene induction necessitates canonical NF-κB activation through TBK1.细胞质 DNA 介导的、STING 依赖性促炎基因诱导需要通过 TBK1 激活经典 NF-κB。
J Virol. 2014 May;88(10):5328-41. doi: 10.1128/JVI.00037-14. Epub 2014 Mar 5.
4
TRAF6 and MEKK1 play a pivotal role in the RIG-I-like helicase antiviral pathway.肿瘤坏死因子受体相关因子6(TRAF6)和丝裂原活化蛋白激酶激酶激酶1(MEKK1)在维甲酸诱导基因I样解旋酶抗病毒信号通路中发挥关键作用。
J Biol Chem. 2008 Dec 26;283(52):36211-20. doi: 10.1074/jbc.M806576200. Epub 2008 Nov 4.
5
Toll-like receptor 3-mediated activation of NF-kappaB and IRF3 diverges at Toll-IL-1 receptor domain-containing adapter inducing IFN-beta.Toll样受体3介导的核因子κB和干扰素调节因子3的激活在含Toll-白细胞介素-1受体结构域的接头诱导干扰素-β处出现分歧。
Proc Natl Acad Sci U S A. 2004 Mar 9;101(10):3533-8. doi: 10.1073/pnas.0308496101. Epub 2004 Feb 24.
6
Regulation of MDA5-MAVS Antiviral Signaling Axis by TRIM25 through TRAF6-Mediated NF-κB Activation.TRIM25通过TRAF6介导的NF-κB激活对MDA5-MAVS抗病毒信号轴的调控
Mol Cells. 2015 Sep;38(9):759-64. doi: 10.14348/molcells.2015.0047. Epub 2015 Aug 21.
7
TRAF6 and TAK1 Contribute to SAMHD1-Mediated Negative Regulation of NF-κB Signaling.TRAF6 和 TAK1 有助于 SAMHD1 介导的 NF-κB 信号转导的负调控。
J Virol. 2021 Jan 13;95(3). doi: 10.1128/JVI.01970-20.
8
Interleukin-1 receptor-associated kinase-1 plays an essential role for Toll-like receptor (TLR)7- and TLR9-mediated interferon-{alpha} induction.白细胞介素-1受体相关激酶-1在Toll样受体(TLR)7和TLR9介导的α干扰素诱导中起关键作用。
J Exp Med. 2005 Mar 21;201(6):915-23. doi: 10.1084/jem.20042372. Epub 2005 Mar 14.
9
Phosphoinositide-dependent kinase-1 inhibits TRAF6 ubiquitination by interrupting the formation of TAK1-TAB2 complex in TLR4 signaling.磷酸肌醇依赖性激酶-1通过中断Toll样受体4信号通路中TAK1-TAB2复合物的形成来抑制TRAF6泛素化。
Cell Signal. 2015 Dec;27(12):2524-33. doi: 10.1016/j.cellsig.2015.09.018. Epub 2015 Sep 30.
10
TAK1-ECSIT-TRAF6 complex plays a key role in the TLR4 signal to activate NF-κB.TAK1-ECSIT-TRAF6复合物在TLR4信号激活NF-κB过程中起关键作用。
J Biol Chem. 2014 Dec 19;289(51):35205-14. doi: 10.1074/jbc.M114.597187. Epub 2014 Nov 4.

引用本文的文献

1
MAVS phosphorylation acts as a cellular stress sensor that modulates antiviral immunity.线粒体抗病毒信号蛋白(MAVS)磷酸化作为一种细胞应激传感器,可调节抗病毒免疫。
iScience. 2025 Jul 31;28(9):113256. doi: 10.1016/j.isci.2025.113256. eCollection 2025 Sep 19.
2
Sex Differences in Immune Responses to Infectious Diseases: The Role of Genetics, Hormones, and Aging.传染病免疫反应中的性别差异:遗传学、激素和衰老的作用。
Diseases. 2025 Jun 7;13(6):179. doi: 10.3390/diseases13060179.
3
Interferon and immunity: the role of microRNA in viral evasion strategies.

本文引用的文献

1
An orthogonal proteomic-genomic screen identifies AIM2 as a cytoplasmic DNA sensor for the inflammasome.一项正交蛋白质组学-基因组学筛选确定AIM2为炎性小体的细胞质DNA传感器。
Nat Immunol. 2009 Mar;10(3):266-72. doi: 10.1038/ni.1702. Epub 2009 Jan 21.
2
AIM2 activates the inflammasome and cell death in response to cytoplasmic DNA.AIM2响应细胞质DNA激活炎性小体和细胞死亡。
Nature. 2009 Mar 26;458(7237):509-13. doi: 10.1038/nature07710. Epub 2009 Jan 21.
3
AIM2 recognizes cytosolic dsDNA and forms a caspase-1-activating inflammasome with ASC.
干扰素与免疫:微小RNA在病毒逃逸策略中的作用
Front Immunol. 2025 May 9;16:1567459. doi: 10.3389/fimmu.2025.1567459. eCollection 2025.
4
The role of cGAS-STING pathway ubiquitination in innate immunity and multiple diseases.环鸟苷酸-腺苷酸合成酶-干扰素基因刺激蛋白(cGAS-STING)通路泛素化在固有免疫及多种疾病中的作用
Front Immunol. 2025 Feb 14;16:1522200. doi: 10.3389/fimmu.2025.1522200. eCollection 2025.
5
Enhancing CAR T-Cell Function with Domains of Innate Immunity Sensors.利用天然免疫传感器结构域增强嵌合抗原受体T细胞功能
Int J Mol Sci. 2025 Feb 5;26(3):1339. doi: 10.3390/ijms26031339.
6
-deficient MDBK cell based on CRISPR/Cas9 technology for enhancing IBRV replication.基于CRISPR/Cas9技术的缺陷型MDBK细胞用于增强传染性牛鼻气管炎病毒(IBRV)复制
Front Microbiol. 2024 Dec 3;15:1483527. doi: 10.3389/fmicb.2024.1483527. eCollection 2024.
7
Nucleic acid sensing in the central nervous system: Implications for neural circuit development, function, and degeneration.中枢神经系统中的核酸感应:对神经回路发育、功能和变性的影响。
Immunol Rev. 2024 Oct;327(1):71-82. doi: 10.1111/imr.13420. Epub 2024 Nov 6.
8
Mesenchymal stem cell-derived extracellular vesicles reduce inflammatory responses to SARS-CoV-2 and Influenza viral proteins via miR-146a/NF-κB pathway.间充质干细胞衍生的细胞外囊泡通过 miR-146a/NF-κB 通路减轻对 SARS-CoV-2 和流感病毒蛋白的炎症反应。
Sci Rep. 2024 Nov 4;14(1):26649. doi: 10.1038/s41598-024-77258-0.
9
Innate immune response in COVID-19: single-cell multi-omics profile of NK lymphocytes in a clinical case series.COVID-19 的先天免疫反应:临床病例系列中 NK 淋巴细胞的单细胞多组学特征。
Cell Commun Signal. 2024 Oct 15;22(1):496. doi: 10.1186/s12964-024-01867-5.
10
ZIKV induces P62-mediated autophagic degradation of TRAF6 through TRAF6-NS1 interaction.寨卡病毒通过TRAF6与NS1的相互作用诱导TRAF6的P62介导的自噬降解。
iScience. 2024 Aug 20;27(9):110757. doi: 10.1016/j.isci.2024.110757. eCollection 2024 Sep 20.
AIM2可识别胞质双链DNA,并与ASC形成激活半胱天冬酶-1的炎性小体。
Nature. 2009 Mar 26;458(7237):514-8. doi: 10.1038/nature07725. Epub 2009 Jan 21.
4
HIN-200 proteins regulate caspase activation in response to foreign cytoplasmic DNA.HIN-200蛋白响应外源细胞质DNA调节半胱天冬酶激活。
Science. 2009 Feb 20;323(5917):1057-60. doi: 10.1126/science.1169841. Epub 2009 Jan 8.
5
Viral evasion and subversion of pattern-recognition receptor signalling.病毒对模式识别受体信号传导的逃避与颠覆
Nat Rev Immunol. 2008 Dec;8(12):911-22. doi: 10.1038/nri2436.
6
TRAF6 and MEKK1 play a pivotal role in the RIG-I-like helicase antiviral pathway.肿瘤坏死因子受体相关因子6(TRAF6)和丝裂原活化蛋白激酶激酶激酶1(MEKK1)在维甲酸诱导基因I样解旋酶抗病毒信号通路中发挥关键作用。
J Biol Chem. 2008 Dec 26;283(52):36211-20. doi: 10.1074/jbc.M806576200. Epub 2008 Nov 4.
7
TRAF6 and the three C-terminal lysine sites on IRF7 are required for its ubiquitination-mediated activation by the tumor necrosis factor receptor family member latent membrane protein 1.肿瘤坏死因子受体家族成员潜伏膜蛋白1通过泛素化介导激活IRF7需要TRAF6和IRF7上的三个C末端赖氨酸位点。
Mol Cell Biol. 2008 Oct;28(20):6536-46. doi: 10.1128/MCB.00785-08. Epub 2008 Aug 18.
8
Signaling to NF-kappaB by Toll-like receptors.Toll样受体向核因子κB发出信号。
Trends Mol Med. 2007 Nov;13(11):460-9. doi: 10.1016/j.molmed.2007.09.002. Epub 2007 Oct 29.
9
Innate recognition of viruses.病毒的天然识别
Immunity. 2007 Sep;27(3):370-83. doi: 10.1016/j.immuni.2007.08.012.
10
Alveolar macrophages are the primary interferon-alpha producer in pulmonary infection with RNA viruses.肺泡巨噬细胞是肺部感染RNA病毒时主要的α干扰素产生细胞。
Immunity. 2007 Aug;27(2):240-52. doi: 10.1016/j.immuni.2007.07.013.