Sandebring Anna, Thomas Kelly Jean, Beilina Alexandra, van der Brug Marcel, Cleland Megan M, Ahmad Rili, Miller David W, Zambrano Ibardo, Cowburn Richard F, Behbahani Homira, Cedazo-Mínguez Angel, Cookson Mark R
Laboratory of Neurogenetics, National Institute on Aging, Bethesda, Maryland, United States of America.
PLoS One. 2009 May 27;4(5):e5701. doi: 10.1371/journal.pone.0005701.
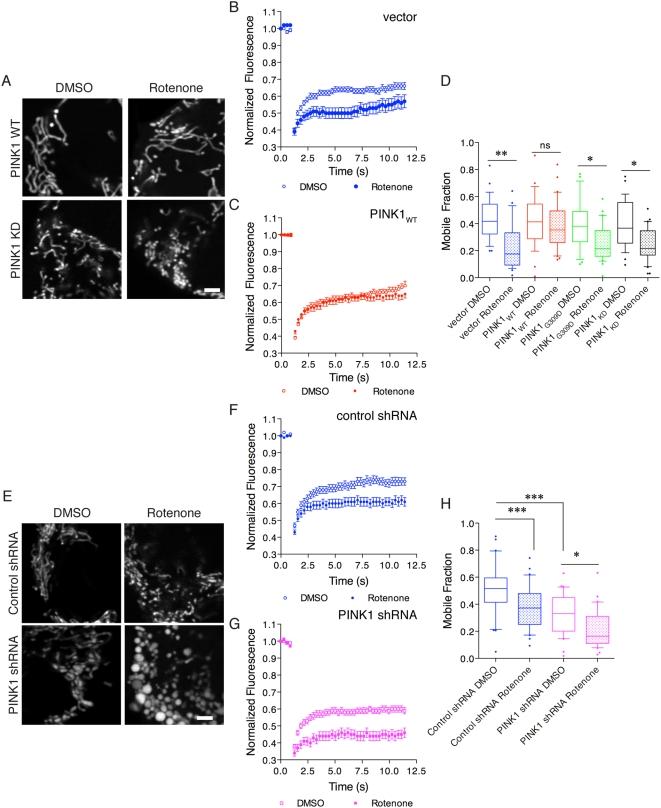
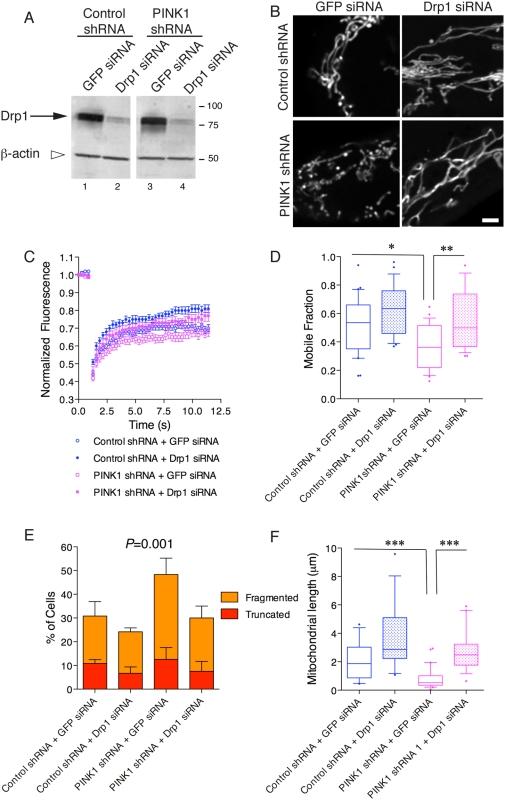
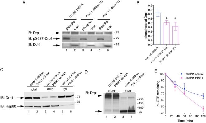
PTEN-induced novel kinase 1 (PINK1) mutations are associated with autosomal recessive parkinsonism. Previous studies have shown that PINK1 influences both mitochondrial function and morphology although it is not clearly established which of these are primary events and which are secondary. Here, we describe a novel mechanism linking mitochondrial dysfunction and alterations in mitochondrial morphology related to PINK1. Cell lines were generated by stably transducing human dopaminergic M17 cells with lentiviral constructs that increased or knocked down PINK1. As in previous studies, PINK1 deficient cells have lower mitochondrial membrane potential and are more sensitive to the toxic effects of mitochondrial complex I inhibitors. We also show that wild-type PINK1, but not recessive mutant or kinase dead versions, protects against rotenone-induced mitochondrial fragmentation whereas PINK1 deficient cells show lower mitochondrial connectivity. Expression of dynamin-related protein 1 (Drp1) exaggerates PINK1 deficiency phenotypes and Drp1 RNAi rescues them. We also show that Drp1 is dephosphorylated in PINK1 deficient cells due to activation of the calcium-dependent phosphatase calcineurin. Accordingly, the calcineurin inhibitor FK506 blocks both Drp1 dephosphorylation and loss of mitochondrial integrity in PINK1 deficient cells but does not fully rescue mitochondrial membrane potential. We propose that alterations in mitochondrial connectivity in this system are secondary to functional effects on mitochondrial membrane potential.
PTEN诱导的新型激酶1(PINK1)突变与常染色体隐性帕金森病相关。先前的研究表明,PINK1对线粒体功能和形态均有影响,不过目前尚不清楚其中哪些是原发性事件,哪些是继发性事件。在此,我们描述了一种与PINK1相关的、将线粒体功能障碍与线粒体形态改变联系起来的新机制。通过用增加或敲低PINK1的慢病毒构建体稳定转导人多巴胺能M17细胞来建立细胞系。与先前的研究一样,PINK1缺陷细胞具有较低的线粒体膜电位,并且对线粒体复合物I抑制剂的毒性作用更敏感。我们还表明,野生型PINK1可防止鱼藤酮诱导的线粒体碎片化,而隐性突变体或激酶失活型则不能,而PINK1缺陷细胞的线粒体连接性较低。动力相关蛋白1(Drp1)的表达会加剧PINK1缺陷表型,而Drp1 RNA干扰可挽救这些表型。我们还表明,由于钙依赖性磷酸酶钙调神经磷酸酶的激活,Drp1在PINK1缺陷细胞中发生去磷酸化。因此,钙调神经磷酸酶抑制剂FK506可阻断PINK1缺陷细胞中Drp1的去磷酸化和线粒体完整性的丧失,但不能完全挽救线粒体膜电位。我们提出,该系统中线粒体连接性的改变继发于对线粒体膜电位的功能影响。