University of Colorado, Boulder, CO, USA.
Gene Ther. 2009 Oct;16(10):1210-22. doi: 10.1038/gt.2009.79. Epub 2009 Jul 2.
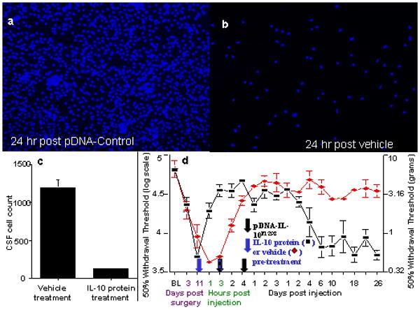
We recently described a non-viral gene therapy paradigm offering long-term resolution of established neuropathic pain in several animal models. Here, the requirements for long-term therapeutic effects are described, and evidence is provided for a mechanism of action based on immunological priming of the intrathecal (i.t.) space. Long-term pain reversal was achieved when two i.t. injections of various naked plasmid DNA doses were separated by 5 h to 3 days. We show that an initial DNA injection, regardless of whether a transgene is included, leads to an accumulation of phagocytic innate immune cells. This accumulation coincides with the time in which subsequent DNA injection efficacy is potentiated. We show the ability of non-coding DNA to induce short-term pain reversal that is dependent on endogenous interleukin-10 (IL-10) signaling. Long-term efficacy requires the inclusion of an IL-10(F129S) transgene in the second injection. Blockade of IL-10, by a neutralizing antibody, either between the two injections or after the second injection induces therapeutic failure. These results show that this gene therapy paradigm uses an initial 'priming' injection of DNA to induce accumulation of phagocytic immune cells, allowing for potentiated efficacy of a subsequent 'therapeutic' DNA injection in a time- and dose-dependent manner.
我们最近描述了一种非病毒基因治疗范例,该范例可在几种动物模型中长期缓解已建立的神经性疼痛。在这里,描述了长期治疗效果的要求,并提供了基于鞘内(i.t.)空间免疫原性的作用机制的证据。当两种 i.t. 注射的各种裸质粒 DNA 剂量间隔 5 小时至 3 天时,可实现长期疼痛逆转。我们表明,无论是否包含转基因,初始 DNA 注射都会导致吞噬性先天免疫细胞的积累。这种积累与随后 DNA 注射功效增强的时间一致。我们展示了非编码 DNA 诱导短期疼痛逆转的能力,这取决于内源性白细胞介素 10(IL-10)信号。长期疗效需要在第二次注射中包含 IL-10(F129S)转基因。在两次注射之间或第二次注射后用中和抗体阻断 IL-10 会导致治疗失败。这些结果表明,这种基因治疗范例使用初始的“启动”DNA 注射来诱导吞噬免疫细胞的积累,从而以时间和剂量依赖的方式增强随后的“治疗”DNA 注射的功效。