Suppr超能文献

RhoA鸟嘌呤核苷酸交换因子ARHGEF10对有丝分裂纺锤体形成的调控

Regulation of mitotic spindle formation by the RhoA guanine nucleotide exchange factor ARHGEF10.

作者信息

Aoki Takuji, Ueda Shuji, Kataoka Tohru, Satoh Takaya

机构信息

Division of Molecular Biology, Department of Biochemistry and Molecular Biology, Kobe University Graduate School of Medicine, 7-5-1 Kusunoki-cho, Chuo-ku, Kobe 650-0017, Japan.

出版信息

BMC Cell Biol. 2009 Jul 28;10:56. doi: 10.1186/1471-2121-10-56.

Abstract

BACKGROUND

The Dbl family guanine nucleotide exchange factor ARHGEF10 was originally identified as the product of the gene associated with slowed nerve-conduction velocities of peripheral nerves. However, the function of ARHGEF10 in mammalian cells is totally unknown at a molecular level. ARHGEF10 contains no distinctive functional domains except for tandem Dbl homology-pleckstrin homology and putative transmembrane domains.

RESULTS

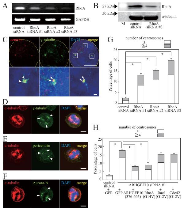
Here we show that RhoA is a substrate for ARHGEF10. In both G1/S and M phases, ARHGEF10 was localized in the centrosome in adenocarcinoma HeLa cells. Furthermore, RNA interference-based knockdown of ARHGEF10 resulted in multipolar spindle formation in M phase. Each spindle pole seems to contain a centrosome consisting of two centrioles and the pericentriolar material. Downregulation of RhoA elicited similar phenotypes, and aberrant mitotic spindle formation following ARHGEF10 knockdown was rescued by ectopic expression of constitutively activated RhoA. Multinucleated cells were not increased upon ARHGEF10 knockdown in contrast to treatment with Y-27632, a specific pharmacological inhibitor for the RhoA effector kinase ROCK, which induced not only multipolar spindle formation, but also multinucleation. Therefore, unregulated centrosome duplication rather than aberration in cytokinesis may be responsible for ARHGEF10 knockdown-dependent multipolar spindle formation. We further isolated the kinesin-like motor protein KIF3B as a binding partner of ARHGEF10. Knockdown of KIF3B again caused multipolar spindle phenotypes. The supernumerary centrosome phenotype was also observed in S phase-arrested osteosarcoma U2OS cells when the expression of ARHGEF10, RhoA or KIF3B was abrogated by RNA interference.

CONCLUSION

Collectively, our results suggest that a novel RhoA-dependent signaling pathway under the control of ARHGEF10 has a pivotal role in the regulation of the cell division cycle. This pathway is not involved in the regulation of cytokinesis, but instead may regulate centrosome duplication. The kinesin-like motor protein KIF3B may modulate the ARHGEF10-RhoA pathway through the binding to ARHGEF10.

摘要

背景

Dbl家族鸟嘌呤核苷酸交换因子ARHGEF10最初被鉴定为与外周神经神经传导速度减慢相关基因的产物。然而,在分子水平上,ARHGEF10在哺乳动物细胞中的功能完全未知。除了串联的Dbl同源-普列克底物蛋白同源结构域和假定的跨膜结构域外,ARHGEF10不包含独特的功能结构域。

结果

我们在此表明RhoA是ARHGEF10的底物。在G1/S期和M期,ARHGEF10均定位于腺癌HeLa细胞的中心体。此外,基于RNA干扰敲低ARHGEF10导致M期多极纺锤体形成。每个纺锤极似乎都包含一个由两个中心粒和中心粒周围物质组成的中心体。RhoA的下调引发了类似的表型,并且通过组成型激活的RhoA的异位表达挽救了ARHGEF10敲低后异常的有丝分裂纺锤体形成。与用Y-27632(一种针对RhoA效应激酶ROCK的特异性药理抑制剂)处理相反,ARHGEF10敲低后多核细胞并未增加,Y-27632不仅诱导多极纺锤体形成,还诱导多核化。因此,不受调控的中心体复制而非胞质分裂异常可能是ARHGEF10敲低依赖性多极纺锤体形成的原因。我们进一步分离出驱动蛋白样运动蛋白KIF3B作为ARHGEF10的结合伴侣。敲低KIF3B再次导致多极纺锤体表型。当通过RNA干扰消除ARHGEF10、RhoA或KIF3B的表达时,在S期停滞的骨肉瘤U2OS细胞中也观察到了多余的中心体表型。

结论

总体而言,我们的结果表明,在ARHGEF10控制下的一条新的RhoA依赖性信号通路在细胞分裂周期的调控中起关键作用。该通路不参与胞质分裂的调控,而是可能调控中心体复制。驱动蛋白样运动蛋白KIF3B可能通过与ARHGEF10结合来调节ARHGEF10-RhoA通路。

https://cdn.ncbi.nlm.nih.gov/pmc/blobs/92cb/2722575/24d76d5f5b3d/1471-2121-10-56-1.jpg

文献检索

告别复杂PubMed语法,用中文像聊天一样搜索,搜遍4000万医学文献。AI智能推荐,让科研检索更轻松。

立即免费搜索

文件翻译

保留排版,准确专业,支持PDF/Word/PPT等文件格式,支持 12+语言互译。

免费翻译文档

深度研究

AI帮你快速写综述,25分钟生成高质量综述,智能提取关键信息,辅助科研写作。

立即免费体验