Suppr超能文献

调控 prohibitin 水平为雄激素调控前列腺肿瘤的体内作用提供了证据。

Manipulating prohibitin levels provides evidence for an in vivo role in androgen regulation of prostate tumours.

机构信息

Androgen Signalling Laboratory, Department of Oncology, Imperial College London, London, UK.

出版信息

Endocr Relat Cancer. 2009 Dec;16(4):1157-69. doi: 10.1677/ERC-09-0028. Epub 2009 Jul 27.

Abstract

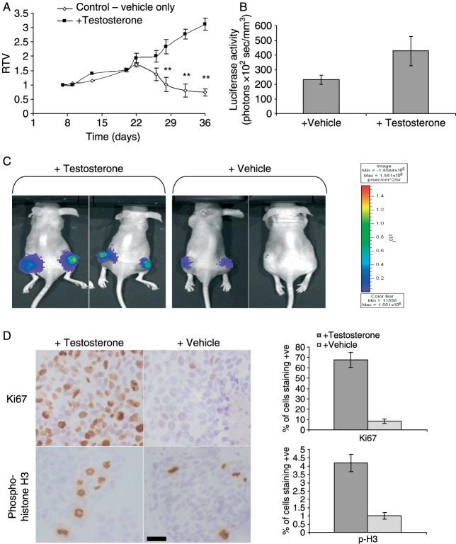
Current hormonal therapies for prostate cancer are effective initially, but inevitably tumours progress to an advanced, metastatic stage, often referred to as 'androgen independent'. However, the androgen receptor (AR) signalling pathway is still key for their growth. It is speculated that tumours escape hormonal control via reduction in corepressor proteins. Manipulating such proteins is thus a potential therapeutic strategy to halt or even reverse tumour progression. We aimed to elucidate the effects of altering levels of the AR corepressor and androgen-target protein prohibitin (PHB) on prostate tumour growth. Prostate cancer cells incorporating an integrated androgen-responsive reporter gene and stably expressing vectors to inducibly overexpress or knockdown PHB were generated and used to assess effects on androgen signalling (by real time imaging) and tumour growth both in culture and in vivo. PHB overexpression inhibited AR activity and prostate-specific antigen (PSA) expression as well as androgen-dependent growth of cells, inducing rapid accumulation in G(0)/G(1). Conversely, reduction in PHB increased AR activity, PSA expression, androgen-mediated growth and S-phase entry. In vivo, doxycycline-induced PHB regulation resulted in marked changes in AR activity, and showed significant effects upon tumour growth. Overexpression led to tumour growth arrest and protection from hormonal starvation, whereas RNAi knockdown resulted in accelerated tumour growth, even in castrated mice. This study provides proof of principle that i) reduction in PHB promotes both androgen-dependent and 'androgen-independent' tumour growth, and ii) altering AR activity via increasing levels or activity of corepressors is a valid therapeutic strategy for advanced prostate cancer.

摘要

目前用于前列腺癌的激素疗法在初期是有效的,但肿瘤不可避免地会发展到晚期、转移性阶段,通常被称为“雄激素非依赖性”。然而,雄激素受体(AR)信号通路仍然是其生长的关键。据推测,肿瘤通过减少核心抑制蛋白来逃避激素控制。因此,操纵这些蛋白质是阻止甚至逆转肿瘤进展的潜在治疗策略。我们旨在阐明改变 AR 核心抑制蛋白和雄激素靶蛋白抑制素(PHB)水平对前列腺肿瘤生长的影响。生成了整合雄激素反应性报告基因并稳定表达载体以诱导过表达或敲低 PHB 的前列腺癌细胞,并用于评估对雄激素信号(通过实时成像)和细胞在培养中和体内生长的影响。PHB 过表达抑制 AR 活性和前列腺特异性抗原(PSA)表达以及细胞的雄激素依赖性生长,诱导快速积累在 G0/G1。相反,PHB 的减少增加了 AR 活性、PSA 表达、雄激素介导的生长和 S 期进入。在体内,强力霉素诱导的 PHB 调节导致 AR 活性发生明显变化,并对肿瘤生长产生显著影响。过表达导致肿瘤生长停滞并免受激素饥饿的影响,而 RNAi 敲低导致肿瘤生长加速,即使在去势小鼠中也是如此。这项研究提供了初步证据,证明:i)PHB 的减少促进了雄激素依赖性和“雄激素非依赖性”肿瘤生长,ii)通过增加核心抑制剂的水平或活性来改变 AR 活性是治疗晚期前列腺癌的有效策略。

https://cdn.ncbi.nlm.nih.gov/pmc/blobs/f9b7/2782800/1a7f73416787/ERC090028f01.jpg

文献检索

告别复杂PubMed语法,用中文像聊天一样搜索,搜遍4000万医学文献。AI智能推荐,让科研检索更轻松。

立即免费搜索

文件翻译

保留排版,准确专业,支持PDF/Word/PPT等文件格式,支持 12+语言互译。

免费翻译文档

深度研究

AI帮你快速写综述,25分钟生成高质量综述,智能提取关键信息,辅助科研写作。

立即免费体验