Suppr超能文献

H4 组氨酸受体介导生长因子诱导的小鼠和人造血祖细胞的细胞周期停滞。

H4 histamine receptors mediate cell cycle arrest in growth factor-induced murine and human hematopoietic progenitor cells.

机构信息

Université Paris Descartes, Faculté de Médecine, CNRS UMR8147, Hôpital Necker, Paris, France.

出版信息

PLoS One. 2009 Aug 7;4(8):e6504. doi: 10.1371/journal.pone.0006504.

Abstract

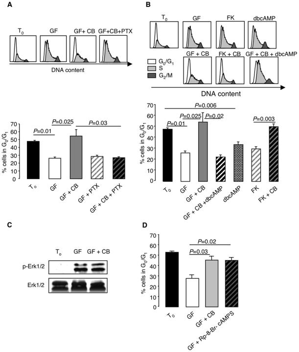
The most recently characterized H4 histamine receptor (H4R) is expressed preferentially in the bone marrow, raising the question of its role during hematopoiesis. Here we show that both murine and human progenitor cell populations express this receptor subtype on transcriptional and protein levels and respond to its agonists by reduced growth factor-induced cell cycle progression that leads to decreased myeloid, erythroid and lymphoid colony formation. H4R activation prevents the induction of cell cycle genes through a cAMP/PKA-dependent pathway that is not associated with apoptosis. It is mediated specifically through H4R signaling since gene silencing or treatment with selective antagonists restores normal cell cycle progression. The arrest of growth factor-induced G1/S transition protects murine and human progenitor cells from the toxicity of the cell cycle-dependent anticancer drug Ara-C in vitro and reduces aplasia in a murine model of chemotherapy. This first evidence for functional H4R expression in hematopoietic progenitors opens new therapeutic perspectives for alleviating hematotoxic side effects of antineoplastic drugs.

摘要

最近鉴定的 H4 组氨酸受体 (H4R) 优先在骨髓中表达,这引发了其在造血过程中作用的问题。在这里,我们表明,无论是在转录和蛋白水平上,鼠类和人类祖细胞群体都表达这种受体亚型,并且对其激动剂作出反应,导致生长因子诱导的细胞周期进程减少,从而减少骨髓、红细胞和淋巴样集落的形成。H4R 的激活通过 cAMP/PKA 依赖性途径阻止细胞周期基因的诱导,该途径与细胞凋亡无关。它是通过 H4R 信号转导介导的,因为基因沉默或用选择性拮抗剂处理可恢复正常的细胞周期进程。生长因子诱导的 G1/S 期转换的阻滞可保护鼠类和人类祖细胞免受细胞周期依赖性抗癌药物阿糖胞苷在体外的毒性,并减少化疗的鼠模型中的再生障碍。这是造血祖细胞中功能性 H4R 表达的第一个证据,为减轻抗肿瘤药物的血液毒性副作用开辟了新的治疗前景。

https://cdn.ncbi.nlm.nih.gov/pmc/blobs/4710/2720606/e7d4d4b800f6/pone.0006504.g001.jpg

文献AI研究员

20分钟写一篇综述,助力文献阅读效率提升50倍。

立即体验

用中文搜PubMed

大模型驱动的PubMed中文搜索引擎

马上搜索

文档翻译

学术文献翻译模型,支持多种主流文档格式。

立即体验