Van Dyke Natalya, Pickering Brian F, Van Dyke Michael W
Department of Molecular and Cellular Oncology, Unit 079, The University of Texas M. D. Anderson Cancer Center, 1515 Holcombe Boulevard, Houston, TX 77030-4009, USA.
Nucleic Acids Res. 2009 Oct;37(18):6116-25. doi: 10.1093/nar/gkp645. Epub 2009 Aug 7.
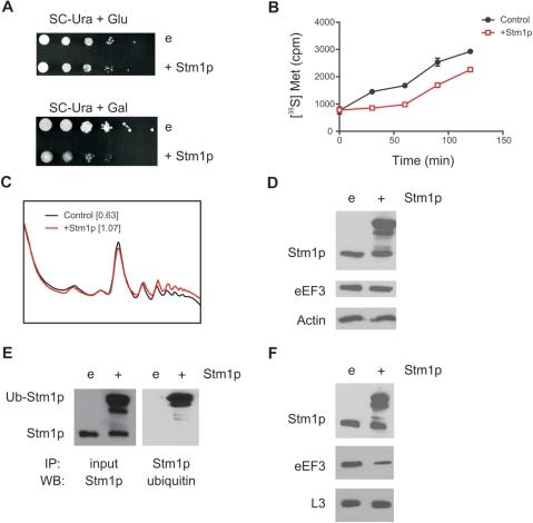
Stm1p is a Saccharomyces cerevisiae protein that is primarily associated with cytosolic 80S ribosomes and polysomes. Several lines of evidence suggest that Stm1p plays a role in translation under nutrient stress conditions, although its mechanism of action is not yet known. In this study, we show that yeast lacking Stm1p (stm1Delta) are hypersensitive to the translation inhibitor anisomycin, which affects the peptidyl transferase reaction in translation elongation, but show little hypersensitivity to other translation inhibitors such as paromomycin and hygromycin B, which affect translation fidelity. Ribosomes isolated from stm1Delta yeast have intrinsically elevated levels of eukaryotic elongation factor 3 (eEF3) associated with them. Overexpression of eEF3 in cells lacking Stm1p results in a growth defect phenotype and increased anisomycin sensitivity. In addition, ribosomes with increased levels of Stm1p exhibit decreased association with eEF3. Taken together, our data indicate that Stm1p plays a complementary role to eEF3 in translation.
Stm1p是一种酿酒酵母蛋白,主要与胞质80S核糖体和多核糖体相关。尽管其作用机制尚不清楚,但有几条证据表明Stm1p在营养应激条件下的翻译过程中发挥作用。在本研究中,我们发现缺乏Stm1p的酵母(stm1Δ)对翻译抑制剂茴香霉素高度敏感,茴香霉素影响翻译延伸中的肽基转移酶反应,但对其他影响翻译保真度的翻译抑制剂如巴龙霉素和潮霉素B几乎没有高度敏感性。从stm1Δ酵母中分离出的核糖体与真核延伸因子3(eEF3)的内在结合水平升高。在缺乏Stm1p的细胞中过表达eEF3会导致生长缺陷表型并增加对茴香霉素的敏感性。此外,Stm1p水平升高的核糖体与eEF3的结合减少。综上所述,我们的数据表明Stm1p在翻译过程中对eEF3起互补作用。