Department of Genetics, Erasmus MC, Rotterdam, The Netherlands.
PLoS Biol. 2009 Oct;7(10):e1000220. doi: 10.1371/journal.pbio.1000220. Epub 2009 Oct 20.
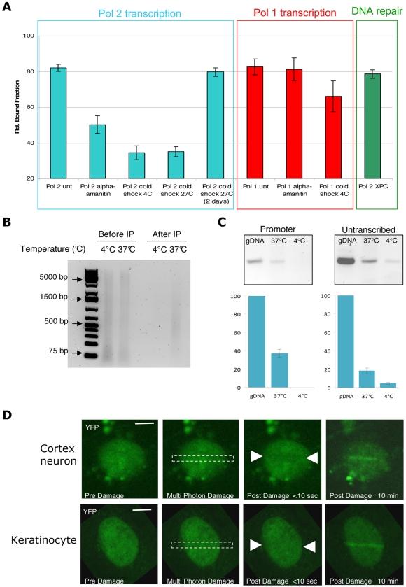
Studies based on cell-free systems and on in vitro-cultured living cells support the concept that many cellular processes, such as transcription initiation, are highly dynamic: individual proteins stochastically bind to their substrates and disassemble after reaction completion. This dynamic nature allows quick adaptation of transcription to changing conditions. However, it is unknown to what extent this dynamic transcription organization holds for postmitotic cells embedded in mammalian tissue. To allow analysis of transcription initiation dynamics directly into living mammalian tissues, we created a knock-in mouse model expressing fluorescently tagged TFIIH. Surprisingly and in contrast to what has been observed in cultured and proliferating cells, postmitotic murine cells embedded in their tissue exhibit a strong and long-lasting transcription-dependent immobilization of TFIIH. This immobilization is both differentiation driven and development dependent. Furthermore, although very statically bound, TFIIH can be remobilized to respond to new transcriptional needs. This divergent spatiotemporal transcriptional organization in different cells of the soma revisits the generally accepted highly dynamic concept of the kinetic framework of transcription and shows how basic processes, such as transcription, can be organized in a fundamentally different fashion in intact organisms as previously deduced from in vitro studies.
基于无细胞体系和体外培养的活细胞的研究支持这样一种观点,即许多细胞过程,如转录起始,具有高度的动态性:单个蛋白质随机结合它们的底物,并在反应完成后解体。这种动态特性允许转录快速适应变化的条件。然而,对于嵌入哺乳动物组织中的有丝分裂后细胞,这种动态转录组织的程度尚不清楚。为了允许直接在活体哺乳动物组织中分析转录起始动力学,我们创建了一个表达荧光标记 TFIIH 的敲入小鼠模型。令人惊讶的是,与在培养和增殖细胞中观察到的情况相反,嵌入其组织中的有丝分裂后鼠细胞表现出强烈的、持久的转录依赖性 TFIIH 固定。这种固定既受分化驱动,也受发育依赖性的影响。此外,尽管 TFIIH 结合非常稳定,但它可以重新被募集以响应新的转录需求。这种在体细胞不同细胞中不同的时空转录组织重新审视了转录动力学的高度动态概念,表明了基本过程,如转录,如何在完整的生物体中以一种与以前从体外研究中推断出的根本不同的方式组织。