Suppr超能文献

Ssl2/TFIIH 在 RNA 聚合酶 II 转录起始位点扫描中的功能。

Ssl2/TFIIH function in transcription start site scanning by RNA polymerase II in .

机构信息

Department of Biological Sciences, University of Pittsburgh, Pittsburgh, United States.

Department of Genetics and Waksman Institute, Rutgers University, Piscataway, United States.

出版信息

Elife. 2021 Oct 15;10:e71013. doi: 10.7554/eLife.71013.

Abstract

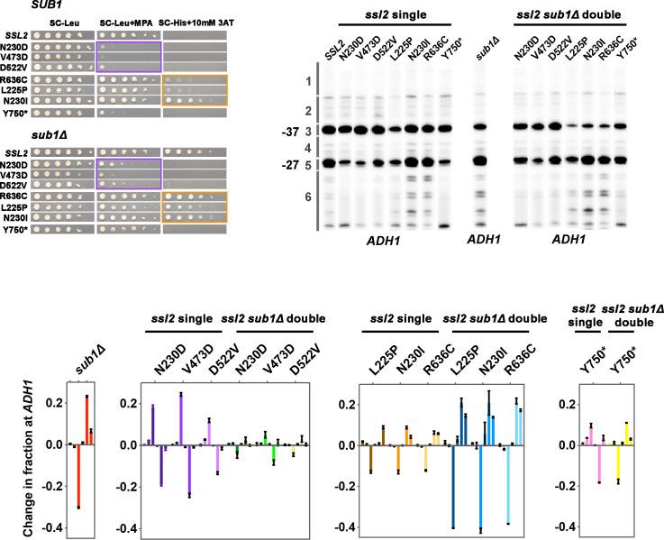
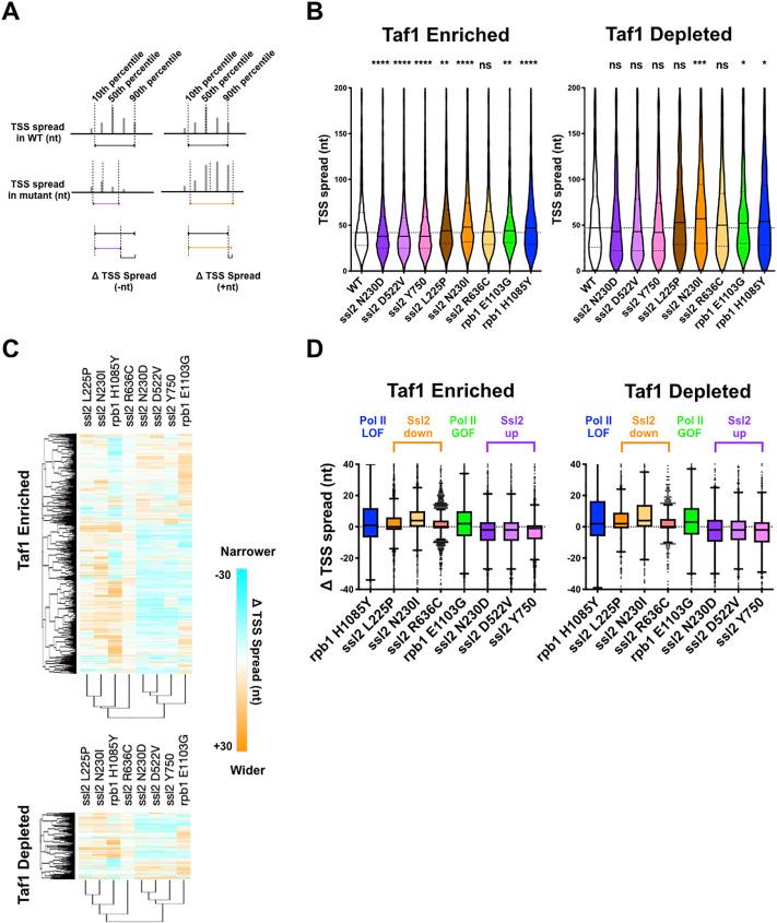
In , RNA polymerase II (Pol II) selects transcription start sites (TSSs) by a unidirectional scanning process. During scanning, a preinitiation complex (PIC) assembled at an upstream core promoter initiates at select positions within a window ~40-120 bp downstream. Several lines of evidence indicate that Ssl2, the yeast homolog of XPB and an essential and conserved subunit of the general transcription factor (GTF) TFIIH, drives scanning through its DNA-dependent ATPase activity, therefore potentially controlling both scanning rate and scanning extent (processivity). To address questions of how Ssl2 functions in promoter scanning and interacts with other initiation activities, we leveraged distinct initiation-sensitive reporters to identify novel alleles. These alleles, many of which alter residues conserved from yeast to human, confer either upstream or downstream TSS shifts at the model promoter and genome-wide. Specifically, tested alleles alter TSS selection by increasing or narrowing the distribution of TSSs used at individual promoters. Genetic interactions of alleles with other initiation factors are consistent with allele classes functioning through increasing or decreasing scanning processivity but not necessarily scanning rate. These alleles underpin a residue interaction network that likely modulates Ssl2 activity and TFIIH function in promoter scanning. We propose that the outcome of promoter scanning is determined by two functional networks, the first being Pol II activity and factors that modulate it to determine initiation efficiency within a scanning window, and the second being Ssl2/TFIIH and factors that modulate scanning processivity to determine the width of the scanning widow.

摘要

在真核生物中,RNA 聚合酶 II(Pol II)通过单向扫描过程选择转录起始位点(TSS)。在扫描过程中,组装在上游核心启动子处的起始前复合物(PIC)在下游约 40-120bp 的窗口内选择特定位置起始。有几条证据表明,酵母 XPB 的同源物 Ssl2 是通用转录因子(GTF)TFIIH 的必需和保守亚基,通过其 DNA 依赖性 ATP 酶活性驱动扫描,因此可能控制扫描速度和扫描程度(进程)。为了解决 Ssl2 在启动子扫描中如何发挥作用以及与其他起始活性相互作用的问题,我们利用不同的起始敏感报告基因来鉴定新的 等位基因。这些 等位基因,其中许多改变了从酵母到人类保守的残基,在模型启动子 和全基因组中赋予了上游或下游 TSS 移位。具体来说,测试的 等位基因通过增加或缩小单个启动子使用的 TSS 分布来改变 TSS 选择。与其他起始因子的 等位基因遗传相互作用与 等位基因类别通过增加或减少扫描进程性而不是扫描速率来发挥作用一致。这些等位基因为残基相互作用网络提供了基础,该网络可能调节 Ssl2 活性和 TFIIH 在启动子扫描中的功能。我们提出,启动子扫描的结果由两个功能网络决定,第一个是 Pol II 活性和调节它的因素,以确定扫描窗口内的起始效率,第二个是 Ssl2/TFIIH 和调节扫描进程性的因素,以确定扫描窗口的宽度。

https://cdn.ncbi.nlm.nih.gov/pmc/blobs/067f/8589449/2034b575adbf/elife-71013-fig1.jpg

文献检索

告别复杂PubMed语法,用中文像聊天一样搜索,搜遍4000万医学文献。AI智能推荐,让科研检索更轻松。

立即免费搜索

文件翻译

保留排版,准确专业,支持PDF/Word/PPT等文件格式,支持 12+语言互译。

免费翻译文档

深度研究

AI帮你快速写综述,25分钟生成高质量综述,智能提取关键信息,辅助科研写作。

立即免费体验