• 文献检索
  • 文档翻译
  • 深度研究
  • 学术资讯
  • Suppr Zotero 插件Zotero 插件
  • 邀请有礼
  • 套餐&价格
  • 历史记录
应用&插件
Suppr Zotero 插件Zotero 插件浏览器插件Mac 客户端Windows 客户端微信小程序
定价
高级版会员购买积分包购买API积分包
服务
文献检索文档翻译深度研究API 文档MCP 服务
关于我们
关于 Suppr公司介绍联系我们用户协议隐私条款
关注我们

Suppr 超能文献

核心技术专利:CN118964589B侵权必究
粤ICP备2023148730 号-1Suppr @ 2026

文献检索

告别复杂PubMed语法,用中文像聊天一样搜索,搜遍4000万医学文献。AI智能推荐,让科研检索更轻松。

立即免费搜索

文件翻译

保留排版,准确专业,支持PDF/Word/PPT等文件格式,支持 12+语言互译。

免费翻译文档

深度研究

AI帮你快速写综述,25分钟生成高质量综述,智能提取关键信息,辅助科研写作。

立即免费体验

人重组 ACE2 可减缓糖尿病肾病的进展。

Human recombinant ACE2 reduces the progression of diabetic nephropathy.

机构信息

Division of Cardiology, Department of Medicine, University of Alberta, Edmonton, Alberta, Canada.

出版信息

Diabetes. 2010 Feb;59(2):529-38. doi: 10.2337/db09-1218. Epub 2009 Nov 23.

DOI:10.2337/db09-1218
PMID:19934006
原文链接:https://pmc.ncbi.nlm.nih.gov/articles/PMC2809962/
Abstract

OBJECTIVE

Diabetic nephropathy is one of the most common causes of end-stage renal failure. Inhibition of ACE2 function accelerates diabetic kidney injury, whereas renal ACE2 is downregulated in diabetic nephropathy. We examined the ability of human recombinant ACE2 (hrACE2) to slow the progression of diabetic kidney injury.

RESEARCH DESIGN AND METHODS

Male 12-week-old diabetic Akita mice (Ins2(WT/C96Y)) and control C57BL/6J mice (Ins2(WT/WT)) were injected daily with placebo or with rhACE2 (2 mg/kg, i.p.) for 4 weeks. Albumin excretion, gene expression, histomorphometry, NADPH oxidase activity, and peptide levels were examined. The effect of hrACE2 on high glucose and angiotensin II (ANG II)-induced changes was also examined in cultured mesangial cells.

RESULTS

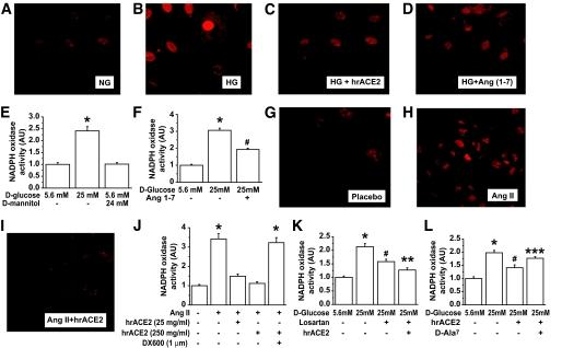
Treatment with hrACE2 increased plasma ACE2 activity, normalized blood pressure, and reduced the urinary albumin excretion in Akita Ins2(WT/C96Y) mice in association with a decreased glomerular mesangial matrix expansion and normalization of increased alpha-smooth muscle actin and collagen III expression. Human recombinant ACE2 increased ANG 1-7 levels, lowered ANG II levels, and reduced NADPH oxidase activity. mRNA levels for p47(phox) and NOX2 and protein levels for protein kinase Calpha (PKCalpha) and PKCbeta1 were also normalized by treatment with hrACE2. In vitro, hrACE2 attenuated both high glucose and ANG II-induced oxidative stress and NADPH oxidase activity.

CONCLUSIONS

Treatment with hrACE2 attenuates diabetic kidney injury in the Akita mouse in association with a reduction in blood pressure and a decrease in NADPH oxidase activity. In vitro studies show that the protective effect of hrACE2 is due to reduction in ANG II and an increase in ANG 1-7 signaling.

摘要

目的

糖尿病肾病是终末期肾衰竭的最常见原因之一。ACE2 功能的抑制会加速糖尿病肾病损伤,而糖尿病肾病中肾脏 ACE2 下调。我们研究了人重组 ACE2(hrACE2)减缓糖尿病肾病损伤进展的能力。

研究设计和方法

12 周龄雄性糖尿病 Akita 小鼠(Ins2(WT/C96Y))和对照 C57BL/6J 小鼠(Ins2(WT/WT))每天接受安慰剂或 rhACE2(2mg/kg,腹腔注射)治疗 4 周。检测白蛋白排泄、基因表达、组织形态计量学、NADPH 氧化酶活性和肽水平。还研究了 hrACE2 对高糖和血管紧张素 II(ANG II)诱导的变化的影响在培养的系膜细胞中。

结果

hrACE2 治疗增加了血浆 ACE2 活性,使血压正常,并降低了 Akita Ins2(WT/C96Y)小鼠的尿白蛋白排泄,同时减少肾小球系膜基质扩张,并使增加的α-平滑肌肌动蛋白和胶原 III 表达正常化。人重组 ACE2 增加了 ANG 1-7 水平,降低了 ANG II 水平,并降低了 NADPH 氧化酶活性。hrACE2 还使 p47(phox)和 NOX2 的 mRNA 水平以及蛋白激酶 Calpha(PKCalpha)和 PKCbeta1 的蛋白水平正常化。在体外,hrACE2 减轻了高糖和 ANG II 诱导的氧化应激和 NADPH 氧化酶活性。

结论

hrACE2 治疗减轻了 Akita 小鼠的糖尿病肾病损伤,同时降低了血压并减少了 NADPH 氧化酶活性。体外研究表明,hrACE2 的保护作用归因于 ANG II 的减少和 ANG 1-7 信号的增加。

https://cdn.ncbi.nlm.nih.gov/pmc/blobs/3c02/2809962/a547b35f8f27/zdb0021060060006.jpg
https://cdn.ncbi.nlm.nih.gov/pmc/blobs/3c02/2809962/3c37ee27aec1/zdb0021060060001.jpg
https://cdn.ncbi.nlm.nih.gov/pmc/blobs/3c02/2809962/8224ce0492f7/zdb0021060060002.jpg
https://cdn.ncbi.nlm.nih.gov/pmc/blobs/3c02/2809962/f35583c49376/zdb0021060060003.jpg
https://cdn.ncbi.nlm.nih.gov/pmc/blobs/3c02/2809962/7bccd7df8cba/zdb0021060060004.jpg
https://cdn.ncbi.nlm.nih.gov/pmc/blobs/3c02/2809962/5cdaf91fd1de/zdb0021060060005.jpg
https://cdn.ncbi.nlm.nih.gov/pmc/blobs/3c02/2809962/a547b35f8f27/zdb0021060060006.jpg
https://cdn.ncbi.nlm.nih.gov/pmc/blobs/3c02/2809962/3c37ee27aec1/zdb0021060060001.jpg
https://cdn.ncbi.nlm.nih.gov/pmc/blobs/3c02/2809962/8224ce0492f7/zdb0021060060002.jpg
https://cdn.ncbi.nlm.nih.gov/pmc/blobs/3c02/2809962/f35583c49376/zdb0021060060003.jpg
https://cdn.ncbi.nlm.nih.gov/pmc/blobs/3c02/2809962/7bccd7df8cba/zdb0021060060004.jpg
https://cdn.ncbi.nlm.nih.gov/pmc/blobs/3c02/2809962/5cdaf91fd1de/zdb0021060060005.jpg
https://cdn.ncbi.nlm.nih.gov/pmc/blobs/3c02/2809962/a547b35f8f27/zdb0021060060006.jpg

相似文献

1
Human recombinant ACE2 reduces the progression of diabetic nephropathy.人重组 ACE2 可减缓糖尿病肾病的进展。
Diabetes. 2010 Feb;59(2):529-38. doi: 10.2337/db09-1218. Epub 2009 Nov 23.
2
Loss of angiotensin-converting enzyme-2 (Ace2) accelerates diabetic kidney injury.血管紧张素转换酶2(Ace2)的缺失会加速糖尿病肾病损伤。
Am J Pathol. 2007 Aug;171(2):438-51. doi: 10.2353/ajpath.2007.060977. Epub 2007 Jun 28.
3
Deletion of p47phox attenuates the progression of diabetic nephropathy and reduces the severity of diabetes in the Akita mouse.p47phox 缺失可减轻糖尿病肾病的进展并降低 Akita 小鼠糖尿病的严重程度。
Diabetologia. 2012 Sep;55(9):2522-32. doi: 10.1007/s00125-012-2586-1. Epub 2012 Jun 1.
4
Prevention of angiotensin II-mediated renal oxidative stress, inflammation, and fibrosis by angiotensin-converting enzyme 2.血管紧张素转换酶 2 预防血管紧张素 II 介导的肾脏氧化应激、炎症和纤维化。
Hypertension. 2011 Feb;57(2):314-22. doi: 10.1161/HYPERTENSIONAHA.110.164244. Epub 2010 Dec 28.
5
Deletion of angiotensin-converting enzyme 2 exacerbates renal inflammation and injury in apolipoprotein E-deficient mice through modulation of the nephrin and TNF-alpha-TNFRSF1A signaling.血管紧张素转换酶2的缺失通过调节nephrin和肿瘤坏死因子-α-肿瘤坏死因子受体超家族成员1A信号通路,加剧载脂蛋白E缺陷小鼠的肾脏炎症和损伤。
J Transl Med. 2015 Aug 6;13:255. doi: 10.1186/s12967-015-0616-8.
6
Angiotensin-converting enzyme (ACE) 2 overexpression ameliorates glomerular injury in a rat model of diabetic nephropathy: a comparison with ACE inhibition.血管紧张素转换酶(ACE)2 过表达可改善糖尿病肾病大鼠模型的肾小球损伤:与 ACE 抑制作用的比较。
Mol Med. 2011 Jan-Feb;17(1-2):59-69. doi: 10.2119/molmed.2010.00111. Epub 2010 Sep 14.
7
Enhanced susceptibility to biomechanical stress in ACE2 null mice is prevented by loss of the p47(phox) NADPH oxidase subunit.ACE2 基因敲除小鼠对生物力学应激的易感性增强可被 p47(phox) NADPH 氧化酶亚单位缺失所预防。
Cardiovasc Res. 2011 Jul 1;91(1):151-61. doi: 10.1093/cvr/cvr036. Epub 2011 Feb 1.
8
Angiotensin-converting enzyme 2 amplification limited to the circulation does not protect mice from development of diabetic nephropathy.仅局限于循环系统的血管紧张素转换酶2扩增并不能保护小鼠免于糖尿病肾病的发展。
Kidney Int. 2017 Jun;91(6):1336-1346. doi: 10.1016/j.kint.2016.09.032. Epub 2016 Dec 4.
9
Overexpression of catalase prevents hypertension and tubulointerstitial fibrosis and normalization of renal angiotensin-converting enzyme-2 expression in Akita mice.过氧化氢酶过表达可预防高血压和肾小管间质纤维化,并使 Akita 小鼠肾脏血管紧张素转换酶-2 的表达正常化。
Am J Physiol Renal Physiol. 2013 Jun 1;304(11):F1335-46. doi: 10.1152/ajprenal.00405.2012. Epub 2013 Apr 3.
10
Angiotensin-converting enzyme 2: enhancing the degradation of angiotensin II as a potential therapy for diabetic nephropathy.血管紧张素转换酶 2:增强血管紧张素 II 的降解,作为糖尿病肾病的潜在治疗方法。
Kidney Int. 2012 Mar;81(6):520-8. doi: 10.1038/ki.2011.381. Epub 2011 Nov 23.

引用本文的文献

1
Molecular dissection of the role of ACE2 in glucose homeostasis.血管紧张素转换酶2(ACE2)在葡萄糖稳态中作用的分子剖析
Physiol Rev. 2025 Jul 1;105(3):935-973. doi: 10.1152/physrev.00027.2024. Epub 2025 Feb 7.
2
SGLT2i and GLP1-RA exert additive cardiorenal protection with a RAS blocker in uninephrectomized db/db mice.在单侧肾切除的db/db小鼠中,钠-葡萄糖协同转运蛋白2抑制剂(SGLT2i)和胰高血糖素样肽-1受体激动剂(GLP1-RA)与肾素-血管紧张素系统(RAS)阻滞剂联合使用可发挥累加的心脏和肾脏保护作用。
Front Pharmacol. 2024 Oct 7;15:1415879. doi: 10.3389/fphar.2024.1415879. eCollection 2024.
3
ACE2 Knockout Mice Are Resistant to High-Fat Diet-Induced Obesity in an Age-Dependent Manner.

本文引用的文献

1
Loss of TIMP3 enhances interstitial nephritis and fibrosis.TIMP3缺失会加重间质性肾炎和纤维化。
J Am Soc Nephrol. 2009 Jun;20(6):1223-35. doi: 10.1681/ASN.2008050492. Epub 2009 Apr 30.
2
Genetic deletion of the angiotensin-(1-7) receptor Mas leads to glomerular hyperfiltration and microalbuminuria.血管紧张素 -(1 - 7)受体Mas的基因缺失会导致肾小球高滤过和微量白蛋白尿。
Kidney Int. 2009 Jun;75(11):1184-1193. doi: 10.1038/ki.2009.61. Epub 2009 Mar 4.
3
The role of ACE2 in pulmonary diseases--relevance for the nephrologist.血管紧张素转换酶2在肺部疾病中的作用——对肾脏病学家的相关性。
ACE2 敲除小鼠以年龄依赖的方式抵抗高脂肪饮食诱导的肥胖。
Int J Mol Sci. 2024 Sep 1;25(17):9515. doi: 10.3390/ijms25179515.
4
Nimbidiol protects from renal injury by alleviating redox imbalance in diabetic mice.Nimbidiol通过减轻糖尿病小鼠的氧化还原失衡来保护肾脏免受损伤。
Front Pharmacol. 2024 May 21;15:1369408. doi: 10.3389/fphar.2024.1369408. eCollection 2024.
5
Food-Derived Up-Regulators and Activators of Angiotensin Converting Enzyme 2: A Review.食物来源的血管紧张素转换酶 2 的上调因子和激活剂:综述。
J Agric Food Chem. 2024 Jun 12;72(23):12896-12914. doi: 10.1021/acs.jafc.4c01594. Epub 2024 May 29.
6
Bibliometric and visual analysis of ACE2/Ang 1-7/MasR axis in diabetes and its microvascular complications from 2000 to 2023.2000年至2023年糖尿病及其微血管并发症中ACE2/Ang 1-7/MasR轴的文献计量学与可视化分析
Heliyon. 2024 May 16;10(10):e31405. doi: 10.1016/j.heliyon.2024.e31405. eCollection 2024 May 30.
7
Role of renin-angiotensin system/angiotensin converting enzyme-2 mechanism and enhanced COVID-19 susceptibility in type 2 diabetes mellitus.肾素-血管紧张素系统/血管紧张素转换酶2机制在2型糖尿病中增强新型冠状病毒肺炎易感性的作用
World J Diabetes. 2024 Apr 15;15(4):606-622. doi: 10.4239/wjd.v15.i4.606.
8
Efficient Expression in the Prokaryotic Host System, Purification and Structural Analyses of the Recombinant Human ACE2 Catalytic Subunit as a Hybrid Protein with the B Subunit of Cholera Toxin (CTB-ACE2).重组人血管紧张素转化酶 2(CTB-ACE2)催化亚基作为霍乱毒素 B 亚基(CTB-ACE2)杂合蛋白在原核宿主系统中的高效表达、纯化及结构分析。
Protein J. 2024 Feb;43(1):24-38. doi: 10.1007/s10930-023-10164-y. Epub 2023 Nov 28.
9
Effects of Two Soluble ACE2-Fc Variants on Blood Pressure and Albuminuria in Hypertensive Mice: Research Letter.两种可溶性ACE2-Fc变体对高血压小鼠血压和蛋白尿的影响:研究快报
Can J Kidney Health Dis. 2023 Oct 23;10:20543581231207146. doi: 10.1177/20543581231207146. eCollection 2023.
10
Oxidative stress and the role of redox signalling in chronic kidney disease.氧化应激与氧化还原信号在慢性肾脏病中的作用。
Nat Rev Nephrol. 2024 Feb;20(2):101-119. doi: 10.1038/s41581-023-00775-0. Epub 2023 Oct 19.
Nephrol Dial Transplant. 2009 May;24(5):1362-5. doi: 10.1093/ndt/gfp065. Epub 2009 Feb 19.
4
Decreased glomerular and tubular expression of ACE2 in patients with type 2 diabetes and kidney disease.2型糖尿病合并肾脏疾病患者肾小球和肾小管中血管紧张素转换酶2(ACE2)表达降低。
Kidney Int. 2008 Dec;74(12):1610-6. doi: 10.1038/ki.2008.497. Epub 2008 Oct 1.
5
Pharmacologic modulation of ACE2 expression.血管紧张素转换酶2(ACE2)表达的药理学调节。
Curr Hypertens Rep. 2008 Oct;10(5):410-4. doi: 10.1007/s11906-008-0076-0.
6
ACE-dependent and chymase-dependent angiotensin II generation in normal and glucose-stimulated human mesangial cells.正常及葡萄糖刺激的人系膜细胞中血管紧张素转换酶(ACE)依赖性和糜酶依赖性血管紧张素II的生成
Exp Biol Med (Maywood). 2008 Aug;233(8):1035-43. doi: 10.3181/0708-RM-229. Epub 2008 May 14.
7
Expression of ACE and ACE2 in individuals with diabetic kidney disease and healthy controls.糖尿病肾病患者和健康对照者中ACE和ACE2的表达。
Am J Kidney Dis. 2008 Apr;51(4):613-23. doi: 10.1053/j.ajkd.2007.11.022. Epub 2008 Mar 4.
8
MCP-1/CCL2: a new diagnostic marker and therapeutic target for progressive renal injury in diabetic nephropathy.单核细胞趋化蛋白-1/CCL2:糖尿病肾病进展性肾损伤的新型诊断标志物及治疗靶点
Am J Physiol Renal Physiol. 2008 Apr;294(4):F697-701. doi: 10.1152/ajprenal.00016.2008. Epub 2008 Feb 13.
9
ACE2 deficiency modifies renoprotection afforded by ACE inhibition in experimental diabetes.在实验性糖尿病中,血管紧张素转换酶2(ACE2)缺乏会改变ACE抑制所提供的肾脏保护作用。
Diabetes. 2008 Apr;57(4):1018-25. doi: 10.2337/db07-1212. Epub 2008 Jan 30.
10
Prevalence of chronic kidney disease in the United States.美国慢性肾脏病的患病率。
JAMA. 2007 Nov 7;298(17):2038-47. doi: 10.1001/jama.298.17.2038.