Suppr超能文献

人诱导多能干细胞来源的视网膜色素上皮细胞移植对视网膜变性大鼠的保护作用。

Protective effects of human iPS-derived retinal pigment epithelium cell transplantation in the retinal dystrophic rat.

机构信息

Department of Ocular Biology and Therapeutics, Institute of Ophthalmology, University College London, London, United Kingdom.

出版信息

PLoS One. 2009 Dec 3;4(12):e8152. doi: 10.1371/journal.pone.0008152.

Abstract

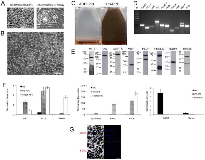
Transformation of somatic cells with a set of embryonic transcription factors produces cells with the pluripotent properties of embryonic stem cells (ESCs). These induced pluripotent stem (iPS) cells have the potential to differentiate into any cell type, making them a potential source from which to produce cells as a therapeutic platform for the treatment of a wide range of diseases. In many forms of human retinal disease, including age-related macular degeneration (AMD), the underlying pathogenesis resides within the support cells of the retina, the retinal pigment epithelium (RPE). As a monolayer of cells critical to photoreceptor function and survival, the RPE is an ideally accessible target for cellular therapy. Here we report the differentiation of human iPS cells into RPE. We found that differentiated iPS-RPE cells were morphologically similar to, and expressed numerous markers of developing and mature RPE cells. iPS-RPE are capable of phagocytosing photoreceptor material, in vitro and in vivo following transplantation into the Royal College of Surgeons (RCS) dystrophic rat. Our results demonstrate that iPS cells can be differentiated into functional iPS-RPE and that transplantation of these cells can facilitate the short-term maintenance of photoreceptors through phagocytosis of photoreceptor outer segments. Long-term visual function is maintained in this model of retinal disease even though the xenografted cells are eventually lost, suggesting a secondary protective host cellular response. These findings have identified an alternative source of replacement tissue for use in human retinal cellular therapies, and provide a new in vitro cellular model system in which to study RPE diseases affecting human patients.

摘要

一组胚胎转录因子可将体细胞转化为具有胚胎干细胞(ESCs)多能性的细胞。这些诱导多能干细胞(iPS)具有分化为任何细胞类型的潜力,使它们成为一种潜在的来源,可以产生细胞作为治疗多种疾病的治疗平台。在许多形式的人类视网膜疾病中,包括年龄相关性黄斑变性(AMD),潜在的发病机制存在于视网膜的支持细胞,即视网膜色素上皮(RPE)中。作为对光感受器功能和存活至关重要的单层细胞,RPE 是细胞治疗的理想靶标。在这里,我们报告了人类 iPS 细胞向 RPE 的分化。我们发现,分化的 iPS-RPE 细胞在形态上与发育中和成熟的 RPE 细胞相似,并表达许多标记物。iPS-RPE 能够吞噬光感受器物质,在体外和体内移植到皇家外科医生学院(RCS)营养不良大鼠后。我们的结果表明,iPS 细胞可以分化为功能性 iPS-RPE,并且这些细胞的移植可以通过吞噬光感受器外节来促进光感受器的短期维持。即使异种移植细胞最终丢失,这种视网膜疾病模型中的长期视觉功能仍得以维持,这表明宿主细胞存在继发性保护反应。这些发现确定了用于人类视网膜细胞治疗的替代替代组织来源,并提供了一个新的体外细胞模型系统,可用于研究影响人类患者的 RPE 疾病。

https://cdn.ncbi.nlm.nih.gov/pmc/blobs/b6f6/2780911/bd0bcaea228f/pone.0008152.g001.jpg

文献AI研究员

20分钟写一篇综述,助力文献阅读效率提升50倍。

立即体验

用中文搜PubMed

大模型驱动的PubMed中文搜索引擎

马上搜索

文档翻译

学术文献翻译模型,支持多种主流文档格式。

立即体验