Suppr超能文献

PC3/Tis21 基因敲除小鼠中海马颗粒神经元终末分化受损和情景记忆缺陷。

Impaired terminal differentiation of hippocampal granule neurons and defective contextual memory in PC3/Tis21 knockout mice.

机构信息

Institute of Neurobiology and Molecular Medicine, Consiglio Nazionale delle Ricerche, Fondazione S.Lucia, Rome, Italy.

出版信息

PLoS One. 2009 Dec 17;4(12):e8339. doi: 10.1371/journal.pone.0008339.

Abstract

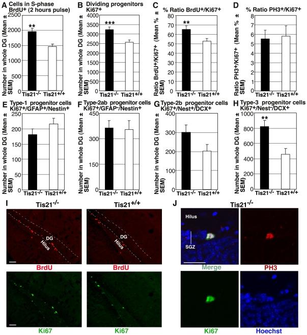
Neurogenesis in the dentate gyrus of the adult hippocampus has been implicated in neural plasticity and memory, but the molecular mechanisms controlling the proliferation and differentiation of newborn neurons and their integration into the synaptic circuitry are still largely unknown. To investigate this issue, we have analyzed the adult hippocampal neurogenesis in a PC3/Tis21-null mouse model. PC3/Tis21 is a transcriptional co-factor endowed with antiproliferative and prodifferentiative properties; indeed, its upregulation in neural progenitors has been shown to induce exit from cell cycle and differentiation. We demonstrate here that the deletion of PC3/Tis21 causes an increased proliferation of progenitor cells in the adult dentate gyrus and an arrest of their terminal differentiation. In fact, in the PC3/Tis21-null hippocampus postmitotic undifferentiated neurons accumulated, while the number of terminally differentiated neurons decreased of 40%. As a result, PC3/Tis21-null mice displayed a deficit of contextual memory. Notably, we observed that PC3/Tis21 can associate to the promoter of Id3, an inhibitor of proneural gene activity, and negatively regulates its expression, indicating that PC3/Tis21 acts upstream of Id3. Our results identify PC3/Tis21 as a gene required in the control of proliferation and terminal differentiation of newborn neurons during adult hippocampal neurogenesis and suggest its involvement in the formation of contextual memories.

摘要

成年海马体中的神经发生与神经可塑性和记忆有关,但控制新神经元增殖和分化以及它们整合到突触回路的分子机制在很大程度上仍然未知。为了研究这个问题,我们在 PC3/Tis21 缺失的小鼠模型中分析了成年海马体神经发生。PC3/Tis21 是一种转录共因子,具有抗增殖和促分化特性;事实上,它在神经祖细胞中的上调已被证明能诱导细胞周期退出和分化。我们在这里证明,PC3/Tis21 的缺失导致成年齿状回中的祖细胞增殖增加,并阻止其终末分化。事实上,在 PC3/Tis21 缺失的海马体中,有丝分裂后未分化的神经元积累,而终末分化的神经元数量减少了 40%。结果,PC3/Tis21 缺失的小鼠表现出情景记忆缺陷。值得注意的是,我们观察到 PC3/Tis21 可以与 Id3 的启动子结合,Id3 是一种抑制神经前体细胞活性的抑制剂,并负调控其表达,这表明 PC3/Tis21 作用于 Id3 的上游。我们的结果表明 PC3/Tis21 是控制成年海马体神经发生中新神经元增殖和终末分化所必需的基因,并表明其参与了情景记忆的形成。

https://cdn.ncbi.nlm.nih.gov/pmc/blobs/6b1f/2791842/3ec8ed259a67/pone.0008339.g001.jpg

文献AI研究员

20分钟写一篇综述,助力文献阅读效率提升50倍。

立即体验

用中文搜PubMed

大模型驱动的PubMed中文搜索引擎

马上搜索

文档翻译

学术文献翻译模型,支持多种主流文档格式。

立即体验