Suppr超能文献

一种与成骨细胞分化相关的新型质膜蛋白——成骨细胞诱导因子(obif)的分离与鉴定。

Isolation and characterization of a novel plasma membrane protein, osteoblast induction factor (obif), associated with osteoblast differentiation.

作者信息

Kanamoto Takashi, Mizuhashi Koji, Terada Koji, Minami Takashi, Yoshikawa Hideki, Furukawa Takahisa

机构信息

Department of Developmental Biology, Osaka Bioscience Institute, 6-2-4 Furuedai, Suita, Osaka 565-0874, Japan.

出版信息

BMC Dev Biol. 2009 Dec 21;9:70. doi: 10.1186/1471-213X-9-70.

Abstract

BACKGROUND

While several cell types are known to contribute to bone formation, the major player is a common bone matrix-secreting cell type, the osteoblast. Chondrocytes, which plays critical roles at several stages of endochondral ossification, and osteoblasts are derived from common precursors, and both intrinsic cues and signals from extrinsic cues play critical roles in the lineage decision of these cell types. Several studies have shown that cell fate commitment within the osteoblast lineage requires sequential, stage-specific signaling to promote osteoblastic differentiation programs. In osteoblastic differentiation, the functional mechanisms of transcriptional regulators have been well elucidated, however the exact roles of extrinsic molecules in osteoblastic differentiation are less clear.

RESULTS

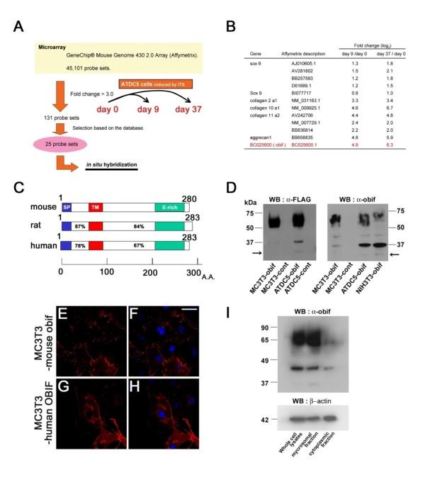
We identify a novel gene, obif (osteoblast induction factor), encoding a transmembrane protein that is predominantly expressed in osteoblasts. During mouse development, obif is initially observed in the limb bud in a complementary pattern to Sox9 expression. Later in development, obif is highly expressed in osteoblasts at the stage of endochondral ossification. In cell line models, obif is up-regulated during osteoblastic differentiation. Exogenous obif expression stimulates osteoblastic differentiation and obif knockdown inhibits osteoblastic differentiation in preosteblastic MC3T3-E1 cells. In addition, the extracellular domain of obif protein exhibits functions similar to the full-length obif protein in induction of MC3T3-E1 differentiation.

CONCLUSIONS

Our results suggest that obif plays a role in osteoblastic differentiation by acting as a ligand.

摘要

背景

虽然已知有几种细胞类型参与骨形成,但主要参与者是一种常见的分泌骨基质的细胞类型,即成骨细胞。软骨细胞在软骨内骨化的几个阶段发挥关键作用,而成骨细胞来源于共同的前体细胞,内在线索和外在信号在这些细胞类型的谱系决定中都起着关键作用。多项研究表明,成骨细胞谱系内的细胞命运决定需要顺序性的、阶段特异性的信号传导来促进成骨细胞分化程序。在成骨细胞分化过程中,转录调节因子的功能机制已得到充分阐明,然而外在分子在成骨细胞分化中的确切作用尚不清楚。

结果

我们鉴定出一个新基因obif(成骨细胞诱导因子),它编码一种主要在成骨细胞中表达的跨膜蛋白。在小鼠发育过程中,obif最初在肢芽中以与Sox9表达互补的模式被观察到。在发育后期,obif在软骨内骨化阶段的成骨细胞中高度表达。在细胞系模型中,obif在成骨细胞分化过程中上调。外源性obif表达刺激成骨细胞分化,而obif敲低则抑制前成骨细胞MC3T3-E1细胞的成骨细胞分化。此外,obif蛋白的细胞外结构域在诱导MC3T3-E1分化方面表现出与全长obif蛋白相似的功能。

结论

我们的结果表明,obif作为一种配体在成骨细胞分化中发挥作用。

https://cdn.ncbi.nlm.nih.gov/pmc/blobs/15f3/2805627/12866881c09c/1471-213X-9-70-1.jpg

文献AI研究员

20分钟写一篇综述,助力文献阅读效率提升50倍。

立即体验

用中文搜PubMed

大模型驱动的PubMed中文搜索引擎

马上搜索

文档翻译

学术文献翻译模型,支持多种主流文档格式。

立即体验