Suppr超能文献

病理条件诱导的 HDAC1 核输出对于轴突损伤的发生至关重要。

HDAC1 nuclear export induced by pathological conditions is essential for the onset of axonal damage.

机构信息

Graduate Program in Neuroscience at the Graduate School of Biomedical Sciences, University of Medicine and Dentistry of New Jersey-Robert Wood Johnson Medical School, Piscataway, New Jersey, USA.

出版信息

Nat Neurosci. 2010 Feb;13(2):180-9. doi: 10.1038/nn.2471. Epub 2009 Dec 27.

Abstract

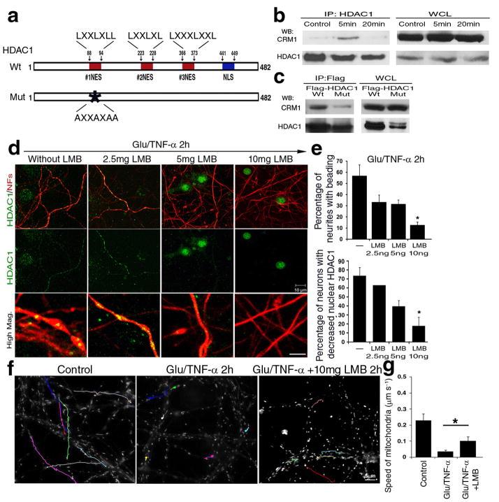
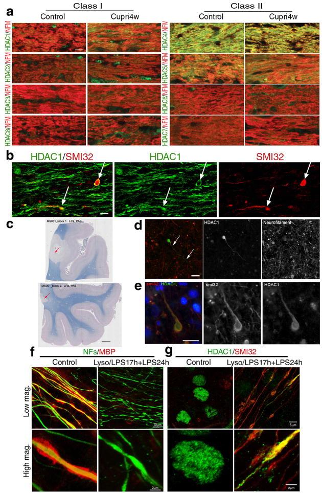
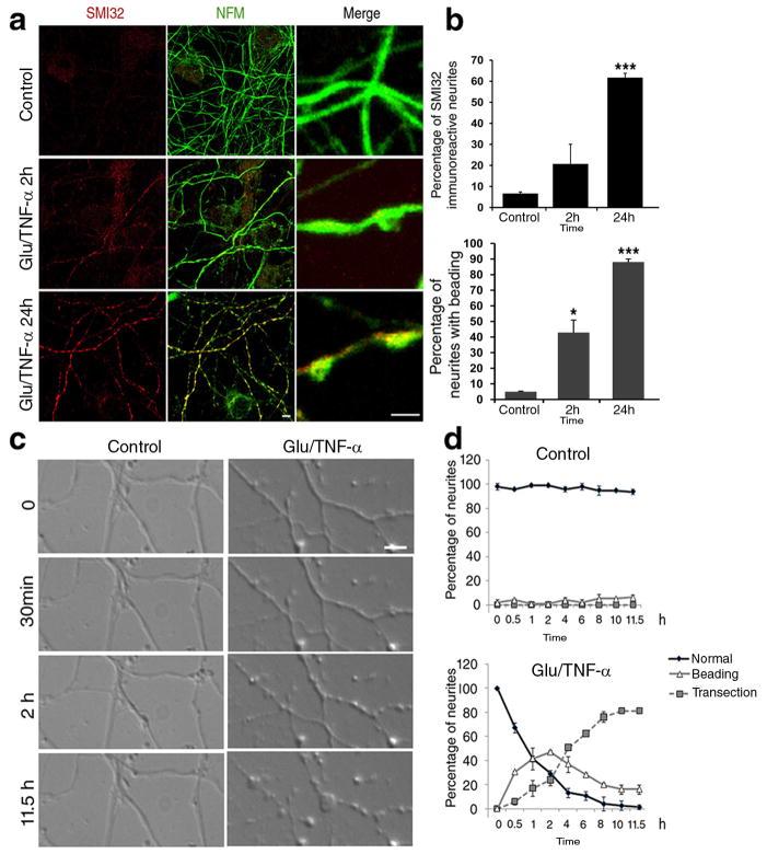
Histone deacetylase 1 (HDAC1) is a nuclear enzyme involved in transcriptional repression. We detected cytosolic HDAC1 in damaged axons in brains of humans with multiple sclerosis and of mice with cuprizone-induced demyelination, in ex vivo models of demyelination and in cultured neurons exposed to glutamate and tumor necrosis factor-alpha. Nuclear export of HDAC1 was mediated by the interaction with the nuclear receptor CRM-1 and led to impaired mitochondrial transport. The formation of complexes between exported HDAC1 and members of the kinesin family of motor proteins hindered the interaction with cargo molecules, thereby inhibiting mitochondrial movement and inducing localized beading. This effect was prevented by inhibiting HDAC1 nuclear export with leptomycin B, treating neurons with pharmacological inhibitors of HDAC activity or silencing HDAC1 but not other HDAC isoforms. Together these data identify nuclear export of HDAC1 as a critical event for impaired mitochondrial transport in damaged neurons.

摘要

组蛋白去乙酰化酶 1(HDAC1)是一种参与转录抑制的核酶。我们在多发性硬化症患者和杯状病毒诱导的脱髓鞘小鼠的大脑受损轴突中、在脱髓鞘的离体模型中和在暴露于谷氨酸和肿瘤坏死因子-α的培养神经元中检测到胞质中的 HDAC1。HDAC1 的核输出是通过与核受体 CRM-1 的相互作用介导的,导致线粒体运输受损。导出的 HDAC1 与驱动蛋白家族的运动蛋白成员之间形成复合物,阻碍与货物分子的相互作用,从而抑制线粒体运动并诱导局部成珠。用莱普霉素 B 抑制 HDAC1 的核输出、用 HDAC 活性的药理学抑制剂处理神经元或沉默 HDAC1(但不是其他 HDAC 同工型)可以防止这种效应。这些数据共同表明,HDAC1 的核输出是受损神经元中线粒体运输受损的关键事件。

https://cdn.ncbi.nlm.nih.gov/pmc/blobs/6c27/2829989/7fad848009ac/nihms165653f1.jpg

文献检索

告别复杂PubMed语法,用中文像聊天一样搜索,搜遍4000万医学文献。AI智能推荐,让科研检索更轻松。

立即免费搜索

文件翻译

保留排版,准确专业,支持PDF/Word/PPT等文件格式,支持 12+语言互译。

免费翻译文档

深度研究

AI帮你快速写综述,25分钟生成高质量综述,智能提取关键信息,辅助科研写作。

立即免费体验