Suppr超能文献

清道夫受体 B1 在鼠模型中结核分枝杆菌感染中的作用。

The role of scavenger receptor B1 in infection with Mycobacterium tuberculosis in a murine model.

机构信息

Division of Immunology, Institute for Infectious Diseases and Molecular Medicine, University of Cape Town, Cape Town, South Africa.

出版信息

PLoS One. 2009 Dec 24;4(12):e8448. doi: 10.1371/journal.pone.0008448.

Abstract

BACKGROUND

The interaction between Mycobacterium tuberculosis (Mtb) and host cells is complex and far from being understood. The role of the different receptor(s) implicated in the recognition of Mtb in particular remains poorly defined, and those that have been found to have activity in vitro were subsequently shown to be redundant in vivo.

METHODS AND FINDINGS

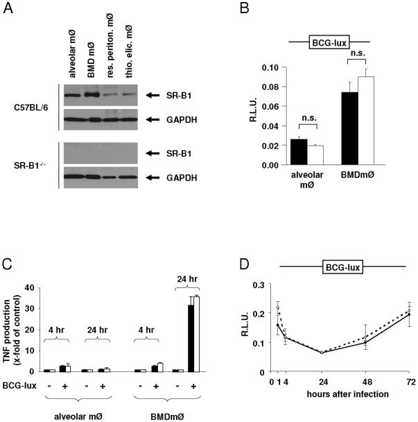
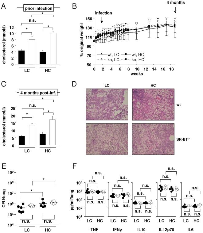
To identify novel receptors involved in the recognition of Mtb, we screened a macrophage cDNA library and identified scavenger receptor B class 1 (SR-B1) as a receptor for mycobacteria. SR-B1 has been well-described as a lipoprotein receptor which mediates both the selective uptake of cholesteryl esters and the efflux of cholesterol, and has also recently been implicated in the recognition of other pathogens. We show here that mycobacteria can bind directly to SR-B1 on transfected cells, and that this interaction could be inhibited in the presence of a specific antibody to SR-B1, serum or LDL. We define a variety of macrophage populations, including alveolar macrophages, that express this receptor, however, no differences in the recognition and response to mycobacteria were observed in macrophages isolated from SR-B1(-/-) or wild type mice in vitro. Moreover, when wild type and SR-B1(-/-) animals were infected with a low dose of Mtb (100 CFU/mouse) there were no alterations in survival, bacterial burdens, granuloma formation or cytokine production in the lung. However, significant reduction in the production of TNF, IFNgamma, and IL10 were observed in SR-B1(-/-) mice following infection with a high dose of Mtb (1000 CFU/mouse), which marginally affected the size of inflammatory foci but did not influence bacterial burdens. Deficiency of SR-B1 also had no effect on resistance to disease under conditions of varying dietary cholesterol. We did observe, however, that the presence of high levels of cholesterol in the diet significantly enhanced the bacterial burdens in the lung, but this was independent of SR-B1.

CONCLUSION

SR-B1 is involved in mycobacterial recognition, but this receptor plays only a minor role in anti-mycobacterial immunity in vivo. Like many other receptors for these pathogens, the loss of SR-B1 can be functionally compensated for under normal conditions.

摘要

背景

结核分枝杆菌(Mtb)与宿主细胞之间的相互作用非常复杂,目前还远未被完全理解。特别是,参与 Mtb 识别的不同受体的作用仍然定义不明确,并且已经发现具有体外活性的那些受体在体内是冗余的。

方法和发现

为了鉴定参与 Mtb 识别的新受体,我们筛选了巨噬细胞 cDNA 文库,并鉴定出清道夫受体 B 类 1(SR-B1)为分枝杆菌的受体。SR-B1 已被很好地描述为一种脂蛋白受体,它介导胆固醇酯的选择性摄取和胆固醇的流出,并且最近也被牵连到其他病原体的识别中。我们在这里表明,分枝杆菌可以直接与转染细胞上的 SR-B1 结合,并且这种相互作用可以在存在针对 SR-B1 的特异性抗体、血清或 LDL 的情况下被抑制。我们定义了各种巨噬细胞群体,包括肺泡巨噬细胞,这些细胞表达这种受体,但是,从 SR-B1(-/-)或野生型小鼠分离的巨噬细胞对分枝杆菌的识别和反应没有差异在体外。此外,当野生型和 SR-B1(-/-)动物感染低剂量 Mtb(100 CFU/只)时,在肺部中没有观察到存活率、细菌负荷、肉芽肿形成或细胞因子产生的改变。然而,在感染高剂量 Mtb(1000 CFU/只)后,SR-B1(-/-)小鼠中 TNF、IFNgamma 和 IL10 的产生显著减少,这轻微影响了炎症灶的大小,但不影响细菌负荷。SR-B1 的缺乏也对不同饮食胆固醇条件下的疾病抗性没有影响。然而,我们确实观察到饮食中高胆固醇水平显著增加了肺部的细菌负荷,但这与 SR-B1 无关。

结论

SR-B1 参与分枝杆菌的识别,但该受体在体内抗分枝杆菌免疫中仅起次要作用。像这些病原体的许多其他受体一样,在正常条件下,SR-B1 的缺失可以在功能上得到补偿。

https://cdn.ncbi.nlm.nih.gov/pmc/blobs/f8e9/2794535/837f8d163a11/pone.0008448.g001.jpg

文献检索

告别复杂PubMed语法,用中文像聊天一样搜索,搜遍4000万医学文献。AI智能推荐,让科研检索更轻松。

立即免费搜索

文件翻译

保留排版,准确专业,支持PDF/Word/PPT等文件格式,支持 12+语言互译。

免费翻译文档

深度研究

AI帮你快速写综述,25分钟生成高质量综述,智能提取关键信息,辅助科研写作。

立即免费体验