• 文献检索
  • 文档翻译
  • 深度研究
  • 学术资讯
  • Suppr Zotero 插件Zotero 插件
  • 邀请有礼
  • 套餐&价格
  • 历史记录
应用&插件
Suppr Zotero 插件Zotero 插件浏览器插件Mac 客户端Windows 客户端微信小程序
定价
高级版会员购买积分包购买API积分包
服务
文献检索文档翻译深度研究API 文档MCP 服务
关于我们
关于 Suppr公司介绍联系我们用户协议隐私条款
关注我们

Suppr 超能文献

核心技术专利:CN118964589B侵权必究
粤ICP备2023148730 号-1Suppr @ 2026

文献检索

告别复杂PubMed语法,用中文像聊天一样搜索,搜遍4000万医学文献。AI智能推荐,让科研检索更轻松。

立即免费搜索

文件翻译

保留排版,准确专业,支持PDF/Word/PPT等文件格式,支持 12+语言互译。

免费翻译文档

深度研究

AI帮你快速写综述,25分钟生成高质量综述,智能提取关键信息,辅助科研写作。

立即免费体验

抑癌通路对小鼠原代细胞模型中 DNA 损伤反应和治疗诱导转化的差异影响。

Differential impact of tumor suppressor pathways on DNA damage response and therapy-induced transformation in a mouse primary cell model.

机构信息

Kimmel Cancer Center, Department of Cancer Biology, Thomas Jefferson University, Philadelphia, Pennsylvania, United States of America.

出版信息

PLoS One. 2010 Jan 1;5(1):e8558. doi: 10.1371/journal.pone.0008558.

DOI:10.1371/journal.pone.0008558
PMID:20049321
原文链接:https://pmc.ncbi.nlm.nih.gov/articles/PMC2796719/
Abstract

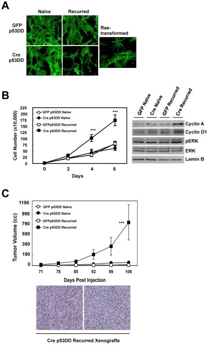
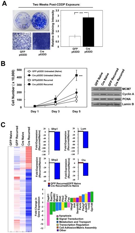
The RB and p53 tumor suppressors are mediators of DNA damage response, and compound inactivation of RB and p53 is a common occurrence in human cancers. Surprisingly, their cooperation in DNA damage signaling in relation to tumorigenesis and therapeutic response remains enigmatic. In the context of individuals with heritable retinoblastoma, there is a predilection for secondary tumor development, which has been associated with the use of radiation-therapy to treat the primary tumor. Furthermore, while germline mutations of the p53 gene are critical drivers for cancer predisposition syndromes, it is postulated that extrinsic stresses play a major role in promoting varying tumor spectrums and disease severities. In light of these studies, we examined the tumor suppressor functions of these proteins when challenged by exposure to therapeutic stress. To examine the cooperation of RB and p53 in tumorigenesis, and in response to therapy-induced DNA damage, a combination of genetic deletion and dominant negative strategies was employed. Results indicate that loss/inactivation of RB and p53 is not sufficient for cellular transformation. However, these proteins played distinct roles in response to therapy-induced DNA damage and subsequent tumorigenesis. Specifically, RB status was critical for cellular response to damage and senescence, irrespective of p53 function. Loss of RB resulted in a dramatic evolution of gene expression as a result of alterations in epigenetic programming. Critically, the observed changes in gene expression have been specifically associated with tumorigenesis, and RB-deficient, recurred cells displayed oncogenic characteristics, as well as increased resistance to subsequent challenge with discrete therapeutic agents. Taken together, these findings indicate that tumor suppressor functions of RB and p53 are particularly manifest when challenged by cellular stress. In the face of such challenge, RB is a critical suppressor of tumorigenesis beyond p53, and RB-deficiency could promote significant cellular evolution, ultimately contributing to a more aggressive disease.

摘要

RB 和 p53 肿瘤抑制因子是 DNA 损伤反应的介质,RB 和 p53 的复合失活在人类癌症中很常见。令人惊讶的是,它们在与肿瘤发生和治疗反应有关的 DNA 损伤信号中的合作仍然是一个谜。在遗传性视网膜母细胞瘤患者中,存在继发性肿瘤发展的倾向,这与使用放射疗法治疗原发性肿瘤有关。此外,虽然 p53 基因突变是癌症易感性综合征的关键驱动因素,但据推测,外在应激在促进不同的肿瘤谱和疾病严重程度方面起着主要作用。有鉴于此,我们研究了这些蛋白质在受到治疗应激时的肿瘤抑制功能。为了研究 RB 和 p53 在肿瘤发生中的合作以及对治疗诱导的 DNA 损伤的反应,我们采用了基因缺失和显性负突变策略的组合。结果表明,RB 和 p53 的缺失/失活不足以引起细胞转化。然而,这些蛋白质在治疗诱导的 DNA 损伤和随后的肿瘤发生中发挥了不同的作用。具体而言,RB 状态对于细胞对损伤和衰老的反应是至关重要的,而与 p53 功能无关。RB 的缺失导致表观遗传编程改变导致基因表达的急剧变化。至关重要的是,观察到的基因表达变化与肿瘤发生特异性相关,RB 缺陷、复发的细胞表现出致癌特征,并且对随后用离散治疗剂的挑战具有更高的抗性。总之,这些发现表明,RB 和 p53 的肿瘤抑制功能在受到细胞应激时特别明显。在面临这种挑战时,RB 是超越 p53 的肿瘤发生的关键抑制因子,RB 缺失可能促进显著的细胞进化,最终导致更具侵袭性的疾病。

https://cdn.ncbi.nlm.nih.gov/pmc/blobs/36cb/2796719/3221955435b4/pone.0008558.g006.jpg
https://cdn.ncbi.nlm.nih.gov/pmc/blobs/36cb/2796719/6f075917e782/pone.0008558.g001.jpg
https://cdn.ncbi.nlm.nih.gov/pmc/blobs/36cb/2796719/e0162faf0189/pone.0008558.g002.jpg
https://cdn.ncbi.nlm.nih.gov/pmc/blobs/36cb/2796719/a2fc9c5a4996/pone.0008558.g003.jpg
https://cdn.ncbi.nlm.nih.gov/pmc/blobs/36cb/2796719/8f3aceb09df6/pone.0008558.g004.jpg
https://cdn.ncbi.nlm.nih.gov/pmc/blobs/36cb/2796719/3db4f224a9e4/pone.0008558.g005.jpg
https://cdn.ncbi.nlm.nih.gov/pmc/blobs/36cb/2796719/3221955435b4/pone.0008558.g006.jpg
https://cdn.ncbi.nlm.nih.gov/pmc/blobs/36cb/2796719/6f075917e782/pone.0008558.g001.jpg
https://cdn.ncbi.nlm.nih.gov/pmc/blobs/36cb/2796719/e0162faf0189/pone.0008558.g002.jpg
https://cdn.ncbi.nlm.nih.gov/pmc/blobs/36cb/2796719/a2fc9c5a4996/pone.0008558.g003.jpg
https://cdn.ncbi.nlm.nih.gov/pmc/blobs/36cb/2796719/8f3aceb09df6/pone.0008558.g004.jpg
https://cdn.ncbi.nlm.nih.gov/pmc/blobs/36cb/2796719/3db4f224a9e4/pone.0008558.g005.jpg
https://cdn.ncbi.nlm.nih.gov/pmc/blobs/36cb/2796719/3221955435b4/pone.0008558.g006.jpg

相似文献

1
Differential impact of tumor suppressor pathways on DNA damage response and therapy-induced transformation in a mouse primary cell model.抑癌通路对小鼠原代细胞模型中 DNA 损伤反应和治疗诱导转化的差异影响。
PLoS One. 2010 Jan 1;5(1):e8558. doi: 10.1371/journal.pone.0008558.
2
RB and p53 cooperate to prevent liver tumorigenesis in response to tissue damage.RB 和 p53 合作以防止组织损伤引发的肝肿瘤形成。
Gastroenterology. 2011 Oct;141(4):1439-50. doi: 10.1053/j.gastro.2011.06.046. Epub 2011 Jun 24.
3
Inactivation of multiple tumor-suppressor genes involved in negative regulation of the cell cycle, MTS1/p16INK4A/CDKN2, MTS2/p15INK4B, p53, and Rb genes in primary lymphoid malignancies.原发性淋巴恶性肿瘤中参与细胞周期负调控的多个肿瘤抑制基因失活,包括MTS1/p16INK4A/CDKN2、MTS2/p15INK4B、p53和Rb基因。
Blood. 1996 Jun 15;87(12):4949-58.
4
A systematic search for downstream mediators of tumor suppressor function of p53 reveals a major role of BTG2 in suppression of Ras-induced transformation.对p53肿瘤抑制功能下游介质的系统搜索揭示了BTG2在抑制Ras诱导的转化中的主要作用。
Genes Dev. 2006 Jan 15;20(2):236-52. doi: 10.1101/gad.1372606.
5
Genetic instability as a consequence of inappropriate entry into and progression through S-phase.由于不恰当地进入S期并在S期进展而导致的基因不稳定。
Cancer Metastasis Rev. 1995 Mar;14(1):59-73. doi: 10.1007/BF00690212.
6
Inactivation of both Rb and p53 pathways in mouse lung epithelial cell lines.
Exp Lung Res. 2001 Apr-May;27(3):297-318. doi: 10.1080/019021401300054064.
7
Murine models of neoplasia: functional analysis of the tumour suppressor genes Rb-1 and p53.肿瘤形成的小鼠模型:肿瘤抑制基因Rb-1和p53的功能分析
Cancer Metastasis Rev. 1995 Jun;14(2):125-48. doi: 10.1007/BF00665796.
8
Alterations of retinoblastoma, p53, p16(CDKN2), and p15 genes in human astrocytomas.人星形细胞瘤中视网膜母细胞瘤、p53、p16(CDKN2)和p15基因的改变。
Cancer. 1996 Jul 15;78(2):287-93. doi: 10.1002/(SICI)1097-0142(19960715)78:2<287::AID-CNCR15>3.0.CO;2-S.
9
Growth arrest by induction of p53 in DNA damaged keratinocytes is bypassed by human papillomavirus 16 E7.人乳头瘤病毒16型E7可绕过DNA受损角质形成细胞中由p53诱导的生长停滞。
Proc Natl Acad Sci U S A. 1994 May 10;91(10):4382-6. doi: 10.1073/pnas.91.10.4382.
10
Roles of the functional loss of p53 and other genes in astrocytoma tumorigenesis and progression.p53及其他基因功能丧失在星形细胞瘤发生发展中的作用。
Neuro Oncol. 1999 Apr;1(2):124-37. doi: 10.1093/neuonc/1.2.124.

引用本文的文献

1
CDK4/6 inhibition antagonizes the cytotoxic response to anthracycline therapy.CDK4/6 抑制拮抗蒽环类药物治疗的细胞毒性反应。
Cell Cycle. 2012 Jul 15;11(14):2747-55. doi: 10.4161/cc.21127.
2
Therapeutically activating RB: reestablishing cell cycle control in endocrine therapy-resistant breast cancer.治疗性激活 RB:在内分泌治疗耐药性乳腺癌中重建细胞周期控制。
Endocr Relat Cancer. 2011 Apr 28;18(3):333-45. doi: 10.1530/ERC-10-0262. Print 2011 Jun.

本文引用的文献

1
p53 and E2f: partners in life and death.p53与E2F:生死相依的伙伴。
Nat Rev Cancer. 2009 Oct;9(10):738-48. doi: 10.1038/nrc2718.
2
Principles of cancer therapy: oncogene and non-oncogene addiction.癌症治疗原则:癌基因与非癌基因成瘾
Cell. 2009 Mar 6;136(5):823-37. doi: 10.1016/j.cell.2009.02.024.
3
Tailoring to RB: tumour suppressor status and therapeutic response.针对视网膜母细胞瘤:肿瘤抑制状态与治疗反应
Nat Rev Cancer. 2008 Sep;8(9):714-24. doi: 10.1038/nrc2401.
4
Promoter hypermethylation of the SFRP2 gene is a high-frequent alteration and tumor-specific epigenetic marker in human breast cancer.SFRP2基因的启动子高甲基化是人类乳腺癌中一种高频改变和肿瘤特异性表观遗传标志物。
Mol Cancer. 2008 Nov 6;7:83. doi: 10.1186/1476-4598-7-83.
5
Retinoblastoma loss modulates DNA damage response favoring tumor progression.视网膜母细胞瘤缺失调节DNA损伤反应,促进肿瘤进展。
PLoS One. 2008;3(11):e3632. doi: 10.1371/journal.pone.0003632. Epub 2008 Nov 5.
6
The p53 family and programmed cell death.p53家族与程序性细胞死亡
Oncogene. 2008 Oct 27;27(50):6507-21. doi: 10.1038/onc.2008.315.
7
Metastatic osteosarcoma induced by inactivation of Rb and p53 in the osteoblast lineage.成骨细胞谱系中Rb和p53失活诱导的转移性骨肉瘤。
Proc Natl Acad Sci U S A. 2008 Aug 19;105(33):11851-6. doi: 10.1073/pnas.0805462105. Epub 2008 Aug 12.
8
Resistance to chemotherapy: new treatments and novel insights into an old problem.化疗耐药:针对一个老问题的新疗法与新见解
Br J Cancer. 2008 Aug 5;99(3):387-91. doi: 10.1038/sj.bjc.6604510.
9
Synergistic response to oncogenic mutations defines gene class critical to cancer phenotype.对致癌突变的协同反应定义了对癌症表型至关重要的基因类别。
Nature. 2008 Jun 19;453(7198):1112-6. doi: 10.1038/nature06973. Epub 2008 May 25.
10
Human papilloma virus (HPV) and host cellular interactions.人乳头瘤病毒(HPV)与宿主细胞的相互作用。
Pathol Oncol Res. 2008 Dec;14(4):345-54. doi: 10.1007/s12253-008-9056-6. Epub 2008 May 21.