• 文献检索
  • 文档翻译
  • 深度研究
  • 学术资讯
  • Suppr Zotero 插件Zotero 插件
  • 邀请有礼
  • 套餐&价格
  • 历史记录
应用&插件
Suppr Zotero 插件Zotero 插件浏览器插件Mac 客户端Windows 客户端微信小程序
定价
高级版会员购买积分包购买API积分包
服务
文献检索文档翻译深度研究API 文档MCP 服务
关于我们
关于 Suppr公司介绍联系我们用户协议隐私条款
关注我们

Suppr 超能文献

核心技术专利:CN118964589B侵权必究
粤ICP备2023148730 号-1Suppr @ 2026

文献检索

告别复杂PubMed语法,用中文像聊天一样搜索,搜遍4000万医学文献。AI智能推荐,让科研检索更轻松。

立即免费搜索

文件翻译

保留排版,准确专业,支持PDF/Word/PPT等文件格式,支持 12+语言互译。

免费翻译文档

深度研究

AI帮你快速写综述,25分钟生成高质量综述,智能提取关键信息,辅助科研写作。

立即免费体验

MCM 结合蛋白 ETG1 辅助姐妹染色单体黏合,这对于复制后同源重组修复是必需的。

The MCM-binding protein ETG1 aids sister chromatid cohesion required for postreplicative homologous recombination repair.

机构信息

Department of Plant Systems Biology, Flanders Institute for Biotechnology (VIB), Gent, Belgium.

出版信息

PLoS Genet. 2010 Jan 15;6(1):e1000817. doi: 10.1371/journal.pgen.1000817.

DOI:10.1371/journal.pgen.1000817
PMID:20090939
原文链接:https://pmc.ncbi.nlm.nih.gov/articles/PMC2806904/
Abstract

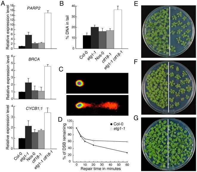
The DNA replication process represents a source of DNA stress that causes potentially spontaneous genome damage. This effect might be strengthened by mutations in crucial replication factors, requiring the activation of DNA damage checkpoints to enable DNA repair before anaphase onset. Here, we demonstrate that depletion of the evolutionarily conserved minichromosome maintenance helicase-binding protein ETG1 of Arabidopsis thaliana resulted in a stringent late G2 cell cycle arrest. This arrest correlated with a partial loss of sister chromatid cohesion. The lack-of-cohesion phenotype was intensified in plants without functional CTF18, a replication fork factor needed for cohesion establishment. The synergistic effect of the etg1 and ctf18 mutants on sister chromatid cohesion strengthened the impact on plant growth of the replication stress caused by ETG1 deficiency because of inefficient DNA repair. We conclude that the ETG1 replication factor is required for efficient cohesion and that cohesion establishment is essential for proper development of plants suffering from endogenous DNA stress. Cohesion defects observed upon knockdown of its human counterpart suggest an equally important developmental role for the orthologous mammalian ETG1 protein.

摘要

DNA 复制过程代表了 DNA 应激的一个来源,它会导致潜在的自发基因组损伤。这种效应可能会因关键复制因子的突变而增强,需要激活 DNA 损伤检查点,以便在后期 G2 细胞周期开始前进行 DNA 修复。在这里,我们证明了拟南芥中进化保守的微小染色体维持解旋酶结合蛋白 ETG1 的消耗导致严格的晚期 G2 细胞周期阻滞。这种阻滞与姐妹染色单体着丝粒区的部分缺失有关。在没有功能性 CTF18 的植物中,这种缺乏着丝粒的表型更为严重,CTF18 是建立着丝粒所必需的复制叉因子。etg1 和 ctf18 突变体的协同作用对姐妹染色单体着丝粒的影响加强了 ETG1 缺乏引起的复制应激对植物生长的影响,因为 DNA 修复效率低下。我们得出结论,ETG1 复制因子对于有效的着丝粒是必需的,而着丝粒的建立对于遭受内源性 DNA 应激的植物的正常发育是至关重要的。其同源人类 ETG1 蛋白的敲低观察到的着丝粒缺陷表明,它在哺乳动物中也具有同样重要的发育作用。

https://cdn.ncbi.nlm.nih.gov/pmc/blobs/b0ee/2806904/3b1b08e6307d/pgen.1000817.g007.jpg
https://cdn.ncbi.nlm.nih.gov/pmc/blobs/b0ee/2806904/12ff63c4ea5f/pgen.1000817.g001.jpg
https://cdn.ncbi.nlm.nih.gov/pmc/blobs/b0ee/2806904/2a077df5e853/pgen.1000817.g002.jpg
https://cdn.ncbi.nlm.nih.gov/pmc/blobs/b0ee/2806904/729da2379cdd/pgen.1000817.g003.jpg
https://cdn.ncbi.nlm.nih.gov/pmc/blobs/b0ee/2806904/751da5e3c92d/pgen.1000817.g004.jpg
https://cdn.ncbi.nlm.nih.gov/pmc/blobs/b0ee/2806904/7b0db52744b4/pgen.1000817.g005.jpg
https://cdn.ncbi.nlm.nih.gov/pmc/blobs/b0ee/2806904/b6cc553496d6/pgen.1000817.g006.jpg
https://cdn.ncbi.nlm.nih.gov/pmc/blobs/b0ee/2806904/3b1b08e6307d/pgen.1000817.g007.jpg
https://cdn.ncbi.nlm.nih.gov/pmc/blobs/b0ee/2806904/12ff63c4ea5f/pgen.1000817.g001.jpg
https://cdn.ncbi.nlm.nih.gov/pmc/blobs/b0ee/2806904/2a077df5e853/pgen.1000817.g002.jpg
https://cdn.ncbi.nlm.nih.gov/pmc/blobs/b0ee/2806904/729da2379cdd/pgen.1000817.g003.jpg
https://cdn.ncbi.nlm.nih.gov/pmc/blobs/b0ee/2806904/751da5e3c92d/pgen.1000817.g004.jpg
https://cdn.ncbi.nlm.nih.gov/pmc/blobs/b0ee/2806904/7b0db52744b4/pgen.1000817.g005.jpg
https://cdn.ncbi.nlm.nih.gov/pmc/blobs/b0ee/2806904/b6cc553496d6/pgen.1000817.g006.jpg
https://cdn.ncbi.nlm.nih.gov/pmc/blobs/b0ee/2806904/3b1b08e6307d/pgen.1000817.g007.jpg

相似文献

1
The MCM-binding protein ETG1 aids sister chromatid cohesion required for postreplicative homologous recombination repair.MCM 结合蛋白 ETG1 辅助姐妹染色单体黏合,这对于复制后同源重组修复是必需的。
PLoS Genet. 2010 Jan 15;6(1):e1000817. doi: 10.1371/journal.pgen.1000817.
2
The DNA replication checkpoint aids survival of plants deficient in the novel replisome factor ETG1.DNA复制检查点有助于缺乏新型复制体因子ETG1的植物存活。
EMBO J. 2008 Jul 9;27(13):1840-51. doi: 10.1038/emboj.2008.107. Epub 2008 Jun 5.
3
RFCCtf18 and the Swi1-Swi3 complex function in separate and redundant pathways required for the stabilization of replication forks to facilitate sister chromatid cohesion in Schizosaccharomyces pombe.RFCCtf18和Swi1-Swi3复合物在裂殖酵母中以独立且冗余的途径发挥作用,这些途径是复制叉稳定所必需的,以促进姐妹染色单体的黏连。
Mol Biol Cell. 2008 Feb;19(2):595-607. doi: 10.1091/mbc.e07-06-0618. Epub 2007 Nov 28.
4
Human Timeless and Tipin stabilize replication forks and facilitate sister-chromatid cohesion.人类 Timeless 和 Tipin 稳定复制叉并促进姐妹染色单体黏合。
J Cell Sci. 2010 Mar 1;123(Pt 5):660-70. doi: 10.1242/jcs.057984. Epub 2010 Feb 2.
5
The plant adherin AtSCC2 is required for embryogenesis and sister-chromatid cohesion during meiosis in Arabidopsis.植物粘连蛋白AtSCC2是拟南芥减数分裂过程中胚胎发生和姐妹染色单体粘连所必需的。
Plant J. 2009 Jul;59(1):1-13. doi: 10.1111/j.1365-313X.2009.03845.x. Epub 2009 Feb 18.
6
The STRUCTURAL MAINTENANCE OF CHROMOSOMES 5/6 complex promotes sister chromatid alignment and homologous recombination after DNA damage in Arabidopsis thaliana.染色体 5/6 复合物的结构维持促进了拟南芥 DNA 损伤后的姐妹染色单体对齐和同源重组。
Plant Cell. 2009 Sep;21(9):2688-99. doi: 10.1105/tpc.108.060525. Epub 2009 Sep 8.
7
Division of Labor between PCNA Loaders in DNA Replication and Sister Chromatid Cohesion Establishment.PCNA 加载器在 DNA 复制和姐妹染色单体黏合建立过程中的分工。
Mol Cell. 2020 May 21;78(4):725-738.e4. doi: 10.1016/j.molcel.2020.03.017. Epub 2020 Apr 10.
8
WAPL-Dependent Repair of Damaged DNA Replication Forks Underlies Oncogene-Induced Loss of Sister Chromatid Cohesion.WAPL 依赖性修复受损 DNA 复制叉是癌基因诱导姐妹染色单体黏连丢失的基础。
Dev Cell. 2020 Mar 23;52(6):683-698.e7. doi: 10.1016/j.devcel.2020.01.024. Epub 2020 Feb 20.
9
Cohesin gene defects may impair sister chromatid alignment and genome stability in Arabidopsis thaliana.黏连蛋白基因缺陷可能会损害拟南芥中姐妹染色单体的排列和基因组稳定性。
Chromosoma. 2009 Oct;118(5):591-605. doi: 10.1007/s00412-009-0220-x. Epub 2009 Jun 16.
10
Sister chromatid cohesion is required for postreplicative double-strand break repair in Saccharomyces cerevisiae.在酿酒酵母中,姐妹染色单体黏连对于复制后双链断裂修复是必需的。
Curr Biol. 2001 Jun 26;11(12):991-5. doi: 10.1016/s0960-9822(01)00271-8.

引用本文的文献

1
CRISPR/Cas9-induced breaks are insufficient to break linkage drag surrounding the ToMV locus of Solanum lycopersicum.CRISPR/Cas9诱导的断裂不足以打破番茄中番茄花叶病毒(ToMV)基因座周围的连锁累赘。
G3 (Bethesda). 2025 Jun 4;15(6). doi: 10.1093/g3journal/jkaf068.
2
Whole transcriptome screening for novel genes involved in meiosis and fertility in Drosophila melanogaster.全转录组筛选参与果蝇减数分裂和生育的新基因。
Sci Rep. 2024 Feb 13;14(1):3602. doi: 10.1038/s41598-024-53346-z.
3
The assembly of the MCM2-7 hetero-hexamer and its significance in DNA replication.

本文引用的文献

1
The STRUCTURAL MAINTENANCE OF CHROMOSOMES 5/6 complex promotes sister chromatid alignment and homologous recombination after DNA damage in Arabidopsis thaliana.染色体 5/6 复合物的结构维持促进了拟南芥 DNA 损伤后的姐妹染色单体对齐和同源重组。
Plant Cell. 2009 Sep;21(9):2688-99. doi: 10.1105/tpc.108.060525. Epub 2009 Sep 8.
2
SMC proteins and their multiple functions in higher plants.SMC蛋白及其在高等植物中的多种功能。
Cytogenet Genome Res. 2009;124(3-4):202-14. doi: 10.1159/000218126. Epub 2009 Jun 25.
3
Cohesin gene defects may impair sister chromatid alignment and genome stability in Arabidopsis thaliana.
MCM2-7 异六聚体的组装及其在 DNA 复制中的意义。
Biochem Soc Trans. 2023 Jun 28;51(3):1289-1295. doi: 10.1042/BST20221465.
4
Use of as a model to understand specific carcinogenic events: Comparison of the molecular machinery associated with cancer-hallmarks in plants and humans.使用[具体内容缺失]作为模型来理解特定致癌事件:植物和人类中与癌症特征相关的分子机制比较。
Heliyon. 2023 Apr 10;9(4):e15367. doi: 10.1016/j.heliyon.2023.e15367. eCollection 2023 Apr.
5
MCMBP promotes the assembly of the MCM2-7 hetero-hexamer to ensure robust DNA replication in human cells.MCMBP 促进 MCM2-7 异六聚体的组装,以确保人类细胞中稳健的 DNA 复制。
Elife. 2022 Apr 19;11:e77393. doi: 10.7554/eLife.77393.
6
CINCINNATA-Like TCP Transcription Factors in Cell Growth - An Expanding Portfolio.细胞生长中类CINCINNATA的TCP转录因子——不断扩展的研究范畴
Front Plant Sci. 2022 Feb 22;13:825341. doi: 10.3389/fpls.2022.825341. eCollection 2022.
7
Telomerase Interaction Partners-Insight from Plants.端粒酶相互作用伙伴——来自植物的启示。
Int J Mol Sci. 2021 Dec 29;23(1):368. doi: 10.3390/ijms23010368.
8
Expansion Microscopy Reveals Blood-Stage Parasites Undergo Anaphase with A Chromatin Bridge in the Absence of Mini-Chromosome Maintenance Complex Binding Protein.扩展显微镜技术揭示了在缺乏微小染色体维持复合物结合蛋白的情况下,血液阶段的寄生虫在后期会出现染色质桥。
Microorganisms. 2021 Nov 6;9(11):2306. doi: 10.3390/microorganisms9112306.
9
The Role of Structural Maintenance of Chromosomes Complexes in Meiosis and Genome Maintenance: Translating Biomedical and Model Plant Research Into Crop Breeding Opportunities.染色体复合体结构维持在减数分裂和基因组维持中的作用:将生物医学和模式植物研究转化为作物育种机遇
Front Plant Sci. 2021 Mar 31;12:659558. doi: 10.3389/fpls.2021.659558. eCollection 2021.
10
The GRAS-type SCL28 transcription factor controls the mitotic cell cycle and division plane orientation.GRAS 型 SCL28 转录因子控制有丝分裂细胞周期和分裂平面方向。
Proc Natl Acad Sci U S A. 2021 Feb 9;118(6). doi: 10.1073/pnas.2005256118.
黏连蛋白基因缺陷可能会损害拟南芥中姐妹染色单体的排列和基因组稳定性。
Chromosoma. 2009 Oct;118(5):591-605. doi: 10.1007/s00412-009-0220-x. Epub 2009 Jun 16.
4
The cohesin complex and its roles in chromosome biology.黏连蛋白复合体及其在染色体生物学中的作用。
Genes Dev. 2008 Nov 15;22(22):3089-114. doi: 10.1101/gad.1724308.
5
Atypical E2F activity restrains APC/CCCS52A2 function obligatory for endocycle onset.非典型E2F活性抑制内复制周期起始所必需的APC/CCCS52A2功能。
Proc Natl Acad Sci U S A. 2008 Sep 23;105(38):14721-6. doi: 10.1073/pnas.0806510105. Epub 2008 Sep 11.
6
Heterochromatin links to centromeric protection by recruiting shugoshin.异染色质通过招募守护蛋白连接到着丝粒保护。
Nature. 2008 Sep 11;455(7210):251-5. doi: 10.1038/nature07217.
7
A molecular determinant for the establishment of sister chromatid cohesion.一种用于建立姐妹染色单体黏连的分子决定因素。
Science. 2008 Jul 25;321(5888):566-9. doi: 10.1126/science.1157880.
8
Eco1-dependent cohesin acetylation during establishment of sister chromatid cohesion.在姐妹染色单体黏连建立过程中依赖Eco1的黏连蛋白乙酰化作用
Science. 2008 Jul 25;321(5888):563-6. doi: 10.1126/science.1157774.
9
Acetylation of Smc3 by Eco1 is required for S phase sister chromatid cohesion in both human and yeast.Eco1介导的Smc3乙酰化对于人类和酵母细胞S期姐妹染色单体黏连都是必需的。
Mol Cell. 2008 Jul 11;31(1):143-51. doi: 10.1016/j.molcel.2008.06.006.
10
The DNA replication checkpoint aids survival of plants deficient in the novel replisome factor ETG1.DNA复制检查点有助于缺乏新型复制体因子ETG1的植物存活。
EMBO J. 2008 Jul 9;27(13):1840-51. doi: 10.1038/emboj.2008.107. Epub 2008 Jun 5.