Suppr超能文献

ADAM10 对于 Notch2 依赖性边缘区 B 细胞发育和体内 CD23 裂解是必需的。

ADAM10 is essential for Notch2-dependent marginal zone B cell development and CD23 cleavage in vivo.

机构信息

Department of Microbiology and Immunology, Virginia Commonwealth University School of Medicine, Richmond, VA 23298, USA.

出版信息

J Exp Med. 2010 Mar 15;207(3):623-35. doi: 10.1084/jem.20091990. Epub 2010 Feb 15.

Abstract

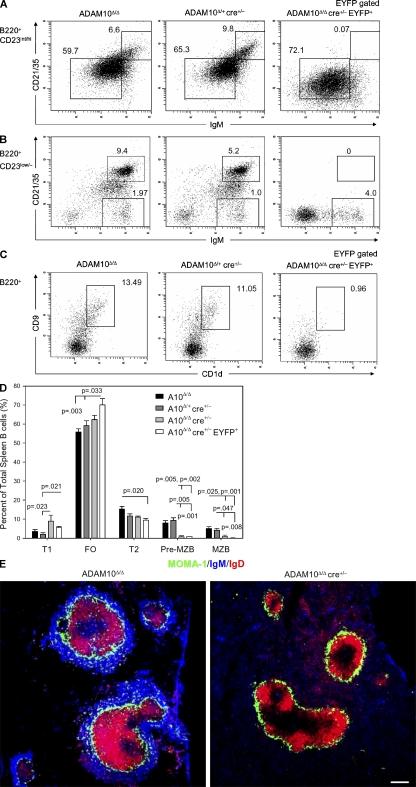
The proteolytic activity of a disintegrin and metalloproteinase 10 (ADAM10) regulates cell-fate decisions in Drosophila and mouse embryos. However, in utero lethality of ADAM10(-/-) mice has prevented examination of ADAM10 cleavage events in lymphocytes. To investigate their role in B cell development, we generated B cell-specific ADAM10 knockout mice. Intriguingly, deletion of ADAM10 prevented development of the entire marginal zone B cell (MZB) lineage. Additionally, cleavage of the low affinity IgE receptor, CD23, was profoundly impaired, but subsequent experiments demonstrated that ADAM10 regulates CD23 cleavage and MZB development by independent mechanisms. Development of MZBs is dependent on Notch2 signaling, which requires proteolysis of the Notch2 receptor by a previously unidentified proteinase. Further experiments revealed that Notch2 signaling is severely impaired in ADAM10-null B cells. Thus, ADAM10 critically regulates MZB development by initiating Notch2 signaling. This study identifies ADAM10 as the in vivo CD23 sheddase and an important regulator of B cell development. Moreover, it has important implications for the treatment of numerous CD23- and Notch-mediated pathologies, ranging from allergy to cancer.

摘要

一种解整合素金属蛋白酶 10(ADAM10)的蛋白水解活性调节果蝇和小鼠胚胎中的细胞命运决定。然而,ADAM10(-/-) 小鼠的宫内致死性阻止了对淋巴细胞中 ADAM10 切割事件的检查。为了研究它们在 B 细胞发育中的作用,我们生成了 B 细胞特异性 ADAM10 敲除小鼠。有趣的是,ADAM10 的缺失阻止了整个边缘区 B 细胞 (MZB) 谱系的发育。此外,低亲和力 IgE 受体 CD23 的切割受到严重损害,但随后的实验表明,ADAM10 通过独立的机制调节 CD23 的切割和 MZB 的发育。MZBs 的发育依赖于 Notch2 信号,这需要一种先前未鉴定的蛋白酶对 Notch2 受体进行蛋白水解。进一步的实验表明,ADAM10 缺失的 B 细胞中 Notch2 信号严重受损。因此,ADAM10 通过启动 Notch2 信号来严格调节 MZB 的发育。本研究确定 ADAM10 是体内 CD23 脱落酶和 B 细胞发育的重要调节剂。此外,它对治疗许多由 CD23 和 Notch 介导的疾病具有重要意义,从过敏到癌症。

https://cdn.ncbi.nlm.nih.gov/pmc/blobs/5446/2839139/ed6b3712e929/JEM_20091990_GS_Fig1.jpg

文献检索

告别复杂PubMed语法,用中文像聊天一样搜索,搜遍4000万医学文献。AI智能推荐,让科研检索更轻松。

立即免费搜索

文件翻译

保留排版,准确专业,支持PDF/Word/PPT等文件格式,支持 12+语言互译。

免费翻译文档

深度研究

AI帮你快速写综述,25分钟生成高质量综述,智能提取关键信息,辅助科研写作。

立即免费体验