• 文献检索
  • 文档翻译
  • 深度研究
  • 学术资讯
  • Suppr Zotero 插件Zotero 插件
  • 邀请有礼
  • 套餐&价格
  • 历史记录
应用&插件
Suppr Zotero 插件Zotero 插件浏览器插件Mac 客户端Windows 客户端微信小程序
定价
高级版会员购买积分包购买API积分包
服务
文献检索文档翻译深度研究API 文档MCP 服务
关于我们
关于 Suppr公司介绍联系我们用户协议隐私条款
关注我们

Suppr 超能文献

核心技术专利:CN118964589B侵权必究
粤ICP备2023148730 号-1Suppr @ 2026

文献检索

告别复杂PubMed语法,用中文像聊天一样搜索,搜遍4000万医学文献。AI智能推荐,让科研检索更轻松。

立即免费搜索

文件翻译

保留排版,准确专业,支持PDF/Word/PPT等文件格式,支持 12+语言互译。

免费翻译文档

深度研究

AI帮你快速写综述,25分钟生成高质量综述,智能提取关键信息,辅助科研写作。

立即免费体验

髓鞘激活 FAK/Akt/NF-κB 通路,并在小鼠系统中引发依赖 CR3 的炎症反应。

Myelin activates FAK/Akt/NF-kappaB pathways and provokes CR3-dependent inflammatory response in murine system.

机构信息

W. M. Keck Center for Collaborative Neuroscience, Department of Cell Biology and Neuroscience, Rutgers, The State University of New Jersey, Piscataway, New Jersey, United States of America.

出版信息

PLoS One. 2010 Feb 23;5(2):e9380. doi: 10.1371/journal.pone.0009380.

DOI:10.1371/journal.pone.0009380
PMID:20186338
原文链接:https://pmc.ncbi.nlm.nih.gov/articles/PMC2826415/
Abstract

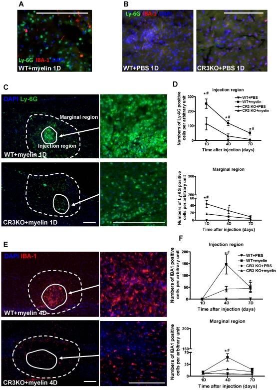
Inflammatory response following central nervous system (CNS) injury contributes to progressive neuropathology and reduction in functional recovery. Axons are sensitive to mechanical injury and toxic inflammatory mediators, which may lead to demyelination. Although it is well documented that degenerated myelin triggers undesirable inflammatory responses in autoimmune diseases such as multiple sclerosis (MS) and its animal model, experimental autoimmune encephalomyelitis (EAE), there has been very little study of the direct inflammatory consequences of damaged myelin in spinal cord injury (SCI), i.e., there is no direct evidence to show that myelin debris from injured spinal cord can trigger undesirable inflammation in vitro and in vivo. Our data showed that myelin can initiate inflammatory responses in vivo, which is complement receptor 3 (CR3)-dependent via stimulating macrophages to express pro-inflammatory molecules and down-regulates expression of anti-inflammatory cytokines. Mechanism study revealed that myelin-increased cytokine expression is through activation of FAK/PI3K/Akt/NF-kappaB signaling pathways and CR3 contributes to myelin-induced PI3K/Akt/NF-kappaB activation and cytokine production. The myelin induced inflammatory response is myelin specific as sphingomyelin (the major lipid of myelin) and myelin basic protein (MBP, one of the major proteins of myelin) are not able to activate NF-kappaB signaling pathway. In conclusion, our results demonstrate a crucial role of myelin as an endogenous inflammatory stimulus that induces pro-inflammatory responses and suggest that blocking myelin-CR3 interaction and enhancing myelin debris clearance may be effective interventions for treating SCI.

摘要

中枢神经系统(CNS)损伤后的炎症反应导致进行性神经病理学和功能恢复减少。轴突对机械损伤和毒性炎症介质敏感,这可能导致脱髓鞘。尽管已经有充分的文献证明,在多发性硬化症(MS)及其动物模型实验性自身免疫性脑脊髓炎(EAE)等自身免疫性疾病中,退化的髓磷脂会引发不良的炎症反应,但对于脊髓损伤(SCI)中受损髓磷脂的直接炎症后果,即没有直接证据表明来自损伤脊髓的髓磷脂碎片可以在体外和体内引发不良炎症,研究甚少。我们的数据表明,髓磷脂可以在体内引发炎症反应,这是通过刺激巨噬细胞表达促炎分子并下调抗炎细胞因子的表达来依赖补体受体 3(CR3)的。机制研究表明,髓磷脂增加细胞因子表达是通过激活 FAK/PI3K/Akt/NF-κB 信号通路,而 CR3 有助于髓磷脂诱导的 PI3K/Akt/NF-κB 激活和细胞因子产生。髓磷脂诱导的炎症反应是髓磷脂特异性的,因为鞘磷脂(髓磷脂的主要脂质)和髓鞘碱性蛋白(MBP,髓磷脂的主要蛋白质之一)不能激活 NF-κB 信号通路。总之,我们的结果表明,髓磷脂作为一种内源性炎症刺激物,可诱导促炎反应,并表明阻断髓磷脂-CR3 相互作用和增强髓磷脂碎片清除可能是治疗 SCI 的有效干预措施。

https://cdn.ncbi.nlm.nih.gov/pmc/blobs/681b/2826415/c430912e88e8/pone.0009380.g010.jpg
https://cdn.ncbi.nlm.nih.gov/pmc/blobs/681b/2826415/510ad907be00/pone.0009380.g001.jpg
https://cdn.ncbi.nlm.nih.gov/pmc/blobs/681b/2826415/79058b9e94b5/pone.0009380.g002.jpg
https://cdn.ncbi.nlm.nih.gov/pmc/blobs/681b/2826415/3bd36fd30372/pone.0009380.g003.jpg
https://cdn.ncbi.nlm.nih.gov/pmc/blobs/681b/2826415/7e12cccfc000/pone.0009380.g004.jpg
https://cdn.ncbi.nlm.nih.gov/pmc/blobs/681b/2826415/92bde29da092/pone.0009380.g005.jpg
https://cdn.ncbi.nlm.nih.gov/pmc/blobs/681b/2826415/c07779900460/pone.0009380.g006.jpg
https://cdn.ncbi.nlm.nih.gov/pmc/blobs/681b/2826415/0ddebe519286/pone.0009380.g007.jpg
https://cdn.ncbi.nlm.nih.gov/pmc/blobs/681b/2826415/f709ef27d8fd/pone.0009380.g008.jpg
https://cdn.ncbi.nlm.nih.gov/pmc/blobs/681b/2826415/5fc5ceb838c0/pone.0009380.g009.jpg
https://cdn.ncbi.nlm.nih.gov/pmc/blobs/681b/2826415/c430912e88e8/pone.0009380.g010.jpg
https://cdn.ncbi.nlm.nih.gov/pmc/blobs/681b/2826415/510ad907be00/pone.0009380.g001.jpg
https://cdn.ncbi.nlm.nih.gov/pmc/blobs/681b/2826415/79058b9e94b5/pone.0009380.g002.jpg
https://cdn.ncbi.nlm.nih.gov/pmc/blobs/681b/2826415/3bd36fd30372/pone.0009380.g003.jpg
https://cdn.ncbi.nlm.nih.gov/pmc/blobs/681b/2826415/7e12cccfc000/pone.0009380.g004.jpg
https://cdn.ncbi.nlm.nih.gov/pmc/blobs/681b/2826415/92bde29da092/pone.0009380.g005.jpg
https://cdn.ncbi.nlm.nih.gov/pmc/blobs/681b/2826415/c07779900460/pone.0009380.g006.jpg
https://cdn.ncbi.nlm.nih.gov/pmc/blobs/681b/2826415/0ddebe519286/pone.0009380.g007.jpg
https://cdn.ncbi.nlm.nih.gov/pmc/blobs/681b/2826415/f709ef27d8fd/pone.0009380.g008.jpg
https://cdn.ncbi.nlm.nih.gov/pmc/blobs/681b/2826415/5fc5ceb838c0/pone.0009380.g009.jpg
https://cdn.ncbi.nlm.nih.gov/pmc/blobs/681b/2826415/c430912e88e8/pone.0009380.g010.jpg

相似文献

1
Myelin activates FAK/Akt/NF-kappaB pathways and provokes CR3-dependent inflammatory response in murine system.髓鞘激活 FAK/Akt/NF-κB 通路,并在小鼠系统中引发依赖 CR3 的炎症反应。
PLoS One. 2010 Feb 23;5(2):e9380. doi: 10.1371/journal.pone.0009380.
2
Macrophages in spinal cord injury: phenotypic and functional change from exposure to myelin debris.脊髓损伤中的巨噬细胞:从接触髓磷脂碎片后的表型和功能变化
Glia. 2015 Apr;63(4):635-51. doi: 10.1002/glia.22774. Epub 2014 Nov 28.
3
Microglia and macrophage activation and the regulation of complement-receptor-3 (CR3/MAC-1)-mediated myelin phagocytosis in injury and disease.小胶质细胞和巨噬细胞激活以及补体受体3(CR3/MAC-1)介导的髓鞘吞噬作用在损伤和疾病中的调控
J Mol Neurosci. 2003;21(1):65-72. doi: 10.1385/JMN:21:1:65.
4
Paricalcitol improves experimental autoimmune encephalomyelitis (EAE) by suppressing inflammation via NF-κB signaling.帕立骨化醇通过抑制 NF-κB 信号通路来改善实验性自身免疫性脑脊髓炎(EAE)。
Biomed Pharmacother. 2020 May;125:109528. doi: 10.1016/j.biopha.2019.109528. Epub 2020 Feb 25.
5
Phosphatidylinositol 3-kinase, phosphoinositide-specific phospholipase-Cgamma and protein kinase-C signal myelin phagocytosis mediated by complement receptor-3 alone and combined with scavenger receptor-AI/II in macrophages.磷脂酰肌醇3激酶、磷酸肌醇特异性磷脂酶Cγ和蛋白激酶C在巨噬细胞中通过补体受体-3单独介导以及与清道夫受体-AI/II联合介导髓鞘吞噬作用。
Neurobiol Dis. 2004 Mar;15(2):279-86. doi: 10.1016/j.nbd.2003.11.007.
6
Protecting effect of emodin in experimental autoimmune encephalomyelitis mice by inhibiting microglia activation and inflammation via Myd88/PI3K/Akt/NF-κB signalling pathway.大黄素通过抑制 Myd88/PI3K/Akt/NF-κB 信号通路抑制小胶质细胞活化和炎症反应对实验性自身免疫性脑脊髓炎小鼠的保护作用。
Bioengineered. 2022 Apr;13(4):9322-9344. doi: 10.1080/21655979.2022.2052671.
7
Standardized extract of Zingiber zerumbet suppresses LPS-induced pro-inflammatory responses through NF-κB, MAPK and PI3K-Akt signaling pathways in U937 macrophages.姜黄的标准化提取物通过 NF-κB、MAPK 和 PI3K-Akt 信号通路抑制 U937 巨噬细胞中的 LPS 诱导的促炎反应。
Phytomedicine. 2019 Feb 15;54:195-205. doi: 10.1016/j.phymed.2018.09.183. Epub 2018 Sep 18.
8
Modulation (inhibition and augmentation) of complement receptor-3-mediated myelin phagocytosis.补体受体3介导的髓鞘吞噬作用的调节(抑制和增强)
Neurobiol Dis. 2001 Jun;8(3):504-12. doi: 10.1006/nbdi.2001.0383.
9
Complement-receptor-3 and scavenger-receptor-AI/II mediated myelin phagocytosis in microglia and macrophages.补体受体3和清道夫受体AI/II介导小胶质细胞和巨噬细胞中的髓鞘吞噬作用。
Neurobiol Dis. 2003 Feb;12(1):65-72. doi: 10.1016/s0969-9961(02)00008-6.
10
CD11b/CD18 (Mac-1) is a novel surface receptor for extracellular double-stranded RNA to mediate cellular inflammatory responses.CD11b/CD18(Mac-1)是细胞外双链 RNA 的新型表面受体,可介导细胞炎症反应。
J Immunol. 2013 Jan 1;190(1):115-25. doi: 10.4049/jimmunol.1202136. Epub 2012 Dec 3.

引用本文的文献

1
Generation and clearance of myelin debris after spinal cord injury.脊髓损伤后髓磷脂碎片的产生与清除
Neural Regen Res. 2026 Apr 1;21(4):1512-1527. doi: 10.4103/NRR.NRR-D-24-01405. Epub 2025 Apr 29.
2
Orchestrating the frontline: HDAC3-miKO recruits macrophage reinforcements for accelerated myelin debris clearance after stroke.协调前线:HDAC3-miKO招募巨噬细胞援军以加速中风后髓鞘碎片清除
Theranostics. 2025 Jan 1;15(2):632-655. doi: 10.7150/thno.103449. eCollection 2025.
3
Demyelination-derived lysophosphatidylserine promotes microglial dysfunction and neuropathology in a mouse model of Alzheimer's disease.

本文引用的文献

1
Sulfatide, a major lipid component of myelin sheath, activates inflammatory responses as an endogenous stimulator in brain-resident immune cells.硫苷脂是髓鞘的主要脂质成分,作为脑内驻留免疫细胞中的内源性刺激物,可激活炎症反应。
J Immunol. 2008 Dec 1;181(11):8077-87. doi: 10.4049/jimmunol.181.11.8077.
2
Leukemia inhibitory factor modulates production of inflammatory mediators and myelin phagocytosis by macrophages.白血病抑制因子调节巨噬细胞炎性介质的产生及髓鞘吞噬作用。
J Neuroimmunol. 2008 Nov 15;204(1-2):52-7. doi: 10.1016/j.jneuroim.2008.07.015.
3
Galectin-3/MAC-2, Ras and PI3K activate complement receptor-3 and scavenger receptor-AI/II mediated myelin phagocytosis in microglia.
脱髓鞘衍生的溶血磷脂酰丝氨酸在阿尔茨海默病小鼠模型中促进小胶质细胞功能障碍和神经病理学改变。
Cell Mol Immunol. 2025 Feb;22(2):134-149. doi: 10.1038/s41423-024-01235-w. Epub 2025 Jan 1.
4
Interleukin-3 Modulates Macrophage Phagocytic Activity and Promotes Spinal Cord Injury Repair.白细胞介素-3调节巨噬细胞吞噬活性并促进脊髓损伤修复。
CNS Neurosci Ther. 2024 Dec;30(12):e70181. doi: 10.1111/cns.70181.
5
Tryptanthrin Down-Regulates Oncostatin M by Targeting GM-CSF-Mediated PI3K-AKT-NF-κB Axis.靛玉红通过靶向粒细胞-巨噬细胞集落刺激因子介导的PI3K-AKT-NF-κB轴下调制瘤素M
Nutrients. 2024 Nov 28;16(23):4109. doi: 10.3390/nu16234109.
6
Ablation of the Integrin CD11b Mac-1 Limits Deleterious Responses to Traumatic Spinal Cord Injury and Improves Functional Recovery in Mice.整合素 CD11b/巨噬细胞表面抗原 Mac-1(简称 Mac-1)消融可限制创伤性脊髓损伤的有害反应,并改善小鼠的功能恢复。
Cells. 2024 Sep 20;13(18):1584. doi: 10.3390/cells13181584.
7
GPR34 senses demyelination to promote neuroinflammation and pathologies.GPR34 感知脱髓鞘以促进神经炎症和病理。
Cell Mol Immunol. 2024 Oct;21(10):1131-1144. doi: 10.1038/s41423-024-01204-3. Epub 2024 Jul 19.
8
Characterization of Undiscovered miRNA Involved in Tumor Necrosis Factor Alpha-Induced Atrophy in Mouse Skeletal Muscle Cell Line.鉴定肿瘤坏死因子-α诱导的小鼠骨骼肌细胞萎缩过程中未被发现的 miRNA
Int J Mol Sci. 2024 May 31;25(11):6064. doi: 10.3390/ijms25116064.
9
The role of foam cells in spinal cord injury: challenges and opportunities for intervention.泡沫细胞在脊髓损伤中的作用:干预的挑战与机遇。
Front Immunol. 2024 Mar 13;15:1368203. doi: 10.3389/fimmu.2024.1368203. eCollection 2024.
10
Autophagy in Multiple Sclerosis: Phagocytosis and Autophagy of Oligodendrocyte Precursor Cells.多发性硬化症中的自噬:少突胶质前体细胞的吞噬作用和自噬作用。
Mol Neurobiol. 2024 Sep;61(9):6920-6933. doi: 10.1007/s12035-024-03996-x. Epub 2024 Feb 16.
半乳糖凝集素-3/MAC-2、Ras和PI3K激活补体受体-3以及清道夫受体-AI/II介导的小胶质细胞髓鞘吞噬作用。
Glia. 2008 Nov 15;56(15):1607-13. doi: 10.1002/glia.20713.
4
Potent anti-inflammatory and neuroprotective effects of TGF-beta1 are mediated through the inhibition of ERK and p47phox-Ser345 phosphorylation and translocation in microglia.转化生长因子β1(TGF-β1)的强效抗炎和神经保护作用是通过抑制小胶质细胞中细胞外信号调节激酶(ERK)和p47吞噬细胞氧化酶(p47phox)的Ser345磷酸化及转位来介导的。
J Immunol. 2008 Jul 1;181(1):660-8. doi: 10.4049/jimmunol.181.1.660.
5
Disruption of FAK signaling: a side mechanism in cytotoxicity.粘着斑激酶信号通路的破坏:细胞毒性中的一种次要机制。
Toxicology. 2008 Mar 12;245(1-2):1-10. doi: 10.1016/j.tox.2007.12.003. Epub 2007 Dec 15.
6
PI3 kinase/AKT pathway as a therapeutic target in multiple myeloma.PI3激酶/AKT信号通路作为多发性骨髓瘤的治疗靶点
Future Oncol. 2007 Dec;3(6):639-47. doi: 10.2217/14796694.3.6.639.
7
Downregulation of macrophage inhibitory molecules in multiple sclerosis lesions.多发性硬化症病灶中巨噬细胞抑制分子的下调
Ann Neurol. 2007 Nov;62(5):504-14. doi: 10.1002/ana.21220.
8
CXCR3 signaling reduces the severity of experimental autoimmune encephalomyelitis by controlling the parenchymal distribution of effector and regulatory T cells in the central nervous system.CXCR3信号通路通过控制效应T细胞和调节性T细胞在中枢神经系统中的实质分布,降低实验性自身免疫性脑脊髓炎的严重程度。
J Immunol. 2007 Sep 1;179(5):2774-86. doi: 10.4049/jimmunol.179.5.2774.
9
Inflammation and its role in neuroprotection, axonal regeneration and functional recovery after spinal cord injury.炎症及其在脊髓损伤后神经保护、轴突再生和功能恢复中的作用。
Exp Neurol. 2008 Feb;209(2):378-88. doi: 10.1016/j.expneurol.2007.06.009. Epub 2007 Jun 30.
10
Why is Wallerian degeneration in the CNS so slow?为什么中枢神经系统中的沃勒氏变性如此缓慢?
Annu Rev Neurosci. 2007;30:153-79. doi: 10.1146/annurev.neuro.30.051606.094354.