Suppr超能文献

细菌生态共存相互作用网络的大规模组织。

The large-scale organization of the bacterial network of ecological co-occurrence interactions.

机构信息

Blavatnik School of Computer Sciences, Tel Aviv University, Ramat Aviv, Tel Aviv 69978, Israel.

出版信息

Nucleic Acids Res. 2010 Jul;38(12):3857-68. doi: 10.1093/nar/gkq118. Epub 2010 Mar 1.

Abstract

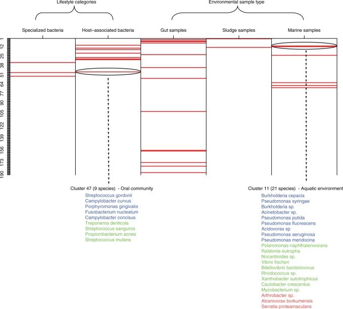
In their natural environments, microorganisms form complex systems of interactions. Understating the structure and organization of bacterial communities is likely to have broad medical and ecological consequences, yet a comprehensive description of the network of environmental interactions is currently lacking. Here, we mine co-occurrences in the scientific literature to construct such a network and demonstrate an expected pattern of association between the species' lifestyle and the recorded number of co-occurring partners. We further focus on the well-annotated gut community and show that most co-occurrence interactions of typical gut bacteria occur within this community. The network is then clustered into species-groups that significantly correspond with natural occurring communities. The relationships between resource competition, metabolic yield and growth rate within the clusters correspond with the r/K selection theory. Overall, these results support the constructed clusters as a first approximation of a bacterial ecosystem model. This comprehensive collection of predicted communities forms a new data resource for further systematic characterization of the ecological design principals shaping communities. Here, we demonstrate its utility for predicting cooperation and inhibition within communities.

摘要

在自然环境中,微生物形成复杂的相互作用系统。理解细菌群落的结构和组织很可能具有广泛的医学和生态意义,但目前还缺乏对环境相互作用网络的全面描述。在这里,我们挖掘科学文献中的共同出现,构建这样一个网络,并展示物种生活方式与记录的共同出现伙伴数量之间的预期关联模式。我们进一步关注注释良好的肠道群落,并表明典型肠道细菌的大多数共同出现相互作用发生在这个群落内。然后,网络被聚类成与自然发生群落显著对应的物种群。群内的资源竞争、代谢产量和生长速度之间的关系与 r/K 选择理论相对应。总的来说,这些结果支持构建的聚类作为细菌生态系统模型的初步近似。这个综合的预测群落集合形成了一个新的数据资源,可用于进一步系统地描述塑造群落的生态设计原则。在这里,我们展示了它在预测群落内合作和抑制方面的效用。

https://cdn.ncbi.nlm.nih.gov/pmc/blobs/7404/2896517/1a4b02067e91/gkq118f1.jpg

文献检索

告别复杂PubMed语法,用中文像聊天一样搜索,搜遍4000万医学文献。AI智能推荐,让科研检索更轻松。

立即免费搜索

文件翻译

保留排版,准确专业,支持PDF/Word/PPT等文件格式,支持 12+语言互译。

免费翻译文档

深度研究

AI帮你快速写综述,25分钟生成高质量综述,智能提取关键信息,辅助科研写作。

立即免费体验