Institut de Génomique Fonctionnelle, Centre National de la Recherche Scientifique (CNRS) UMR5203, Institut National de la Santé et de la Recherche Médicale (INSERM) U661, Université Montpellier 1 et 2, Montpellier F-34094, France.
Mol Cancer. 2010 Mar 2;9:46. doi: 10.1186/1476-4598-9-46.
Clinical efficacy of chemotherapy in colorectal cancer is subjected to broad inter-individual variations leading to the inability to predict outcome and toxicity. The topoisomerase I inhibitor irinotecan (CPT-11) is worldwide approved for the treatment of metastatic colorectal cancer and undergoes extensive peripheral and tumoral metabolism. PXR is a xenoreceptor activated by many drugs and environmental compounds regulating the expression of drug metabolism and transport genes in detoxification organs such as liver and gastrointestinal tract. Considering the metabolic pathway of irinotecan and the tissue distribution of Pregnane x Receptor (PXR), we hypothesized that PXR could play a key role in colon cancer cell response to irinotecan.
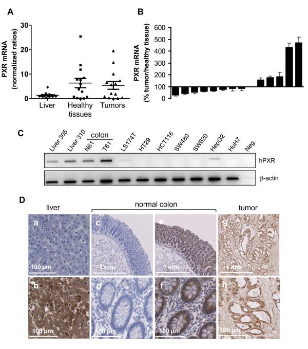
PXR mRNA expression was quantified by RT-quantitative PCR in a panel of 14 colon tumor samples and their matched normal tissues. PXR expression was modulated in human colorectal cancer cells LS174T, SW480 and SW620 by transfection and siRNA strategies. Cellular response to irinotecan and its active metabolic SN38 was assessed by cell viability assays, HPLC metabolic profiles and mRNA quantification of PXR target genes. We showed that PXR was strongly expressed in colon tumor samples and displayed a great variability of expression. Expression of hPXR in human colorectal cancer cells led to a marked chemoresistance to the active metabolite SN38 correlated with PXR expression level. Metabolic profiles of SN38 showed a strong enhancement of SN38 glucuronidation to the inactive SN38G metabolite in PXR-expressing cells, correlated with an increase of UDPglucuronosyl transferases UGT1A1, UGT1A9 and UGT1A10 mRNAs. Inhibition of PXR expression by lentivirus-mediated shRNA, led to SN38 chemoresistance reversion concomitantly to a decrease of UGT1A1 expression and SN38 glucuronidation. Similarly, PXR mRNA expression levels correlated to UGT1A subfamily expression in human colon tumor biopsies.
Our results demonstrate that tumoral metabolism of SN38 is affected by PXR and point to potential therapeutic significance of PXR quantification in the prediction of irinotecan response. Furthermore, our observations are pharmacologically relevant since many patients suffering from cancer diseases are often exposed to co-medications, food additives or herbal supplements able to activate PXR. A substantial part of the variability observed among patients might be caused by such interactions.
结直肠癌的化疗临床疗效受到广泛的个体间差异的影响,导致无法预测疗效和毒性。拓扑异构酶 I 抑制剂伊立替康(CPT-11)已在全球范围内批准用于转移性结直肠癌的治疗,并经历广泛的外周和肿瘤代谢。PXR 是一种被许多药物和环境化合物激活的异种受体,调节解毒器官如肝脏和胃肠道中药物代谢和转运基因的表达。考虑到伊立替康的代谢途径和 Pregnane x Receptor(PXR)的组织分布,我们假设 PXR 可能在结直肠癌细胞对伊立替康的反应中发挥关键作用。
通过 RT-定量 PCR 在 14 个结肠癌样本及其匹配的正常组织的面板中定量测定了 PXR mRNA 表达。通过转染和 siRNA 策略在人结直肠癌细胞 LS174T、SW480 和 SW620 中调节 PXR 的表达。通过细胞活力测定、HPLC 代谢谱和 PXR 靶基因的 mRNA 定量评估伊立替康及其活性代谢物 SN38 的细胞反应。我们表明,PXR 在结肠肿瘤样本中强烈表达,并表现出表达的高度变异性。人结直肠癌细胞中 hPXR 的表达导致对活性代谢物 SN38 的显著化学抗性,与 PXR 表达水平相关。SN38 的代谢谱显示 SN38 葡萄糖醛酸化到无活性的 SN38G 代谢物的强烈增强,与 UDP-葡萄糖醛酸转移酶 UGT1A1、UGT1A9 和 UGT1A10 mRNAs 的增加相关。通过慢病毒介导的 shRNA 抑制 PXR 表达,导致 SN38 化学抗性逆转,同时 UGT1A1 表达和 SN38 葡萄糖醛酸化减少。同样,PXR mRNA 表达水平与人类结肠癌活检中的 UGT1A 亚家族表达相关。
我们的结果表明,SN38 的肿瘤代谢受 PXR 影响,并指出 PXR 定量在预测伊立替康反应中的潜在治疗意义。此外,我们的观察结果在药理学上具有相关性,因为许多患有癌症疾病的患者经常暴露于能够激活 PXR 的联合药物、食品添加剂或草药补充剂中。患者之间观察到的大部分差异可能是由这种相互作用引起的。