• 文献检索
  • 文档翻译
  • 深度研究
  • 学术资讯
  • Suppr Zotero 插件Zotero 插件
  • 邀请有礼
  • 套餐&价格
  • 历史记录
应用&插件
Suppr Zotero 插件Zotero 插件浏览器插件Mac 客户端Windows 客户端微信小程序
定价
高级版会员购买积分包购买API积分包
服务
文献检索文档翻译深度研究API 文档MCP 服务
关于我们
关于 Suppr公司介绍联系我们用户协议隐私条款
关注我们

Suppr 超能文献

核心技术专利:CN118964589B侵权必究
粤ICP备2023148730 号-1Suppr @ 2026

文献检索

告别复杂PubMed语法,用中文像聊天一样搜索,搜遍4000万医学文献。AI智能推荐,让科研检索更轻松。

立即免费搜索

文件翻译

保留排版,准确专业,支持PDF/Word/PPT等文件格式,支持 12+语言互译。

免费翻译文档

深度研究

AI帮你快速写综述,25分钟生成高质量综述,智能提取关键信息,辅助科研写作。

立即免费体验

尿苷二磷酸葡萄糖醛酸基转移酶2A3作为溃疡性结肠炎和结肠癌的生物标志物。

UDP-glucuronosyltransferases 2A3 as a biomarker for ulcerative colitis and colon cancer.

作者信息

Chen Hao

机构信息

Department of Surgical Oncology, The First Affiliated Hospital of Xi'an Jiaotong University, Xi'an, China.

出版信息

Front Genet. 2024 Dec 9;15:1419755. doi: 10.3389/fgene.2024.1419755. eCollection 2024.

DOI:10.3389/fgene.2024.1419755
PMID:39717480
原文链接:https://pmc.ncbi.nlm.nih.gov/articles/PMC11663933/
Abstract

BACKGROUND

Ulcerative colitis has a serious impact on the quality of life of patients and is more likely to progress to colon cancer. Therefore, early diagnosis and timely intervention are of considerable importance.

METHODS

Gene expression data of active ulcerative colitis were downloaded from the Gene Expression Omnibus (GEO) database, and genes with significant differential expression were identified. Biochemical markers with diagnostic significance were selected through machine learning methods. The expression differences of the selected markers between colon adenocarcinoma (COAD) and healthy control groups in The Cancer Genome Atlas (TCGA) database were analyzed to evaluate their diagnostic value. In addition, the correlation between the selected markers and clinical indicators, as well as their predictive efficacy for the survival of COAD patients, was explored.

RESULTS

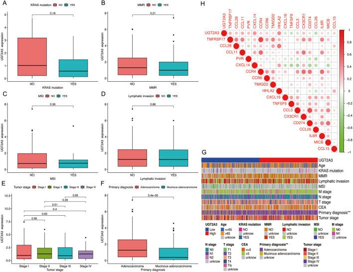
Through machine learning and LASSO regression analysis, was finally determined as a diagnostic marker for ulcerative colitis. It demonstrated high diagnostic accuracy in both the training set and the external validation set. Furthermore, was significantly downregulated in COAD tissues compared to normal control tissues. The ROC curve suggested that could serve as a diagnostic marker for COAD with excellent performance, achieving an AUC of 0.969. Immune infiltration analysis indicated a significant negative correlation between the expression of and neutrophils. Correlation analysis suggested a link between and the pathological classification of colon cancer. Survival analysis showed that is negatively correlated with OS, PPS, and RFS in colon cancer.

CONCLUSION

The author identified as a diagnostic marker for ulcerative colitis through bioinformatics methods, and verified its significant downregulation in colon cancer, as well as its predictive role in the survival of COAD patients. These findings suggest that may serve not only as a diagnostic marker for ulcerative colitis and colon cancer but also as a potential prognostic indicator for colon cancer.

摘要

背景

溃疡性结肠炎对患者的生活质量有严重影响,且更易进展为结肠癌。因此,早期诊断和及时干预至关重要。

方法

从基因表达综合数据库(GEO)下载活动期溃疡性结肠炎的基因表达数据,鉴定出具有显著差异表达的基因。通过机器学习方法选择具有诊断意义的生化标志物。分析所选标志物在癌症基因组图谱(TCGA)数据库中结肠癌(COAD)与健康对照组之间的表达差异,以评估其诊断价值。此外,探讨所选标志物与临床指标之间的相关性及其对COAD患者生存的预测效能。

结果

通过机器学习和LASSO回归分析,最终确定[具体基因名称未给出]为溃疡性结肠炎的诊断标志物。它在训练集和外部验证集中均显示出高诊断准确性。此外,与正常对照组织相比,[具体基因名称未给出]在COAD组织中显著下调。ROC曲线表明[具体基因名称未给出]可作为COAD的诊断标志物,性能优异,AUC为0.969。免疫浸润分析表明[具体基因名称未给出]的表达与中性粒细胞之间存在显著负相关。相关性分析表明[具体基因名称未给出]与结肠癌的病理分类之间存在联系。生存分析表明[具体基因名称未给出]与结肠癌的总生存期(OS)、无进展生存期(PPS)和无复发生存期(RFS)呈负相关。

结论

作者通过生物信息学方法鉴定[具体基因名称未给出]为溃疡性结肠炎的诊断标志物,并验证了其在结肠癌中的显著下调及其对COAD患者生存的预测作用。这些发现表明[具体基因名称未给出]不仅可作为溃疡性结肠炎和结肠癌的诊断标志物,还可能作为结肠癌的潜在预后指标。

https://cdn.ncbi.nlm.nih.gov/pmc/blobs/f6e6/11663933/5b6c03c5cfb5/fgene-15-1419755-g007.jpg
https://cdn.ncbi.nlm.nih.gov/pmc/blobs/f6e6/11663933/7b44c37badcb/fgene-15-1419755-g001.jpg
https://cdn.ncbi.nlm.nih.gov/pmc/blobs/f6e6/11663933/77c8e274e015/fgene-15-1419755-g002.jpg
https://cdn.ncbi.nlm.nih.gov/pmc/blobs/f6e6/11663933/3b40e5255fde/fgene-15-1419755-g003.jpg
https://cdn.ncbi.nlm.nih.gov/pmc/blobs/f6e6/11663933/e1a643ba089e/fgene-15-1419755-g004.jpg
https://cdn.ncbi.nlm.nih.gov/pmc/blobs/f6e6/11663933/d16536284898/fgene-15-1419755-g005.jpg
https://cdn.ncbi.nlm.nih.gov/pmc/blobs/f6e6/11663933/faf04b46a5e6/fgene-15-1419755-g006.jpg
https://cdn.ncbi.nlm.nih.gov/pmc/blobs/f6e6/11663933/5b6c03c5cfb5/fgene-15-1419755-g007.jpg
https://cdn.ncbi.nlm.nih.gov/pmc/blobs/f6e6/11663933/7b44c37badcb/fgene-15-1419755-g001.jpg
https://cdn.ncbi.nlm.nih.gov/pmc/blobs/f6e6/11663933/77c8e274e015/fgene-15-1419755-g002.jpg
https://cdn.ncbi.nlm.nih.gov/pmc/blobs/f6e6/11663933/3b40e5255fde/fgene-15-1419755-g003.jpg
https://cdn.ncbi.nlm.nih.gov/pmc/blobs/f6e6/11663933/e1a643ba089e/fgene-15-1419755-g004.jpg
https://cdn.ncbi.nlm.nih.gov/pmc/blobs/f6e6/11663933/d16536284898/fgene-15-1419755-g005.jpg
https://cdn.ncbi.nlm.nih.gov/pmc/blobs/f6e6/11663933/faf04b46a5e6/fgene-15-1419755-g006.jpg
https://cdn.ncbi.nlm.nih.gov/pmc/blobs/f6e6/11663933/5b6c03c5cfb5/fgene-15-1419755-g007.jpg

相似文献

1
UDP-glucuronosyltransferases 2A3 as a biomarker for ulcerative colitis and colon cancer.尿苷二磷酸葡萄糖醛酸基转移酶2A3作为溃疡性结肠炎和结肠癌的生物标志物。
Front Genet. 2024 Dec 9;15:1419755. doi: 10.3389/fgene.2024.1419755. eCollection 2024.
2
INSC Is Down-Regulated in Colon Cancer and Correlated to Immune Infiltration.INSC在结肠癌中表达下调并与免疫浸润相关。
Front Genet. 2022 May 19;13:821826. doi: 10.3389/fgene.2022.821826. eCollection 2022.
3
Peroxiredoxins and Immune Infiltrations in Colon Adenocarcinoma: Their Negative Correlations and Clinical Significances, an In Silico Analysis.结肠腺癌中的过氧化物还原酶与免疫浸润:它们的负相关性及临床意义,一项计算机分析
J Cancer. 2020 Mar 4;11(11):3124-3143. doi: 10.7150/jca.38057. eCollection 2020.
4
Investigation and verification of the clinical significance and perspective of natural killer group 2 member D ligands in colon adenocarcinoma.自然杀伤细胞组 2 成员 D 配体在结肠腺癌中的临床意义和前景的研究与验证。
Aging (Albany NY). 2021 Apr 27;13(9):12565-12586. doi: 10.18632/aging.202935.
5
Elucidating the role of TWIST1 in ulcerative colitis: a comprehensive bioinformatics and machine learning approach.阐明TWIST1在溃疡性结肠炎中的作用:一种综合的生物信息学和机器学习方法。
Front Genet. 2024 Mar 6;15:1296570. doi: 10.3389/fgene.2024.1296570. eCollection 2024.
6
A Comprehensive Pan-Cancer Analysis Reveals Cyclin-Dependent Kinase Inhibitor 2A Gene as a Potential Diagnostic and Prognostic Biomarker in Colon Adenocarcinoma.一项全面的泛癌分析揭示细胞周期蛋白依赖性激酶抑制剂2A基因作为结肠腺癌潜在的诊断和预后生物标志物。
Cureus. 2024 May 19;16(5):e60586. doi: 10.7759/cureus.60586. eCollection 2024 May.
7
Identification of necroptosis-related genes for predicting prognosis and exploring immune infiltration landscape in colon adenocarcinoma.鉴定用于预测结肠癌预后和探索免疫浸润格局的坏死性凋亡相关基因。
Front Oncol. 2022 Nov 24;12:941156. doi: 10.3389/fonc.2022.941156. eCollection 2022.
8
Identification of a PANoptosis-related long noncoding rna risk signature for prognosis and immunology in colon adenocarcinoma.鉴定一种与全凋亡相关的长链非编码RNA风险特征用于预测结肠腺癌的预后和免疫情况
BMC Cancer. 2025 Apr 10;25(1):662. doi: 10.1186/s12885-025-14021-2.
9
A Novel Pyroptosis-Related Gene Signature for Predicting the Prognosis and the Associated Immune Infiltration in Colon Adenocarcinoma.一种用于预测结肠腺癌预后及相关免疫浸润的新型焦亡相关基因特征
Front Oncol. 2022 Jul 14;12:904464. doi: 10.3389/fonc.2022.904464. eCollection 2022.
10
The Role of as a Prognostic Marker in Colon Adenocarcinoma and Its Correlation with Mutations and Immunity.[具体物质名称]作为结肠腺癌预后标志物的作用及其与突变和免疫的相关性。 (注:原文中“as a Prognostic Marker”前缺少具体物质名称,这里保留英文表述以便呈现原文完整结构)
Iran J Public Health. 2025 Apr;54(4):762-774. doi: 10.18502/ijph.v54i4.18414.

引用本文的文献

1
UGT1A6 in pancreatic cancer: a promising prognostic biomarker and therapeutic target.胰腺癌中的UGT1A6:一种有前景的预后生物标志物和治疗靶点。
Clin Transl Oncol. 2025 Jun 25. doi: 10.1007/s12094-025-03976-0.

本文引用的文献

1
Tissue-specific reprogramming leads to angiogenic neutrophil specialization and tumor vascularization in colorectal cancer.组织特异性重编程导致结直肠癌中的血管生成中性粒细胞特化和肿瘤血管生成。
J Clin Invest. 2024 Apr 1;134(7):e174545. doi: 10.1172/JCI174545.
2
Roles of macrophages on ulcerative colitis and colitis-associated colorectal cancer.巨噬细胞在溃疡性结肠炎和结肠炎相关结直肠癌中的作用。
Front Immunol. 2023 Mar 16;14:1103617. doi: 10.3389/fimmu.2023.1103617. eCollection 2023.
3
G-quadruplex-enhanced circular single-stranded DNA (G4-CSSD) adsorption of miRNA to inhibit colon cancer progression.
G-四链体增强的环状单链 DNA(G4-CSSD)吸附 miRNA 抑制结肠癌进展。
Cancer Med. 2023 Apr;12(8):9774-9787. doi: 10.1002/cam4.5721. Epub 2023 Feb 28.
4
Identifying neutrophil-associated subtypes in ulcerative colitis and confirming neutrophils promote colitis-associated colorectal cancer.鉴定溃疡性结肠炎中性粒细胞相关亚型并证实中性粒细胞促进结肠炎相关结直肠癌。
Front Immunol. 2023 Feb 10;14:1095098. doi: 10.3389/fimmu.2023.1095098. eCollection 2023.
5
Identification of gene signatures associated with ulcerative colitis and the association with immune infiltrates in colon cancer.鉴定与溃疡性结肠炎相关的基因特征,并与结肠癌中的免疫浸润相关联。
Front Immunol. 2023 Jan 19;14:1086898. doi: 10.3389/fimmu.2023.1086898. eCollection 2023.
6
RNA Editing is a Valuable Biomarker for Predicting Carcinogenesis in Ulcerative Colitis.RNA 编辑是溃疡性结肠炎癌变预测的有价值的生物标志物。
J Crohns Colitis. 2023 May 3;17(5):754-766. doi: 10.1093/ecco-jcc/jjac186.
7
Interleukin-22 regulates neutrophil recruitment in ulcerative colitis and is associated with resistance to ustekinumab therapy.白细胞介素-22 调节溃疡性结肠炎中的中性粒细胞募集,与对乌司奴单抗治疗的抵抗相关。
Nat Commun. 2022 Oct 3;13(1):5820. doi: 10.1038/s41467-022-33331-8.
8
Inflammatory bowel disease biomarkers.炎症性肠病生物标志物。
Med Res Rev. 2022 Sep;42(5):1856-1887. doi: 10.1002/med.21893. Epub 2022 May 23.
9
Upadacitinib Treatment Improves Symptoms of Bowel Urgency and Abdominal Pain, and Correlates With Quality of Life Improvements in Patients With Moderate to Severe Ulcerative Colitis.乌帕替尼治疗可改善中度至重度溃疡性结肠炎患者的急迫性排便和腹痛症状,并与生活质量改善相关。
J Crohns Colitis. 2021 Dec 18;15(12):2022-2030. doi: 10.1093/ecco-jcc/jjab099.
10
Identification and characterization of dynamically regulated hepatitis-related genes in a concanavalin A-induced liver injury model.鉴定和描述在刀豆球蛋白 A 诱导的肝损伤模型中动态调控的肝炎相关基因。
Aging (Albany NY). 2020 Nov 18;12(22):23187-23199. doi: 10.18632/aging.104089.