Suppr超能文献

2 型糖尿病患者血小板组织因子的合成对胰岛素抑制作用有抗性。

Platelet tissue factor synthesis in type 2 diabetic patients is resistant to inhibition by insulin.

机构信息

Thrombosis and Haemostasis Laboratory, Department of Clinical Chemistry and Haematology, University Medical Center Utrecht, Utrecht, The Netherlands.

出版信息

Diabetes. 2010 Jun;59(6):1487-95. doi: 10.2337/db09-1008. Epub 2010 Mar 3.

Abstract

OBJECTIVE

Patients with type 2 diabetes have an increased risk of cardiovascular disease and show abnormalities in the coagulation cascade. We investigated whether increased synthesis of tissue factor (TF) by platelets could contribute to the hypercoagulant state.

RESEARCH DESIGN AND METHODS

Platelets from type 2 diabetic patients and matched control subjects were adhered to different surface-coated proteins, and TF premRNA splicing, TF protein, and TF procoagulant activity were measured.

RESULTS

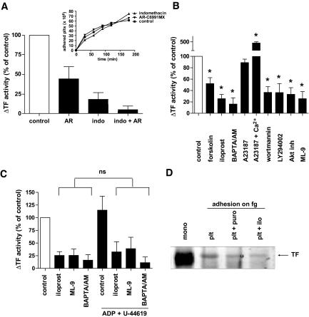
Different adhesive proteins induced different levels of TF synthesis. A mimetic of active clopidogrel metabolite (AR-C69931 MX) reduced TF synthesis by 56 +/- 10%, an aspirin-like inhibitor (indomethacin) by 82 +/- 9%, and the combination by 96 +/- 2%, indicating that ADP release and thromboxane A(2) production followed by activation of P2Y12 and thromboxane receptors mediate surface-induced TF synthesis. Interference with intracellular pathways revealed inhibition by agents that raise cAMP and interfere with phosphatidylinositol 3-kinase/protein kinase B. Insulin is known to raise cAMP in platelets and inhibited collagen III-induced TF premRNA splicing and reduced TF activity by 35 +/- 5 and 47 +/- 5% at 1 and 100 nmol/l. Inhibition by insulin was reduced in type 2 diabetes platelets resulting in an approximately 1.6-fold higher TF synthesis than in matched control subjects.

CONCLUSIONS

We characterized the extra- and intracellular mechanisms that couple surface activation to TF synthesis in adhering platelets. In healthy individuals, TF synthesis is inhibited by insulin, but in patients with type 2 diabetes inhibition is impaired. This leads to the novel finding that platelets from type 2 diabetic patients produce more TF than platelets from matched control subjects.

摘要

目的

2 型糖尿病患者存在心血管疾病风险增加和凝血级联异常的情况。我们研究了血小板组织因子(TF)合成增加是否可能导致高凝状态。

研究设计和方法

将 2 型糖尿病患者和匹配的对照个体的血小板黏附到不同的表面涂覆蛋白上,并测量 TF 前 mRNA 剪接、TF 蛋白和 TF 促凝血活性。

结果

不同的黏附蛋白诱导不同水平的 TF 合成。一种类似活性氯吡格雷代谢物(AR-C69931 MX)的模拟物降低 TF 合成 56 ± 10%,一种类似阿司匹林的抑制剂(吲哚美辛)降低 82 ± 9%,联合使用降低 96 ± 2%,表明 ADP 释放和血栓烷 A2 产生随后激活 P2Y12 和血栓烷受体介导表面诱导的 TF 合成。干扰细胞内途径表明,通过升高 cAMP 和干扰磷脂酰肌醇 3-激酶/蛋白激酶 B 的试剂进行抑制。胰岛素已知可在血小板中升高 cAMP,抑制胶原 III 诱导的 TF 前 mRNA 剪接,并使 TF 活性降低 35 ± 5%和 47 ± 5%,分别在 1 和 100 nmol/l。在 2 型糖尿病血小板中,胰岛素的抑制作用减弱,导致 TF 合成增加约 1.6 倍,高于匹配的对照个体。

结论

我们描述了将表面激活与黏附血小板中的 TF 合成偶联的细胞外和细胞内机制。在健康个体中,TF 合成受胰岛素抑制,但在 2 型糖尿病患者中,抑制作用受损。这导致了一个新的发现,即 2 型糖尿病患者的血小板比匹配的对照个体的血小板产生更多的 TF。

https://cdn.ncbi.nlm.nih.gov/pmc/blobs/9add/2874710/33ee0bc1fa14/zdb0061061280001.jpg

文献检索

告别复杂PubMed语法,用中文像聊天一样搜索,搜遍4000万医学文献。AI智能推荐,让科研检索更轻松。

立即免费搜索

文件翻译

保留排版,准确专业,支持PDF/Word/PPT等文件格式,支持 12+语言互译。

免费翻译文档

深度研究

AI帮你快速写综述,25分钟生成高质量综述,智能提取关键信息,辅助科研写作。

立即免费体验