Suppr超能文献

粘着斑是整合素延伸的部位。

Focal adhesions are sites of integrin extension.

机构信息

Wellcome Trust Centre for Cell-Matrix Research, Faculty of Life Sciences, University of Manchester, Manchester M13 9PT, England, UK.

出版信息

J Cell Biol. 2010 Mar 22;188(6):891-903. doi: 10.1083/jcb.200907174. Epub 2010 Mar 15.

Abstract

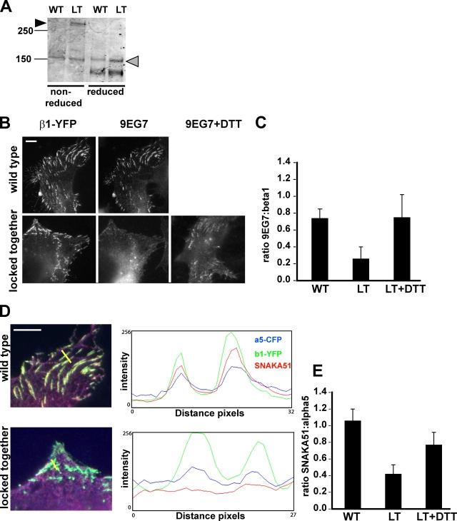
Integrins undergo global conformational changes that specify their activation state. Current models portray the inactive receptor in a bent conformation that upon activation converts to a fully extended form in which the integrin subunit leg regions are separated to enable ligand binding and subsequent signaling. To test the applicability of this model in adherent cells, we used a fluorescent resonance energy transfer (FRET)-based approach, in combination with engineered integrin mutants and monoclonal antibody reporters, to image integrin alpha5beta1 conformation. We find that restricting leg separation causes the integrin to adopt a bent conformation that is unable to respond to agonists and mediate cell spreading. By measuring FRET between labeled alpha5beta1 and the cell membrane, we find extended receptors are enriched in focal adhesions compared with adjacent regions of the plasma membrane. These results demonstrate definitely that major quaternary rearrangements of beta1-integrin subunits occur in adherent cells and that conversion from a bent to extended form takes place at focal adhesions.

摘要

整合素经历全局构象变化,从而确定其激活状态。目前的模型将失活的受体描绘成一种弯曲的构象,在激活后转化为完全伸展的形式,在此形式中,整合素亚基腿区域被分离以允许配体结合和随后的信号转导。为了测试该模型在贴壁细胞中的适用性,我们使用了基于荧光共振能量转移(FRET)的方法,结合工程化的整合素突变体和单克隆抗体报告物,来成像整合素α5β1的构象。我们发现,限制腿的分离会导致整合素采用弯曲构象,从而无法对激动剂作出反应并介导细胞铺展。通过测量标记的α5β1与细胞膜之间的 FRET,我们发现与质膜的相邻区域相比,伸展的受体在粘着斑中富集。这些结果明确表明,β1-整合素亚基的主要四级重排发生在贴壁细胞中,并且从弯曲形式到伸展形式的转换发生在粘着斑处。

https://cdn.ncbi.nlm.nih.gov/pmc/blobs/a72e/2845069/58bc57d30e9e/JCB_200907174_RGB_Fig1.jpg

文献AI研究员

20分钟写一篇综述,助力文献阅读效率提升50倍。

立即体验

用中文搜PubMed

大模型驱动的PubMed中文搜索引擎

马上搜索

文档翻译

学术文献翻译模型,支持多种主流文档格式。

立即体验