Suppr超能文献

过表达 PPARβ/δ导致体内出现银屑病样皮肤疾病。

Activation of PPARbeta/delta causes a psoriasis-like skin disease in vivo.

机构信息

Division of Experimental Medicine, University of Dundee, Dundee, United Kingdom.

出版信息

PLoS One. 2010 Mar 16;5(3):e9701. doi: 10.1371/journal.pone.0009701.

Abstract

BACKGROUND

Psoriasis is one of the most frequent skin diseases world-wide. The disease impacts enormously on affected patients and poses a huge financial burden on health care providers. Several lines of evidence suggest that the nuclear hormone receptor peroxisome proliferator activator (PPAR) beta/delta, known to regulate epithelial differentiation and wound healing, contributes to psoriasis pathogenesis. It is unclear, however, whether activation of PPARbeta/delta is sufficient to trigger psoriasis-like changes in vivo.

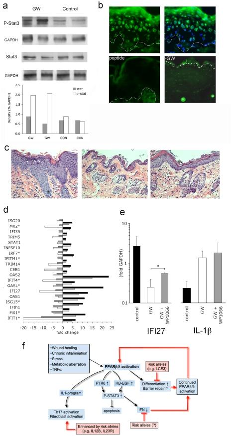
METHODOLOGY/PRINCIPAL FINDINGS: Using immunohistochemistry, we define the distribution of PPARbeta/delta in the skin lesions of psoriasis. By expression profiling, we confirm that PPARbeta/delta is overexpressed in the vast majority of psoriasis patients. We further establish a transgenic model allowing inducible activation of PPARbeta/delta in murine epidermis mimicking its distribution in psoriasis lesions. Upon activation of PPARbeta/delta, transgenic mice sustain an inflammatory skin disease strikingly similar to psoriasis, featuring hyperproliferation of keratinocytes, dendritic cell accumulation, and endothelial activation. Development of this phenotype requires the activation of the Th17 subset of T cells, shown previously to be central to psoriasis. Moreover, gene dysregulation in the transgenic mice is highly similar to that in psoriasis. Key transcriptional programs activated in psoriasis, including IL1-related signalling and cholesterol biosynthesis, are replicated in the mouse model, suggesting that PPARbeta/delta regulates these transcriptional changes in psoriasis. Finally, we identify phosphorylation of STAT3 as a novel pathway activated by PPARbeta/delta and show that inhibition of STAT3 phosphorylation blocks disease development.

CONCLUSIONS

Activation of PPARbeta/delta in the epidermis is sufficient to trigger inflammatory changes, immune activation, and signalling, and gene dysregulation characteristic of psoriasis.

摘要

背景

银屑病是全球最常见的皮肤病之一。这种疾病对患者的影响极大,给医疗保健提供者带来了巨大的经济负担。有几条证据表明,核激素受体过氧化物酶体增殖物激活受体(PPAR)β/δ,已知可调节上皮细胞分化和伤口愈合,有助于银屑病的发病机制。然而,尚不清楚 PPARβ/δ的激活是否足以在体内引发类似银屑病的变化。

方法/主要发现:我们使用免疫组织化学方法定义了 PPARβ/δ在银屑病皮损中的分布。通过表达谱分析,我们证实 PPARβ/δ在绝大多数银屑病患者中过度表达。我们进一步建立了一种转基因模型,允许在模拟银屑病病变中 PPARβ/δ分布的情况下诱导激活表皮中的 PPARβ/δ。在 PPARβ/δ被激活后,转基因小鼠维持着一种与银屑病非常相似的炎症性皮肤疾病,其特征是角质形成细胞过度增殖、树突状细胞积聚和内皮细胞激活。这种表型的发展需要 Th17 亚群 T 细胞的激活,先前已证明 Th17 亚群 T 细胞是银屑病的核心。此外,转基因小鼠中的基因失调与银屑病非常相似。在银屑病中激活的关键转录程序,包括与 IL1 相关的信号转导和胆固醇生物合成,在小鼠模型中得到复制,表明 PPARβ/δ调节了银屑病中的这些转录变化。最后,我们确定了 STAT3 的磷酸化是由 PPARβ/δ激活的一条新途径,并表明抑制 STAT3 磷酸化可阻止疾病的发展。

结论

表皮中 PPARβ/δ的激活足以引发炎症变化、免疫激活和信号转导以及银屑病的基因失调。

https://cdn.ncbi.nlm.nih.gov/pmc/blobs/c565/2838790/e075ec2b0190/pone.0009701.g001.jpg

文献AI研究员

20分钟写一篇综述,助力文献阅读效率提升50倍。

立即体验

用中文搜PubMed

大模型驱动的PubMed中文搜索引擎

马上搜索

文档翻译

学术文献翻译模型,支持多种主流文档格式。

立即体验