Suppr超能文献

RANKL 诱导 Mitf 的表达对于破骨细胞的生成是至关重要的。

Mitf induction by RANKL is critical for osteoclastogenesis.

机构信息

Section of Oral Pathology, Department of Diagnostic and Surgical Sciences, School of Dentistry, University of California, Los Angeles, CA 90095, USA.

出版信息

Mol Biol Cell. 2010 May 15;21(10):1763-71. doi: 10.1091/mbc.e09-07-0584. Epub 2010 Mar 31.

Abstract

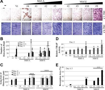
Microphthalmia-associated transcription factor (Mitf) regulates the development and function of several cell lineages, including osteoclasts. In this report, we identified a novel mechanism by which RANKL regulates osteoclastogenesis via induction of Mitf isoform E (Mitf-E). Both Mitf-A and Mitf-E are abundantly present in osteoclasts. Unlike Mitf-A, which is ubiquitously expressed and is present in similar amounts in macrophages and osteoclasts, Mitf-E is almost nondetectable in macrophages, but its expression is significantly up-regulated during osteoclastogenesis. In addition to their different expression profiles, the two isoforms are drastically different in their abilities to support osteoclastogenesis, despite sharing all known functional domains. Unlike Mitf-A, small amounts of Mitf-E are present in nuclear lysates unless chromatin is digested/sheared during the extraction. Based on these data, we propose a model in which Mitf-E is induced during osteoclastogenesis and is closely associated with chromatin to facilitate its interaction with target promoters; therefore, Mitf-E has a stronger osteoclastogenic activity. Mitf-A is a weaker osteoclastogenic factor, but activated Mitf-A alone is not sufficient to fully support osteoclastogenesis. Therefore, this receptor activator for nuclear factor-kappaB ligand (RANKL)-induced Mitf phenomenon seems to play an important role during osteoclastogenesis. Although the current theory indicates that Mitf and its binding partner Tfe3 are completely redundant in osteoclasts, using RNA interference, we demonstrated that Mitf has a distinct role from Tfe3. This study provides the first evidence that RANKL-induced Mitf is critical for osteoclastogenesis and Mitf is not completely redundant with Tfe3.

摘要

小眼畸形相关转录因子 (Mitf) 调节包括破骨细胞在内的几种细胞谱系的发育和功能。在本报告中,我们确定了一种新的机制,即 RANKL 通过诱导 Mitf 同工型 E (Mitf-E) 来调节破骨细胞生成。Mitf-A 和 Mitf-E 都大量存在于破骨细胞中。与普遍表达且在巨噬细胞和破骨细胞中含量相似的 Mitf-A 不同,Mitf-E 在巨噬细胞中几乎无法检测到,但在破骨细胞生成过程中其表达显著上调。除了表达谱不同外,这两种同工型在支持破骨细胞生成的能力上也有很大差异,尽管它们具有所有已知的功能结构域。与 Mitf-A 不同,除非在提取过程中消化/剪切染色质,否则核裂解物中只有少量的 Mitf-E 存在。基于这些数据,我们提出了一个模型,即 Mitf-E 在破骨细胞生成过程中被诱导,并与染色质密切相关,以促进其与靶启动子的相互作用;因此,Mitf-E 具有更强的破骨细胞生成活性。Mitf-A 是一种较弱的破骨细胞生成因子,但单独激活 Mitf-A 不足以完全支持破骨细胞生成。因此,这种核因子-κB 配体 (RANKL) 诱导的 Mitf 现象似乎在破骨细胞生成中起着重要作用。尽管目前的理论表明 Mitf 和其结合伙伴 Tfe3 在破骨细胞中完全冗余,但通过 RNA 干扰,我们证明了 Mitf 具有与 Tfe3 不同的作用。这项研究首次证明 RANKL 诱导的 Mitf 对破骨细胞生成至关重要,并且 Mitf 与 Tfe3 不完全冗余。

https://cdn.ncbi.nlm.nih.gov/pmc/blobs/4f96/2869381/0fbda52d532e/zmk0101094480001.jpg

文献AI研究员

20分钟写一篇综述,助力文献阅读效率提升50倍。

立即体验

用中文搜PubMed

大模型驱动的PubMed中文搜索引擎

马上搜索

文档翻译

学术文献翻译模型,支持多种主流文档格式。

立即体验