Suppr超能文献

FLRT1 磷酸化在 FLRT1 功能和 FGF 受体信号的相互调节中的关键作用。

Critical role of FLRT1 phosphorylation in the interdependent regulation of FLRT1 function and FGF receptor signalling.

机构信息

Centre for Biomolecular Sciences, University of Nottingham, Nottingham, United Kingdom.

出版信息

PLoS One. 2010 Apr 22;5(4):e10264. doi: 10.1371/journal.pone.0010264.

Abstract

BACKGROUND

Fibronectin leucine rich transmembrane (FLRT) proteins have dual properties as regulators of cell adhesion and potentiators of fibroblast growth factor (FGF) mediated signalling. The mechanism by which the latter is achieved is still unknown and is the subject of this investigation.

PRINCIPAL FINDINGS

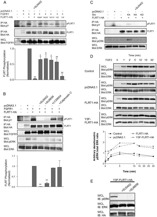
Here we show that FLRT1 is a target for tyrosine phosphorylation mediated by FGFR1 and implicate a non-receptor Src family kinase (SFK). We identify the target tyrosine residues in the cytoplasmic domain of FLRT1 and show that these are not direct substrates for Src kinase suggesting that the SFK may exert effects via potentiation of FGFR1 kinase activity. We show that whilst FLRT1 expression results in a ligand-dependent elevation of MAP kinase activity, a mutant version of FLRT1, defective as an FGFR1 kinase substrate (Y3F-FLRT1), has the property of eliciting ligand-independent chronic activation of the MAP kinase pathway which is suppressed by pharmacological inhibition of either FGFR1 or Src kinase. Functional investigation of FGFR1 and FLRT1 signalling in SH-SY5Y neuroblastoma cells reveals that FLRT1 alone acts to induce a multi-polar phenotype whereas the combination of FLRT1 and FGFR activation, or expression of Y3F-FLRT1, acts to induce neurite outgrowth via MAPK activation. Similar results were obtained in a dendrite outgrowth assay in primary hippocampal neurons. We also show that FGFR1, FLRT1 and activated Src are co-localized and this complex is trafficked toward the soma of the cell. The presence of Y3F-FLRT1 rather than FLRT1 resulted in prolonged localization of this complex within the neuritic arbour.

CONCLUSIONS

This study shows that the phosphorylation state of FLRT1, which is itself FGFR1 dependent, may play a critical role in the potentiation of FGFR1 signalling and may also depend on a SFK-dependent phosphorylation mechanism acting via the FGFR. This is consistent with an 'in vivo' role for FLRT1 regulation of FGF signalling via SFKs. Furthermore, the phosphorylation-dependent futile cycle mechanism controlling FGFR1 signalling is concurrently crucial for regulation of FLRT1-mediated neurite outgrowth.

摘要

背景

纤连蛋白富含亮氨酸跨膜(FLRT)蛋白具有细胞黏附调节因子和成纤维细胞生长因子(FGF)介导信号增强剂的双重特性。后者的作用机制尚不清楚,是本研究的主题。

主要发现

在这里,我们发现 FLRT1 是 FGFR1 介导的酪氨酸磷酸化的靶标,并涉及非受体Src 家族激酶(SFK)。我们确定了 FLRT1 细胞质结构域中的靶酪氨酸残基,并表明这些残基不是Src 激酶的直接底物,这表明 SFK 可能通过增强 FGFR1 激酶活性来发挥作用。我们发现,虽然 FLRT1 表达导致配体依赖性 MAP 激酶活性升高,但作为 FGFR1 激酶底物缺陷的 FLRT1 突变体(Y3F-FLRT1)具有引发配体非依赖性 MAP 激酶途径慢性激活的特性,这种激活可被 FGFR1 或 Src 激酶的药理学抑制所抑制。在 SH-SY5Y 神经母细胞瘤细胞中对 FGFR1 和 FLRT1 信号转导的功能研究表明,FLRT1 本身可诱导多极表型,而 FLRT1 与 FGFR 激活的组合,或 Y3F-FLRT1 的表达,可通过 MAPK 激活诱导轴突生长。在原代海马神经元的树突生长测定中也获得了类似的结果。我们还表明,FGFR1、FLRT1 和激活的 Src 共定位,并且该复合物被运输到细胞体。Y3F-FLRT1 的存在而不是 FLRT1 的存在导致该复合物在神经突树突中的定位延长。

结论

这项研究表明,FLRT1 的磷酸化状态,本身依赖于 FGFR1,可能在 FGFR1 信号转导的增强中发挥关键作用,并且也可能依赖于通过 FGFR 起作用的 SFK 依赖性磷酸化机制。这与 FLRT1 通过 SFKs 调节 FGF 信号转导的“体内”作用一致。此外,控制 FGFR1 信号转导的磷酸化依赖性无效循环机制对于调节 FLRT1 介导的轴突生长也同样重要。

https://cdn.ncbi.nlm.nih.gov/pmc/blobs/f12a/2858647/5df0e991204a/pone.0010264.g001.jpg

文献AI研究员

20分钟写一篇综述,助力文献阅读效率提升50倍。

立即体验

用中文搜PubMed

大模型驱动的PubMed中文搜索引擎

马上搜索

文档翻译

学术文献翻译模型,支持多种主流文档格式。

立即体验