Department of Cancer Biology and Comprehensive Cancer Center, Wake Forest University School of Medicine, Winston-Salem, NC 27157, USA.
Mol Cancer. 2010 May 17;9:108. doi: 10.1186/1476-4598-9-108.
In prostate cancer (PCa), the common treatment involving androgen ablation alleviates the disease temporarily, but results in the recurrence of highly aggressive and androgen-independent metastatic cancer. Therefore, more effective therapeutic approaches are needed. It is known that aberrant epigenetics contributes to prostate malignancy. Unlike genetic changes, these epigenetic alterations are reversible, which makes them attractive targets in PCa therapy to impede cancer progression. As a histone methyltransferase, Ezh2 plays an essential role in epigenetic regulation. Since Ezh2 is overexpressed and acts as an oncogene in PCa, it has been proposed as a bona fide target of PCa therapy. MicroRNAs (miRNAs) regulate gene expression through modulating protein translation. Recently, the contribution of miRNAs in cancer development is increasingly appreciated. In this report, we present our study showing that microRNA-101 (miR-101) inhibits Ezh2 expression and differentially regulates prostate cancer cells. In addition, the expression of miR-101 alters upon androgen treatment and HIF-1alpha/HIF-1beta induction.
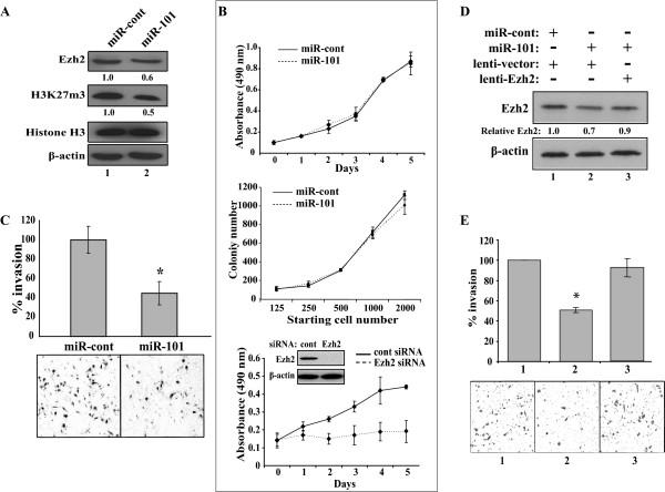
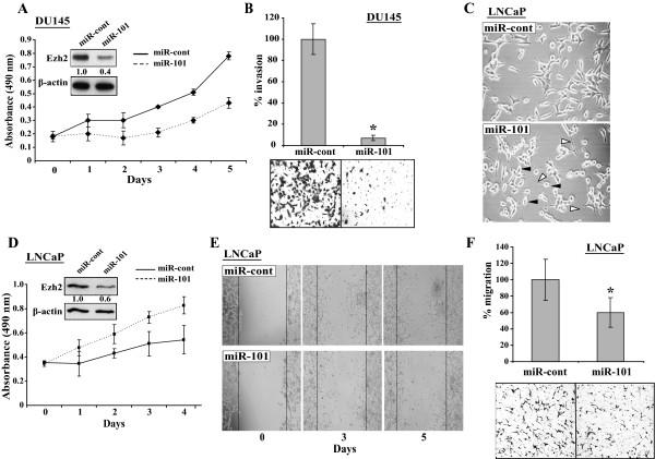
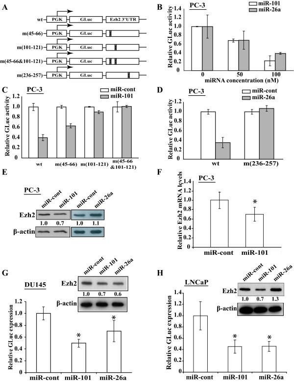
In our reporter assays, both miR-101 and miR-26a inhibit the expression of a reporter construct containing the 3'-UTR of Ezh2. When ectopically expressed in PC-3, DU145 and LNCaP cells, miR-101 inhibits endogenous Ezh2 expression in all three cell lines, while miR-26a only decreases Ezh2 in DU145. Ectopic miR-101 reduces the invasion ability of PC-3 cells, while restored Ezh2 expression rescues the invasiveness of PC-3 cells. Similarly, miR-101 also inhibits cell invasion and migration of DU145 and LNCaP cells, respectively. Interestingly, ectopic miR-101 exhibits differential effects on the proliferation of PC-3, DU-145 and LNCaP cells and also causes morphological changes of LNCaP cells. In addition, the expression of miR-101 is regulated by androgen receptor and HIF-1alpha/HIF-1beta. While HIF-1alpha/HIF-1beta induced by deferoxamine mesylate (DFO) decreases miR-101 levels, the overall effects of R-1881 on miR-101 expression are stimulatory.
This study indicates that miR-101 targets Ezh2 and decreases the invasiveness of PCa cells, suggesting that miR-101 introduction is a potential therapeutic strategy to combat PCa. MiR-101 differentially regulates prostate cell proliferation. Meanwhile, the expression of miR-101 is also modulated at different physiological conditions, such as androgen stimulation and HIF-1alpha/HIF-1beta induction.
在前列腺癌(PCa)中,常见的涉及雄激素剥夺的治疗方法暂时缓解了疾病,但会导致高度侵袭性和雄激素非依赖性转移性癌症的复发。因此,需要更有效的治疗方法。已知异常的表观遗传学有助于前列腺恶性肿瘤的发生。与遗传变化不同,这些表观遗传改变是可逆的,这使得它们成为 PCa 治疗中阻止癌症进展的有吸引力的靶点。作为组蛋白甲基转移酶,Ezh2 在表观遗传调控中发挥重要作用。由于 Ezh2 在 PCa 中过表达并作为癌基因发挥作用,因此它被提议作为 PCa 治疗的真正靶点。microRNAs(miRNAs)通过调节蛋白质翻译来调节基因表达。最近,miRNAs 在癌症发展中的作用越来越受到重视。在本报告中,我们展示了我们的研究结果,表明 microRNA-101(miR-101)抑制 Ezh2 表达并差异调节前列腺癌细胞。此外,miR-101 的表达在雄激素处理和 HIF-1alpha/HIF-1beta 诱导时发生改变。
在我们的报告基因实验中,miR-101 和 miR-26a 均抑制包含 Ezh2 3'-UTR 的报告基因构建体的表达。在 PC-3、DU145 和 LNCaP 细胞中外源表达时,miR-101 抑制所有三种细胞系中的内源性 Ezh2 表达,而 miR-26a 仅在 DU145 中降低 Ezh2。外源性 miR-101 降低了 PC-3 细胞的侵袭能力,而恢复的 Ezh2 表达挽救了 PC-3 细胞的侵袭性。类似地,miR-101 还分别抑制 DU145 和 LNCaP 细胞的细胞侵袭和迁移。有趣的是,外源性 miR-101 对 PC-3、DU-145 和 LNCaP 细胞的增殖有不同的影响,并导致 LNCaP 细胞的形态变化。此外,miR-101 的表达受雄激素受体和 HIF-1alpha/HIF-1beta 的调节。虽然甲磺酸去铁胺(DFO)诱导的 HIF-1alpha/HIF-1beta 降低 miR-101 水平,但 R-1881 对 miR-101 表达的整体影响是刺激的。
本研究表明,miR-101 靶向 Ezh2 并降低 PCa 细胞的侵袭性,表明引入 miR-101 是一种潜在的治疗策略,可用于对抗 PCa。miR-101 差异调节前列腺细胞的增殖。同时,miR-101 的表达也在不同的生理条件下受到调节,例如雄激素刺激和 HIF-1alpha/HIF-1beta 诱导。