Division of Infectious Diseases and Immunology, Indian Institute of Chemical Biology, Council of Scientific and Industrial Research, Kolkata, India.
PLoS Pathog. 2010 May 20;6(5):e1000907. doi: 10.1371/journal.ppat.1000907.
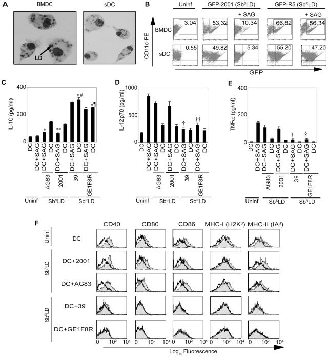
The inability of sodium antimony gluconate (SAG)-unresponsive kala-azar patients to clear Leishmania donovani (LD) infection despite SAG therapy is partly due to an ill-defined immune-dysfunction. Since dendritic cells (DCs) typically initiate anti-leishmanial immunity, a role for DCs in aberrant LD clearance was investigated. Accordingly, regulation of SAG-induced activation of murine DCs following infection with LD isolates exhibiting two distinct phenotypes such as antimony-resistant (Sb(R)LD) and antimony-sensitive (Sb(S)LD) was compared in vitro. Unlike Sb(S)LD, infection of DCs with Sb(R)LD induced more IL-10 production and inhibited SAG-induced secretion of proinflammatory cytokines, up-regulation of co-stimulatory molecules and leishmanicidal effects. Sb(R)LD inhibited these effects of SAG by blocking activation of PI3K/AKT and NF-kappaB pathways. In contrast, Sb(S)LD failed to block activation of SAG (20 microg/ml)-induced PI3K/AKT pathway; which continued to stimulate NF-kappaB signaling, induce leishmanicidal effects and promote DC activation. Notably, prolonged incubation of DCs with Sb(S)LD also inhibited SAG (20 microg/ml)-induced activation of PI3K/AKT and NF-kappaB pathways and leishmanicidal effects, which was restored by increasing the dose of SAG to 40 microg/ml. In contrast, Sb(R)LD inhibited these SAG-induced events regardless of duration of DC exposure to Sb(R)LD or dose of SAG. Interestingly, the inhibitory effects of isogenic Sb(S)LD expressing ATP-binding cassette (ABC) transporter MRPA on SAG-induced leishmanicidal effects mimicked that of Sb(R)LD to some extent, although antimony resistance in clinical LD isolates is known to be multifactorial. Furthermore, NF-kappaB was found to transcriptionally regulate expression of murine gammaglutamylcysteine synthetase heavy-chain (mgammaGCS(hc)) gene, presumably an important regulator of antimony resistance. Importantly, Sb(R)LD but not Sb(S)LD blocked SAG-induced mgammaGCS expression in DCs by preventing NF-kappaB binding to the mgammaGCS(hc) promoter. Our findings demonstrate that Sb(R)LD but not Sb(S)LD prevents SAG-induced DC activation by suppressing a PI3K-dependent NF-kappaB pathway and provide the evidence for differential host-pathogen interaction mediated by Sb(R)LD and Sb(S)LD.
尽管葡萄糖酸锑钠(SAG)治疗,但无法清除利什曼原虫(LD)感染的 SAG 无反应性黑热病患者,部分原因是免疫功能障碍定义不明确。由于树突状细胞(DCs)通常启动抗利什曼原虫免疫,因此研究了 DC 在异常 LD 清除中的作用。因此,比较了感染两种不同表型的 LD 分离株(如抗锑耐药(Sb(R)LD)和抗锑敏感(Sb(S)LD))后,SAG 诱导的鼠 DC 激活的调节作用。与 Sb(S)LD 不同,用 Sb(R)LD 感染 DC 会诱导更多的 IL-10 产生,并抑制 SAG 诱导的前炎症细胞因子的分泌、共刺激分子的上调和杀利什曼原虫作用。Sb(R)LD 通过阻断 PI3K/AKT 和 NF-kappaB 途径的激活来抑制 SAG 的这些作用。相比之下,Sb(S)LD 未能阻断 SAG(20μg/ml)诱导的 PI3K/AKT 途径的激活;该途径继续刺激 NF-kappaB 信号传导,诱导杀利什曼原虫作用并促进 DC 激活。值得注意的是,延长 DC 与 Sb(S)LD 的孵育时间也抑制了 SAG(20μg/ml)诱导的 PI3K/AKT 和 NF-kappaB 途径的激活和杀利什曼原虫作用,而增加 SAG 剂量至 40μg/ml 即可恢复这些作用。相比之下,Sb(R)LD 抑制了这些 SAG 诱导的事件,无论 DC 暴露于 Sb(R)LD 的时间长短或 SAG 的剂量如何。有趣的是,尽管临床 LD 分离株的抗锑耐药性是多因素的,但同基因表达 ATP 结合盒(ABC)转运蛋白 MRPA 的 Sb(S)LD 对 SAG 诱导的杀利什曼原虫作用的抑制作用在某种程度上类似于 Sb(R)LD。此外,发现 NF-kappaB 转录调节鼠谷氨酰半胱氨酸合酶重链(mgammaGCS(hc))基因的表达,可能是抗锑耐药的重要调节剂。重要的是,Sb(R)LD 而不是 Sb(S)LD 通过阻止 NF-kappaB 与 mgammaGCS(hc)启动子结合,阻止 SAG 诱导的 DC 中 mgammaGCS 的表达。我们的研究结果表明,Sb(R)LD 而不是 Sb(S)LD 通过抑制 PI3K 依赖性 NF-kappaB 途径来防止 SAG 诱导的 DC 激活,并为 Sb(R)LD 和 Sb(S)LD 介导的宿主-病原体相互作用提供了证据。