Cancer and Inflammation Program, National Cancer Institute, National Institutes of Health, Frederick, Maryland, USA.
PLoS One. 2010 May 21;5(5):e10760. doi: 10.1371/journal.pone.0010760.
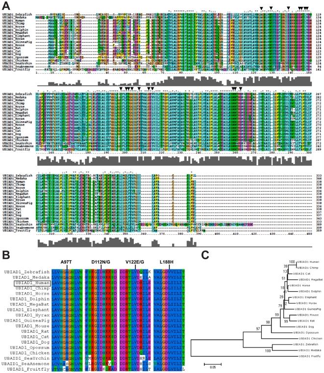
Mutations in a novel gene, UBIAD1, were recently found to cause the autosomal dominant eye disease Schnyder corneal dystrophy (SCD). SCD is characterized by an abnormal deposition of cholesterol and phospholipids in the cornea resulting in progressive corneal opacification and visual loss. We characterized lesions in the UBIAD1 gene in new SCD families and examined protein homology, localization, and structure.
METHODOLOGY/PRINCIPAL FINDINGS: We characterized five novel mutations in the UBIAD1 gene in ten SCD families, including a first SCD family of Native American ethnicity. Examination of protein homology revealed that SCD altered amino acids which were highly conserved across species. Cell lines were established from patients including keratocytes obtained after corneal transplant surgery and lymphoblastoid cell lines from Epstein-Barr virus immortalized peripheral blood mononuclear cells. These were used to determine the subcellular localization of mutant and wild type protein, and to examine cholesterol metabolite ratios. Immunohistochemistry using antibodies specific for UBIAD1 protein in keratocytes revealed that both wild type and N102S protein were localized sub-cellularly to mitochondria. Analysis of cholesterol metabolites in patient cell line extracts showed no significant alteration in the presence of mutant protein indicating a potentially novel function of the UBIAD1 protein in cholesterol biochemistry. Molecular modeling was used to develop a model of human UBIAD1 protein in a membrane and revealed potentially critical roles for amino acids mutated in SCD. Potential primary and secondary substrate binding sites were identified and docking simulations indicated likely substrates including prenyl and phenolic molecules.
CONCLUSIONS/SIGNIFICANCE: Accumulating evidence from the SCD familial mutation spectrum, protein homology across species, and molecular modeling suggest that protein function is likely down-regulated by SCD mutations. Mitochondrial UBIAD1 protein appears to have a highly conserved function that, at least in humans, is involved in cholesterol metabolism in a novel manner.
最近发现一种新型基因 UBIAD1 的突变会导致常染色体显性遗传眼病 Schnyder 角膜营养不良(SCD)。SCD 的特征是胆固醇和磷脂在角膜中的异常沉积,导致进行性角膜混浊和视力丧失。我们对新的 SCD 家族中的 UBIAD1 基因病变进行了特征描述,并检查了蛋白质同源性、定位和结构。
方法/主要发现:我们在 10 个 SCD 家族中鉴定了 UBIAD1 基因中的 5 个新突变,包括一个第一个 SCD 家族的美洲原住民血统。对蛋白质同源性的检查表明,SCD 改变了高度跨物种保守的氨基酸。从患者中建立了细胞系,包括角膜移植手术后获得的角膜成纤维细胞和 Epstein-Barr 病毒永生化外周血单核细胞的淋巴母细胞系。这些被用于确定突变和野生型蛋白的亚细胞定位,并检查胆固醇代谢物比率。用针对 UBIAD1 蛋白的特异性抗体在角膜成纤维细胞中进行免疫组织化学染色,显示野生型和 N102S 蛋白都定位于亚细胞的线粒体中。对患者细胞系提取物中胆固醇代谢物的分析表明,在存在突变蛋白的情况下没有明显改变,这表明 UBIAD1 蛋白在胆固醇生物化学中可能具有新的功能。分子建模用于开发人 UBIAD1 蛋白在膜中的模型,揭示了 SCD 中突变的氨基酸可能具有关键作用。鉴定了潜在的主要和次要底物结合位点,对接模拟表明可能的底物包括 prenyl 和 phenolic 分子。
结论/意义:来自 SCD 家族突变谱、跨物种蛋白质同源性和分子建模的越来越多的证据表明,蛋白质功能可能因 SCD 突变而下调。线粒体 UBIAD1 蛋白似乎具有高度保守的功能,至少在人类中,它以一种新的方式参与胆固醇代谢。