• 文献检索
  • 文档翻译
  • 深度研究
  • 学术资讯
  • Suppr Zotero 插件Zotero 插件
  • 邀请有礼
  • 套餐&价格
  • 历史记录
应用&插件
Suppr Zotero 插件Zotero 插件浏览器插件Mac 客户端Windows 客户端微信小程序
定价
高级版会员购买积分包购买API积分包
服务
文献检索文档翻译深度研究API 文档MCP 服务
关于我们
关于 Suppr公司介绍联系我们用户协议隐私条款
关注我们

Suppr 超能文献

核心技术专利:CN118964589B侵权必究
粤ICP备2023148730 号-1Suppr @ 2026

文献检索

告别复杂PubMed语法,用中文像聊天一样搜索,搜遍4000万医学文献。AI智能推荐,让科研检索更轻松。

立即免费搜索

文件翻译

保留排版,准确专业,支持PDF/Word/PPT等文件格式,支持 12+语言互译。

免费翻译文档

深度研究

AI帮你快速写综述,25分钟生成高质量综述,智能提取关键信息,辅助科研写作。

立即免费体验

脊髓损伤后运动神经元中基因表达簇的转录调控。

Transcriptional regulation of gene expression clusters in motor neurons following spinal cord injury.

机构信息

Mammalian Locomotor Laboratory, Department of Neuroscience, Karolinska Institutet, Retzius väg 8, 171 77 Stockholm, Sweden.

出版信息

BMC Genomics. 2010 Jun 9;11:365. doi: 10.1186/1471-2164-11-365.

DOI:10.1186/1471-2164-11-365
PMID:20534130
原文链接:https://pmc.ncbi.nlm.nih.gov/articles/PMC2900267/
Abstract

BACKGROUND

Spinal cord injury leads to neurological dysfunctions affecting the motor, sensory as well as the autonomic systems. Increased excitability of motor neurons has been implicated in injury-induced spasticity, where the reappearance of self-sustained plateau potentials in the absence of modulatory inputs from the brain correlates with the development of spasticity.

RESULTS

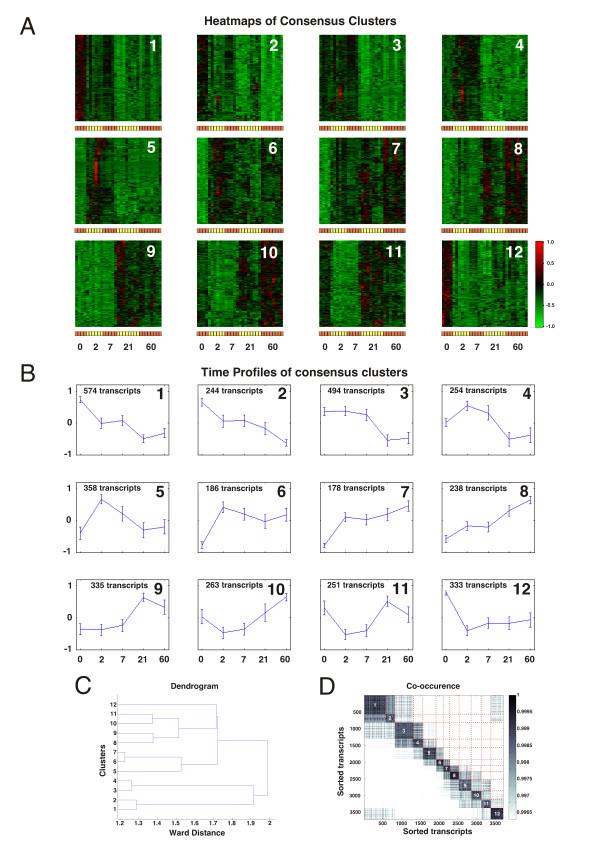
Here we examine the dynamic transcriptional response of motor neurons to spinal cord injury as it evolves over time to unravel common gene expression patterns and their underlying regulatory mechanisms. For this we use a rat-tail-model with complete spinal cord transection causing injury-induced spasticity, where gene expression profiles are obtained from labeled motor neurons extracted with laser microdissection 0, 2, 7, 21 and 60 days post injury. Consensus clustering identifies 12 gene clusters with distinct time expression profiles. Analysis of these gene clusters identifies early immunological/inflammatory and late developmental responses as well as a regulation of genes relating to neuron excitability that support the development of motor neuron hyper-excitability and the reappearance of plateau potentials in the late phase of the injury response. Transcription factor motif analysis identifies differentially expressed transcription factors involved in the regulation of each gene cluster, shaping the expression of the identified biological processes and their associated genes underlying the changes in motor neuron excitability.

CONCLUSIONS

This analysis provides important clues to the underlying mechanisms of transcriptional regulation responsible for the increased excitability observed in motor neurons in the late chronic phase of spinal cord injury suggesting alternative targets for treatment of spinal cord injury. Several transcription factors were identified as potential regulators of gene clusters containing elements related to motor neuron hyper-excitability, the manipulation of which potentially could be used to alter the transcriptional response to prevent the motor neurons from entering a state of hyper-excitability.

摘要

背景

脊髓损伤导致神经系统功能障碍,影响运动、感觉和自主神经系统。运动神经元兴奋性的增加与损伤引起的痉挛有关,在没有来自大脑的调节输入的情况下,自我维持的平台电位的再次出现与痉挛的发展相关。

结果

在这里,我们研究了运动神经元对脊髓损伤的动态转录反应,随着时间的推移,它会逐渐发展,以揭示共同的基因表达模式及其潜在的调节机制。为此,我们使用了一种完全脊髓横断的大鼠尾巴模型,导致损伤诱导的痉挛,其中通过激光微切割从标记的运动神经元中获得损伤后 0、2、7、21 和 60 天的基因表达谱。共识聚类确定了 12 个具有不同时间表达谱的基因簇。对这些基因簇的分析确定了早期的免疫/炎症和晚期的发育反应,以及与神经元兴奋性相关的基因的调节,这支持了运动神经元过度兴奋性的发展和平台电位在损伤反应后期的再次出现。转录因子基序分析确定了参与每个基因簇调节的差异表达转录因子,塑造了所识别的生物过程的表达及其与运动神经元兴奋性变化相关的基因。

结论

这项分析为脊髓损伤后期运动神经元中观察到的兴奋性增加的转录调节潜在机制提供了重要线索,表明了治疗脊髓损伤的替代靶点。已经确定了几个转录因子作为包含与运动神经元过度兴奋性相关的元件的基因簇的潜在调节剂,其操纵可能用于改变转录反应,以防止运动神经元进入过度兴奋性状态。

https://cdn.ncbi.nlm.nih.gov/pmc/blobs/5852/2900267/1fac8149fcb0/1471-2164-11-365-3.jpg
https://cdn.ncbi.nlm.nih.gov/pmc/blobs/5852/2900267/34a5cda57e7a/1471-2164-11-365-1.jpg
https://cdn.ncbi.nlm.nih.gov/pmc/blobs/5852/2900267/462e58a6daac/1471-2164-11-365-2.jpg
https://cdn.ncbi.nlm.nih.gov/pmc/blobs/5852/2900267/1fac8149fcb0/1471-2164-11-365-3.jpg
https://cdn.ncbi.nlm.nih.gov/pmc/blobs/5852/2900267/34a5cda57e7a/1471-2164-11-365-1.jpg
https://cdn.ncbi.nlm.nih.gov/pmc/blobs/5852/2900267/462e58a6daac/1471-2164-11-365-2.jpg
https://cdn.ncbi.nlm.nih.gov/pmc/blobs/5852/2900267/1fac8149fcb0/1471-2164-11-365-3.jpg

相似文献

1
Transcriptional regulation of gene expression clusters in motor neurons following spinal cord injury.脊髓损伤后运动神经元中基因表达簇的转录调控。
BMC Genomics. 2010 Jun 9;11:365. doi: 10.1186/1471-2164-11-365.
2
Global gene expression analysis of rodent motor neurons following spinal cord injury associates molecular mechanisms with development of postinjury spasticity.脊髓损伤后啮齿动物运动神经元的全基因表达分析将分子机制与损伤后痉挛的发展联系起来。
J Neurophysiol. 2010 Feb;103(2):761-78. doi: 10.1152/jn.00609.2009. Epub 2009 Nov 25.
3
Clustering analysis to identify key genes associated with motor neuron excitability following spinal cord injury.脊髓损伤后与运动神经元兴奋性相关的关键基因的聚类分析。
Int J Neurosci. 2019 Sep;129(9):856-863. doi: 10.1080/00207454.2019.1576661. Epub 2019 Mar 1.
4
Alteration of glycinergic receptor expression in lumbar spinal motoneurons is involved in the mechanisms underlying spasticity after spinal cord injury.脊髓损伤后痉挛的发生机制涉及腰脊髓运动神经元中甘氨酸能受体表达的改变。
J Chem Neuroanat. 2020 Jul;106:101787. doi: 10.1016/j.jchemneu.2020.101787. Epub 2020 Apr 24.
5
NOGO mRNA expression in adult and fetal human and rat nervous tissue and in weight drop injury.NOGO信使核糖核酸在成年和胎儿的人类及大鼠神经组织中的表达以及在重物坠落损伤中的表达。
Exp Neurol. 2001 Jun;169(2):319-28. doi: 10.1006/exnr.2001.7659.
6
Increased production of reactive oxygen species contributes to motor neuron death in a compression mouse model of spinal cord injury.活性氧生成增加在脊髓损伤压迫小鼠模型中导致运动神经元死亡。
Spinal Cord. 2005 Apr;43(4):204-13. doi: 10.1038/sj.sc.3101674.
7
Expression of L-type calcium channel alpha(1)-1.2 and alpha(1)-1.3 subunits on rat sacral motoneurons following chronic spinal cord injury.慢性脊髓损伤后大鼠骶髓运动神经元上L型钙通道α(1)-1.2和α(1)-1.3亚基的表达
Neuroscience. 2007 Mar 16;145(2):751-63. doi: 10.1016/j.neuroscience.2006.12.043. Epub 2007 Feb 8.
8
Bursting interneurons in the deep dorsal horn develop increased excitability and sensitivity to serotonin after chronic spinal injury.慢性脊髓损伤后,深部背角的爆发性中间神经元的兴奋性和对 5-羟色胺的敏感性增加。
J Neurophysiol. 2020 May 1;123(5):1657-1670. doi: 10.1152/jn.00701.2019. Epub 2020 Mar 25.
9
Production of high quality brain-derived neurotrophic factor (BDNF) and tropomyosin receptor kinase B (TrkB) RNA from isolated populations of rat spinal cord motor neurons obtained by Laser Capture Microdissection (LCM).通过激光捕获显微切割(LCM)从分离的大鼠脊髓运动神经元群体中制备高质量的脑源性神经营养因子(BDNF)和原肌球蛋白受体激酶B(TrkB)RNA。
Neurosci Lett. 2016 Aug 3;627:132-8. doi: 10.1016/j.neulet.2016.05.063. Epub 2016 Jun 1.
10
Evidence for plateau potentials in tail motoneurons of awake chronic spinal rats with spasticity.清醒慢性脊髓痉挛大鼠尾部运动神经元中平台电位的证据。
J Neurophysiol. 2001 Oct;86(4):1972-82. doi: 10.1152/jn.2001.86.4.1972.

引用本文的文献

1
Enhancing Functional Recovery After Spinal Cord Injury Through Neuroplasticity: A Comprehensive Review.通过神经可塑性促进脊髓损伤后的功能恢复:综述
Int J Mol Sci. 2025 Jul 9;26(14):6596. doi: 10.3390/ijms26146596.
2
Neurophysiological, histological, and behavioral characterization of animal models of distraction spinal cord injury: a systematic review.牵张性脊髓损伤动物模型的神经生理学、组织学及行为学特征:一项系统评价
Neural Regen Res. 2024 Mar;19(3):563-570. doi: 10.4103/1673-5374.380871.
3
Molecular Identification of Pro-Excitogenic Receptor and Channel Phenotypes of the Deafferented Lumbar Motoneurons in the Early Phase after SCT in Rats.

本文引用的文献

1
Global gene expression analysis of rodent motor neurons following spinal cord injury associates molecular mechanisms with development of postinjury spasticity.脊髓损伤后啮齿动物运动神经元的全基因表达分析将分子机制与损伤后痉挛的发展联系起来。
J Neurophysiol. 2010 Feb;103(2):761-78. doi: 10.1152/jn.00609.2009. Epub 2009 Nov 25.
2
Acting locally and globally: Myc's ever-expanding roles on chromatin.在局部和整体层面发挥作用:Myc在染色质上不断扩展的作用
Cancer Res. 2009 Oct 1;69(19):7487-90. doi: 10.1158/0008-5472.CAN-08-4832. Epub 2009 Sep 22.
3
Systematic and integrative analysis of large gene lists using DAVID bioinformatics resources.
大鼠 SCT 早期去传入性腰运动神经元的促兴奋性受体和通道表型的分子鉴定。
Int J Mol Sci. 2022 Sep 22;23(19):11133. doi: 10.3390/ijms231911133.
4
Transcription factor network analysis identifies REST/NRSF as an intrinsic regulator of CNS regeneration in mice.转录因子网络分析鉴定 REST/NRSF 为小鼠中枢神经系统再生的内在调节因子。
Nat Commun. 2022 Jul 29;13(1):4418. doi: 10.1038/s41467-022-31960-7.
5
Neurotransmitter phenotype switching by spinal excitatory interneurons regulates locomotor recovery after spinal cord injury.脊髓兴奋性中间神经元通过神经递质表型转换调节脊髓损伤后的运动功能恢复。
Nat Neurosci. 2022 May;25(5):617-629. doi: 10.1038/s41593-022-01067-9. Epub 2022 May 6.
6
MicroRNA-135a-5p Promotes the Functional Recovery of Spinal Cord Injury by Targeting SP1 and ROCK.微小RNA-135a-5p通过靶向SP1和ROCK促进脊髓损伤的功能恢复。
Mol Ther Nucleic Acids. 2020 Sep 3;22:1063-1077. doi: 10.1016/j.omtn.2020.08.035. eCollection 2020 Dec 4.
7
Transcriptional Factors and Protein Biomarkers as Target Therapeutics in Traumatic Spinal Cord and Brain Injury.转录因子和蛋白质生物标志物作为创伤性脊髓和脑损伤的靶向治疗药物。
Curr Neuropharmacol. 2020;18(11):1092-1105. doi: 10.2174/1570159X18666200522203542.
8
Early pre- and postsynaptic decrease in glutamatergic and cholinergic signaling after spinalization is not modified when stimulating proprioceptive input to the ankle extensor α-motoneurons: Anatomical and neurochemical study.脊髓切断后,前突触和后突触谷氨酸能和胆碱能信号的早期减少,当刺激踝关节伸肌α运动神经元的本体感受传入时不会改变:解剖学和神经化学研究。
PLoS One. 2019 Sep 26;14(9):e0222849. doi: 10.1371/journal.pone.0222849. eCollection 2019.
9
Intramuscular Injection of Adenoassociated Virus Encoding Human Neurotrophic Factor 3 and Exercise Intervention Contribute to Reduce Spasms after Spinal Cord Injury.腺相关病毒注射编码人神经营养因子 3 和运动干预有助于减少脊髓损伤后的痉挛。
Neural Plast. 2019 Mar 11;2019:3017678. doi: 10.1155/2019/3017678. eCollection 2019.
10
Effects of Chronic Spinal Cord Injury on Relationships among Ion Channel and Receptor mRNAs in Mouse Lumbar Spinal Cord.慢性脊髓损伤对小鼠腰椎脊髓中离子通道和受体 mRNA 之间关系的影响。
Neuroscience. 2018 Nov 21;393:42-60. doi: 10.1016/j.neuroscience.2018.09.034. Epub 2018 Sep 30.
利用DAVID生物信息学资源对大型基因列表进行系统和综合分析。
Nat Protoc. 2009;4(1):44-57. doi: 10.1038/nprot.2008.211.
4
Nuclear factor one transcription factors in CNS development.中枢神经系统发育中的核因子1转录因子。
Mol Neurobiol. 2009 Feb;39(1):10-23. doi: 10.1007/s12035-008-8048-6. Epub 2008 Dec 5.
5
Chicken Ovalbumin Upstream Promoter-Transcription Factor II (COUP-TFII) regulates growth and patterning of the postnatal mouse cerebellum.鸡卵清蛋白上游启动子转录因子II(COUP-TFII)调节出生后小鼠小脑的生长和模式形成。
Dev Biol. 2009 Feb 15;326(2):378-91. doi: 10.1016/j.ydbio.2008.11.001. Epub 2008 Nov 14.
6
Inflammation: beneficial or detrimental after spinal cord injury?炎症:脊髓损伤后是有益还是有害?
Recent Pat CNS Drug Discov. 2008 Nov;3(3):189-99. doi: 10.2174/157488908786242434.
7
Gene expression profiling of two distinct neuronal populations in the rodent spinal cord.啮齿动物脊髓中两个不同神经元群体的基因表达谱分析。
PLoS One. 2008;3(10):e3415. doi: 10.1371/journal.pone.0003415. Epub 2008 Oct 15.
8
Uncovering a macrophage transcriptional program by integrating evidence from motif scanning and expression dynamics.通过整合基序扫描和表达动态的证据来揭示巨噬细胞转录程序。
PLoS Comput Biol. 2008 Mar 21;4(3):e1000021. doi: 10.1371/journal.pcbi.1000021.
9
Asap: a framework for over-representation statistics for transcription factor binding sites.Asap:一种用于转录因子结合位点过表达统计的框架。
PLoS One. 2008 Feb 20;3(2):e1623. doi: 10.1371/journal.pone.0001623.
10
Pbx3 is required for normal locomotion and dorsal horn development.Pbx3对于正常运动和背角发育是必需的。
Dev Biol. 2008 Feb 1;314(1):23-39. doi: 10.1016/j.ydbio.2007.10.046. Epub 2007 Nov 12.