• 文献检索
  • 文档翻译
  • 深度研究
  • 学术资讯
  • Suppr Zotero 插件Zotero 插件
  • 邀请有礼
  • 套餐&价格
  • 历史记录
应用&插件
Suppr Zotero 插件Zotero 插件浏览器插件Mac 客户端Windows 客户端微信小程序
定价
高级版会员购买积分包购买API积分包
服务
文献检索文档翻译深度研究API 文档MCP 服务
关于我们
关于 Suppr公司介绍联系我们用户协议隐私条款
关注我们

Suppr 超能文献

核心技术专利:CN118964589B侵权必究
粤ICP备2023148730 号-1Suppr @ 2026

文献检索

告别复杂PubMed语法,用中文像聊天一样搜索,搜遍4000万医学文献。AI智能推荐,让科研检索更轻松。

立即免费搜索

文件翻译

保留排版,准确专业,支持PDF/Word/PPT等文件格式,支持 12+语言互译。

免费翻译文档

深度研究

AI帮你快速写综述,25分钟生成高质量综述,智能提取关键信息,辅助科研写作。

立即免费体验

微小RNA-135a-5p通过靶向SP1和ROCK促进脊髓损伤的功能恢复。

MicroRNA-135a-5p Promotes the Functional Recovery of Spinal Cord Injury by Targeting SP1 and ROCK.

作者信息

Wang Nanxiang, Yang Yang, Pang Mao, Du Cong, Chen Yuyong, Li Simin, Tian Zhenming, Feng Feng, Wang Yang, Chen Zhenxiang, Liu Bin, Rong Limin

机构信息

Department of Spine Surgery, The Third Affiliated Hospital of Sun Yat-Sen University, No. 600 Tianhe Road, Tianhe District, Guangzhou, Guangdong Province, People's Republic of China.

Cell-Gene Therapy Translational Medicine Research Center, The Third Affiliated Hospital of Sun Yat-Sen University, No. 600 Tianhe Road, Tianhe District, Guangzhou, Guangdong Province, People's Republic of China.

出版信息

Mol Ther Nucleic Acids. 2020 Sep 3;22:1063-1077. doi: 10.1016/j.omtn.2020.08.035. eCollection 2020 Dec 4.

DOI:10.1016/j.omtn.2020.08.035
PMID:33294293
原文链接:https://pmc.ncbi.nlm.nih.gov/articles/PMC7691148/
Abstract

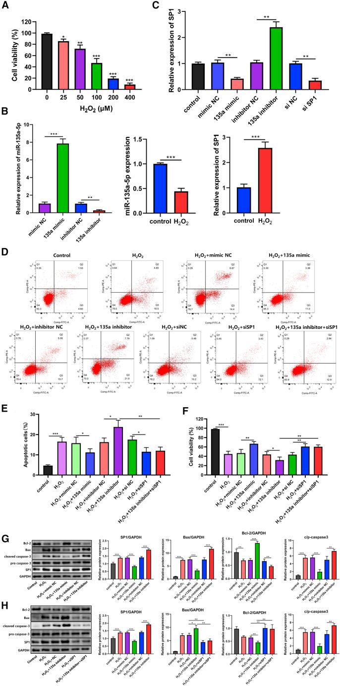
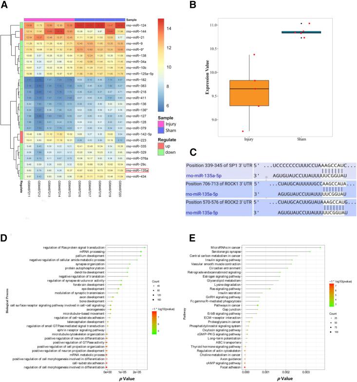
Emerging evidence indicates that microRNAs play a pivotal role in neural remodeling after spinal cord injury (SCI). This study aimed to investigate the mechanisms of miR-135a-5p in regulating the functional recovery of SCI by impacting its target genes and downstream signaling. The gene transfection assay and luciferase reporter assay confirmed the target relationship between miR-135a-5p and its target genes (specificity protein 1 [SP1] and Rho-associated kinase [ROCK]1/2). By establishing the HO-induced injury model, miR-135a-5p transfection was found to inhibit the apoptosis of PC12 cells by downregulating the SP1 gene, which subsequently induced downregulation of pro-apoptotic proteins (Bax, cleaved caspase-3) and upregulation of anti-apoptotic protein Bcl-2. By measuring the neurite lengths of PC12 cells, miR-135a-5p transfection was found to promote axon outgrowth by downregulating the ROCK1/2 gene, which subsequently caused upregulation of phosphate protein kinase B (AKT) and phosphate glycogen synthase kinase 3β (GSK3β). Use of the rat SCI models showed that miR-135a-5p could increase the Basso, Beattie, and Bresnahan (BBB) scores, indicating neurological function recovery. In conclusion, the miR-135a-5p-SP1-Bax/Bcl-2/caspase-3 and miR-135a-5p-ROCK-AKT/GSK3β axes are involved in functional recovery of SCI by regulating neural apoptosis and axon regeneration, respectively, and thus can be promising effective therapeutic strategies in SCI.

摘要

新出现的证据表明,微小RNA在脊髓损伤(SCI)后的神经重塑中起关键作用。本研究旨在通过影响其靶基因和下游信号来探究miR-135a-5p调节SCI功能恢复的机制。基因转染实验和荧光素酶报告基因检测证实了miR-135a-5p与其靶基因(特异性蛋白1 [SP1]和Rho相关激酶[ROCK]1/2)之间的靶向关系。通过建立过氧化氢诱导的损伤模型,发现miR-135a-5p转染可通过下调SP1基因抑制PC12细胞凋亡,随后诱导促凋亡蛋白(Bax、裂解的半胱天冬酶-3)下调和抗凋亡蛋白Bcl-2上调。通过测量PC12细胞的神经突长度,发现miR-135a-5p转染可通过下调ROCK1/2基因促进轴突生长,随后导致磷酸化蛋白激酶B(AKT)和磷酸化糖原合酶激酶3β(GSK3β)上调。使用大鼠SCI模型表明,miR-135a-5p可提高Basso、Beattie和Bresnahan(BBB)评分,表明神经功能恢复。总之,miR-135a-5p-SP1-Bax/Bcl-2/半胱天冬酶-3和miR-135a-5p-ROCK-AKT/GSK3β轴分别通过调节神经细胞凋亡和轴突再生参与SCI的功能恢复,因此有望成为SCI有效的治疗策略。

https://cdn.ncbi.nlm.nih.gov/pmc/blobs/f722/7691148/fbaca0f35ec8/gr8.jpg
https://cdn.ncbi.nlm.nih.gov/pmc/blobs/f722/7691148/e22c94aea2b7/fx1.jpg
https://cdn.ncbi.nlm.nih.gov/pmc/blobs/f722/7691148/f61082e09ab6/gr1.jpg
https://cdn.ncbi.nlm.nih.gov/pmc/blobs/f722/7691148/5d54053cc7b0/gr2.jpg
https://cdn.ncbi.nlm.nih.gov/pmc/blobs/f722/7691148/5670cb256dab/gr3.jpg
https://cdn.ncbi.nlm.nih.gov/pmc/blobs/f722/7691148/89c1285917c7/gr4.jpg
https://cdn.ncbi.nlm.nih.gov/pmc/blobs/f722/7691148/fc8e7f192ec6/gr5.jpg
https://cdn.ncbi.nlm.nih.gov/pmc/blobs/f722/7691148/4deebcd0cf1b/gr6.jpg
https://cdn.ncbi.nlm.nih.gov/pmc/blobs/f722/7691148/74aab87cd6ee/gr7.jpg
https://cdn.ncbi.nlm.nih.gov/pmc/blobs/f722/7691148/fbaca0f35ec8/gr8.jpg
https://cdn.ncbi.nlm.nih.gov/pmc/blobs/f722/7691148/e22c94aea2b7/fx1.jpg
https://cdn.ncbi.nlm.nih.gov/pmc/blobs/f722/7691148/f61082e09ab6/gr1.jpg
https://cdn.ncbi.nlm.nih.gov/pmc/blobs/f722/7691148/5d54053cc7b0/gr2.jpg
https://cdn.ncbi.nlm.nih.gov/pmc/blobs/f722/7691148/5670cb256dab/gr3.jpg
https://cdn.ncbi.nlm.nih.gov/pmc/blobs/f722/7691148/89c1285917c7/gr4.jpg
https://cdn.ncbi.nlm.nih.gov/pmc/blobs/f722/7691148/fc8e7f192ec6/gr5.jpg
https://cdn.ncbi.nlm.nih.gov/pmc/blobs/f722/7691148/4deebcd0cf1b/gr6.jpg
https://cdn.ncbi.nlm.nih.gov/pmc/blobs/f722/7691148/74aab87cd6ee/gr7.jpg
https://cdn.ncbi.nlm.nih.gov/pmc/blobs/f722/7691148/fbaca0f35ec8/gr8.jpg

相似文献

1
MicroRNA-135a-5p Promotes the Functional Recovery of Spinal Cord Injury by Targeting SP1 and ROCK.微小RNA-135a-5p通过靶向SP1和ROCK促进脊髓损伤的功能恢复。
Mol Ther Nucleic Acids. 2020 Sep 3;22:1063-1077. doi: 10.1016/j.omtn.2020.08.035. eCollection 2020 Dec 4.
2
MiR-335 Improves Functional Recovery in Rats After Spinal Cord Injury and Protects PC12 Cells Against Injury Via the SPI-Bax/Caspase-3 Axis.miR-335 通过 SPI-Bax/Caspase-3 轴改善脊髓损伤大鼠的功能恢复并保护 PC12 细胞免受损伤。
Spine (Phila Pa 1976). 2024 Apr 15;49(8):583-593. doi: 10.1097/BRS.0000000000004862. Epub 2024 Jan 3.
3
MiR-135a-5p/SP1 Axis Regulates Spinal Astrocyte Proliferation and Migration.miR-135a-5p/SP1 轴调控脊髓星形胶质细胞的增殖和迁移。
Neuroscience. 2023 Apr 1;515:12-24. doi: 10.1016/j.neuroscience.2023.01.038. Epub 2023 Feb 9.
4
LncRNA ROR is involved in cerebral hypoxia/reoxygenation-induced injury in PC12 cells via regulating miR-135a-5p/ROCK1/2.长链非编码RNA ROR通过调控miR-135a-5p/ROCK1/2参与PC12细胞中脑缺氧/复氧诱导的损伤。
Am J Transl Res. 2019 Sep 15;11(9):6145-6158. eCollection 2019.
5
MiR-219-5p promotes spinal cord injury recovery by inhibiting NEUROD2-regulated inflammation and oxidative stress.微小RNA-219-5p通过抑制NEUROD2调节的炎症和氧化应激促进脊髓损伤恢复。
Eur Rev Med Pharmacol Sci. 2019 Jan;23(1):37-43. doi: 10.26355/eurrev_201901_16745.
6
miR-181d-5p promotes neurite outgrowth in PC12 Cells via PI3K/Akt pathway.miR-181d-5p 通过 PI3K/Akt 通路促进 PC12 细胞的轴突生长。
CNS Neurosci Ther. 2017 Nov;23(11):894-906. doi: 10.1111/cns.12761. Epub 2017 Sep 29.
7
SNHG6 modulates oxidized low-density lipoprotein-induced endothelial cells injury through miR-135a-5p/ROCK in atherosclerosis.在动脉粥样硬化中,SNHG6通过miR-135a-5p/ROCK调节氧化型低密度脂蛋白诱导的内皮细胞损伤。
Cell Biosci. 2020 Jan 7;10:4. doi: 10.1186/s13578-019-0371-2. eCollection 2020.
8
MiR-33-5p alleviates spinal cord injury in rats and protects PC12 cells from lipopolysaccharide-induced apoptosis.miR-33-5p 减轻大鼠脊髓损伤并保护 PC12 细胞免受脂多糖诱导的凋亡。
Kaohsiung J Med Sci. 2023 Jan;39(1):52-60. doi: 10.1002/kjm2.12610. Epub 2022 Nov 10.
9
MicroRNA-135a-5p reduces P2X -dependent rise in intracellular calcium and protects against excitotoxicity.微小 RNA-135a-5p 减少 P2X 受体依赖性细胞内钙离子升高并防止兴奋毒性。
J Neurochem. 2019 Oct;151(1):116-130. doi: 10.1111/jnc.14700. Epub 2019 May 9.
10
Protective Effects of MiR-129-5p on Acute Spinal Cord Injury Rats.miR-129-5p 对急性脊髓损伤大鼠的保护作用。
Med Sci Monit. 2019 Nov 4;25:8281-8288. doi: 10.12659/MSM.916731.

引用本文的文献

1
The potential role of RhoA/ROCK-inhibition on locomotor recovery after spinal cord injury: a systematic review of in-vivo studies.RhoA/ROCK抑制对脊髓损伤后运动功能恢复的潜在作用:一项体内研究的系统评价
Spinal Cord. 2025 Mar;63(3):95-126. doi: 10.1038/s41393-025-01064-2. Epub 2025 Feb 16.
2
Bone marrow mesenchymal stem cells-derived exosomes promote spinal cord injury repair through the miR-497-5p/TXNIP/NLRP3 axis.骨髓间充质干细胞来源的外泌体通过 miR-497-5p/TXNIP/NLRP3 轴促进脊髓损伤修复。
J Mol Histol. 2024 Nov 29;56(1):16. doi: 10.1007/s10735-024-10289-z.
3
MiR-10b-5p attenuates spinal cord injury and alleviates LPS-induced PC12 cells injury by inhibiting TGF-β1 decay and activating TGF-β1/Smad3 pathway through PTBP1.

本文引用的文献

1
Bone marrow mesenchymal stem cell-derived exosomal microRNA-124-3p attenuates neurological damage in spinal cord ischemia-reperfusion injury by downregulating Ern1 and promoting M2 macrophage polarization.骨髓间充质干细胞来源的外泌体 microRNA-124-3p 通过下调 Ern1 并促进 M2 巨噬细胞极化来减轻脊髓缺血再灌注损伤中的神经损伤。
Arthritis Res Ther. 2020 Apr 9;22(1):75. doi: 10.1186/s13075-020-2146-x.
2
Obatoclax, a Pan-BCL-2 Inhibitor, Downregulates Survivin to Induce Apoptosis in Human Colorectal Carcinoma Cells Via Suppressing WNT/β-catenin Signaling.Obatoclax,一种泛 BCL-2 抑制剂,通过抑制 WNT/β-catenin 信号通路下调 Survivin 诱导人结直肠癌细胞凋亡。
Int J Mol Sci. 2020 Mar 5;21(5):1773. doi: 10.3390/ijms21051773.
3
miR-10b-5p 通过抑制 TGF-β1 衰减并激活 TGF-β1/Smad3 通路来减轻脊髓损伤并缓解 LPS 诱导的 PC12 细胞损伤,其作用机制与 PTBP1 有关。
Eur J Med Res. 2024 Nov 19;29(1):554. doi: 10.1186/s40001-024-02133-7.
4
Curculigoside Regulates Apoptosis and Oxidative Stress Against Spinal Cord Injury by Modulating the Nrf-2/NQO-1 Signaling Pathway In Vitro and In Vivo.仙茅苷通过在体内外调节Nrf-2/NQO-1信号通路来调控脊髓损伤后的细胞凋亡和氧化应激。
Mol Neurobiol. 2025 Mar;62(3):3082-3097. doi: 10.1007/s12035-024-04409-9. Epub 2024 Sep 4.
5
SP1 transcriptionally activates HTR2B to aggravate traumatic spinal cord injury by shifting microglial M1/M2 polarization.SP1 通过调控小胶质细胞 M1/M2 极化转录激活 HTR2B 加重创伤性脊髓损伤。
J Orthop Surg Res. 2024 Apr 8;19(1):230. doi: 10.1186/s13018-024-04678-z.
6
MicroRNA-9 promotes axon regeneration of mauthner-cell in zebrafish via her6/ calcium activity pathway.MicroRNA-9 通过 her6/钙活性通路促进斑马鱼 mauthner 细胞轴突再生。
Cell Mol Life Sci. 2024 Feb 27;81(1):104. doi: 10.1007/s00018-024-05117-2.
7
FGF23 alleviates neuronal apoptosis and inflammation, and promotes locomotion recovery via activation of PI3K/AKT signalling in spinal cord injury.成纤维细胞生长因子23(FGF23)可减轻脊髓损伤中的神经元凋亡和炎症,并通过激活PI3K/AKT信号促进运动功能恢复。
Exp Ther Med. 2023 May 22;26(1):340. doi: 10.3892/etm.2023.12039. eCollection 2023 Jul.
8
Exercise Promotes Tissue Regeneration: Mechanisms Involved and Therapeutic Scope.运动促进组织再生:涉及的机制及治疗范围。
Sports Med Open. 2023 May 6;9(1):27. doi: 10.1186/s40798-023-00573-9.
9
[Water tank scale: a reliable method for assessing motor function after spinal cord injury in rats].[水箱称重法:评估大鼠脊髓损伤后运动功能的可靠方法]
Nan Fang Yi Ke Da Xue Xue Bao. 2023 Jan 20;43(1):99-104. doi: 10.12122/j.issn.1673-4254.2023.01.13.
10
Bone Marrow Mesenchymal Stem Cell Exosome Attenuates Inflammasome-Related Pyroptosis via Delivering circ_003564 to Improve the Recovery of Spinal Cord Injury.骨髓间充质干细胞外泌体通过递送 circ_003564 减轻炎症小体相关的焦亡,从而改善脊髓损伤的恢复。
Mol Neurobiol. 2022 Nov;59(11):6771-6789. doi: 10.1007/s12035-022-03006-y. Epub 2022 Aug 30.
Glycogen synthase kinase 3: a crucial regulator of axotomy-induced axon regeneration.糖原合酶激酶3:轴突切断诱导的轴突再生的关键调节因子。
Neural Regen Res. 2020 May;15(5):859-860. doi: 10.4103/1673-5374.268899.
4
Integrated analysis of competing endogenous RNA (ceRNA) networks in subacute stage of spinal cord injury.脊髓损伤亚急性期竞争性内源性 RNA(ceRNA)网络的综合分析。
Gene. 2020 Feb 5;726:144171. doi: 10.1016/j.gene.2019.144171. Epub 2019 Oct 26.
5
The mechanism of electroacupuncture for treating spinal cord injury rats by mediating Rho/Rho-associated kinase signaling pathway.电针对大鼠脊髓损伤作用机制的研究——介导 Rho/Rho 激酶信号通路。
J Spinal Cord Med. 2021 May;44(3):364-374. doi: 10.1080/10790268.2019.1665612. Epub 2019 Oct 9.
6
miRDB: an online database for prediction of functional microRNA targets.miRDB:一个用于预测功能 microRNA 靶标的在线数据库。
Nucleic Acids Res. 2020 Jan 8;48(D1):D127-D131. doi: 10.1093/nar/gkz757.
7
Sp1-regulated expression of p11 contributes to motor neuron degeneration by membrane insertion of TASK1.Sp1 调控的 p11 表达通过 TASK1 的膜插入导致运动神经元变性。
Nat Commun. 2019 Aug 22;10(1):3784. doi: 10.1038/s41467-019-11637-4.
8
MiR-124 inhibits spinal neuronal apoptosis through binding to GCH1.微小RNA-124通过与GCH1结合抑制脊髓神经元凋亡。
Eur Rev Med Pharmacol Sci. 2019 Jun;23(11):4564-4574. doi: 10.26355/eurrev_201906_18032.
9
ROCK inhibition improves axonal regeneration in a preclinical model of amyotrophic lateral sclerosis.ROCK 抑制作用可改善肌萎缩侧索硬化症的临床前模型中的轴突再生。
J Comp Neurol. 2019 Oct 1;527(14):2334-2340. doi: 10.1002/cne.24679. Epub 2019 Mar 30.
10
AKT-dependent and -independent pathways mediate PTEN deletion-induced CNS axon regeneration.AKT 依赖性和非依赖性通路介导 PTEN 缺失诱导的中枢神经系统轴突再生。
Cell Death Dis. 2019 Feb 27;10(3):203. doi: 10.1038/s41419-018-1289-z.