Suppr超能文献

CHD7 靶向活性基因增强子元件,以调节胚胎干细胞特异性基因表达。

CHD7 targets active gene enhancer elements to modulate ES cell-specific gene expression.

机构信息

Department of Genetics, Case Western Reserve University, Cleveland, Ohio, United States of America.

出版信息

PLoS Genet. 2010 Jul 15;6(7):e1001023. doi: 10.1371/journal.pgen.1001023.

Abstract

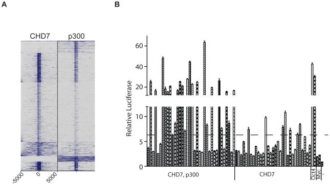
CHD7 is one of nine members of the chromodomain helicase DNA-binding domain family of ATP-dependent chromatin remodeling enzymes found in mammalian cells. De novo mutation of CHD7 is a major cause of CHARGE syndrome, a genetic condition characterized by multiple congenital anomalies. To gain insights to the function of CHD7, we used the technique of chromatin immunoprecipitation followed by massively parallel DNA sequencing (ChIP-Seq) to map CHD7 sites in mouse ES cells. We identified 10,483 sites on chromatin bound by CHD7 at high confidence. Most of the CHD7 sites show features of gene enhancer elements. Specifically, CHD7 sites are predominantly located distal to transcription start sites, contain high levels of H3K4 mono-methylation, found within open chromatin that is hypersensitive to DNase I digestion, and correlate with ES cell-specific gene expression. Moreover, CHD7 co-localizes with P300, a known enhancer-binding protein and strong predictor of enhancer activity. Correlations with 18 other factors mapped by ChIP-seq in mouse ES cells indicate that CHD7 also co-localizes with ES cell master regulators OCT4, SOX2, and NANOG. Correlations between CHD7 sites and global gene expression profiles obtained from Chd7(+/+), Chd7(+/-), and Chd7(-/-) ES cells indicate that CHD7 functions at enhancers as a transcriptional rheostat to modulate, or fine-tune the expression levels of ES-specific genes. CHD7 can modulate genes in either the positive or negative direction, although negative regulation appears to be the more direct effect of CHD7 binding. These data indicate that enhancer-binding proteins can limit gene expression and are not necessarily co-activators. Although ES cells are not likely to be affected in CHARGE syndrome, we propose that enhancer-mediated gene dysregulation contributes to disease pathogenesis and that the critical CHD7 target genes may be subject to positive or negative regulation.

摘要

CHD7 是哺乳动物细胞中 ATP 依赖的染色质重塑酶的 chromodomain 螺旋酶 DNA 结合域家族的九个成员之一。CHD7 的从头突变是 CHARGE 综合征的主要原因,CHARGE 综合征是一种具有多种先天异常的遗传疾病。为了深入了解 CHD7 的功能,我们使用染色质免疫沉淀结合大规模平行 DNA 测序(ChIP-Seq)技术在小鼠 ES 细胞中绘制 CHD7 结合位点图谱。我们在高置信度下鉴定了 10483 个染色质上与 CHD7 结合的位点。大多数 CHD7 位点显示基因增强子元件的特征。具体而言,CHD7 位点主要位于转录起始位点的远端,含有高水平的 H3K4 单甲基化,位于对 DNase I 消化敏感的开放染色质内,并与 ES 细胞特异性基因表达相关。此外,CHD7 与 P300 共定位,P300 是一种已知的增强子结合蛋白,也是增强子活性的强预测因子。与在小鼠 ES 细胞中通过 ChIP-seq 映射的 18 个其他因子的相关性表明,CHD7 还与 ES 细胞的主要调控因子 OCT4、SOX2 和 NANOG 共定位。CHD7 位点与从 Chd7(+/+)、Chd7(+/-) 和 Chd7(-/-) ES 细胞获得的全基因表达谱之间的相关性表明,CHD7 在增强子上作为转录变阻器发挥作用,以调节或微调 ES 特异性基因的表达水平。CHD7 可以正向或负向调节基因,尽管负向调节似乎是 CHD7 结合的更直接影响。这些数据表明,增强子结合蛋白可以限制基因表达,并且不一定是共激活剂。尽管 CHARGE 综合征中不太可能影响 ES 细胞,但我们提出,增强子介导的基因失调导致疾病发病机制,并且关键的 CHD7 靶基因可能受到正或负调节。

https://cdn.ncbi.nlm.nih.gov/pmc/blobs/0e09/2904778/4107e64b4091/pgen.1001023.g001.jpg

文献AI研究员

20分钟写一篇综述,助力文献阅读效率提升50倍。

立即体验

用中文搜PubMed

大模型驱动的PubMed中文搜索引擎

马上搜索

文档翻译

学术文献翻译模型,支持多种主流文档格式。

立即体验