• 文献检索
  • 文档翻译
  • 深度研究
  • 学术资讯
  • Suppr Zotero 插件Zotero 插件
  • 邀请有礼
  • 套餐&价格
  • 历史记录
应用&插件
Suppr Zotero 插件Zotero 插件浏览器插件Mac 客户端Windows 客户端微信小程序
定价
高级版会员购买积分包购买API积分包
服务
文献检索文档翻译深度研究API 文档MCP 服务
关于我们
关于 Suppr公司介绍联系我们用户协议隐私条款
关注我们

Suppr 超能文献

核心技术专利:CN118964589B侵权必究
粤ICP备2023148730 号-1Suppr @ 2026

文献检索

告别复杂PubMed语法,用中文像聊天一样搜索,搜遍4000万医学文献。AI智能推荐,让科研检索更轻松。

立即免费搜索

文件翻译

保留排版,准确专业,支持PDF/Word/PPT等文件格式,支持 12+语言互译。

免费翻译文档

深度研究

AI帮你快速写综述,25分钟生成高质量综述,智能提取关键信息,辅助科研写作。

立即免费体验

EPO 受体获得性功能导致遗传性红细胞增多症,改变 CD34 细胞分化并增加循环内皮前体细胞。

EPO receptor gain-of-function causes hereditary polycythemia, alters CD34 cell differentiation and increases circulating endothelial precursors.

机构信息

Department of Pediatrics, Second University of Naples, Naples, Italy.

出版信息

PLoS One. 2010 Aug 5;5(8):e12015. doi: 10.1371/journal.pone.0012015.

DOI:10.1371/journal.pone.0012015
PMID:20700488
原文链接:https://pmc.ncbi.nlm.nih.gov/articles/PMC2916842/
Abstract

BACKGROUND

Gain-of-function of erythropoietin receptor (EPOR) mutations represent the major cause of primary hereditary polycythemia. EPOR is also found in non-erythroid tissues, although its physiological role is still undefined.

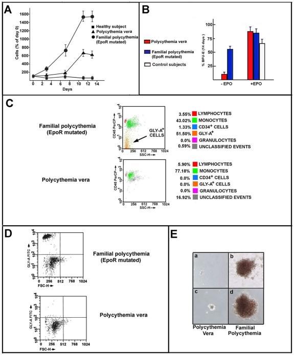
METHODOLOGY/PRINCIPAL FINDINGS: We describe a family with polycythemia due to a heterozygous mutation of the EPOR gene that causes a G-->T change at nucleotide 1251 of exon 8. The novel EPOR G1251T mutation results in the replacement of a glutamate residue by a stop codon at amino acid 393. Differently from polycythemia vera, EPOR G1251T CD34(+) cells proliferate and differentiate towards the erythroid phenotype in the presence of minimal amounts of EPO. Moreover, the affected individuals show a 20-fold increase of circulating endothelial precursors. The analysis of erythroid precursor membranes demonstrates a heretofore undescribed accumulation of the truncated EPOR, probably due to the absence of residues involved in the EPO-dependent receptor internalization and degradation. Mutated receptor expression in EPOR-negative cells results in EPOR and Stat5 phosphorylation. Moreover, patient erythroid precursors present an increased activation of EPOR and its effectors, including Stat5 and Erk1/2 pathway.

CONCLUSIONS/SIGNIFICANCE: Our data provide an unanticipated mechanism for autosomal dominant inherited polycythemia due to a heterozygous EPOR mutation and suggest a regulatory role of EPO/EPOR pathway in human circulating endothelial precursors homeostasis.

摘要

背景

促红细胞生成素受体 (EPOR) 突变的功能获得是原发性遗传性红细胞增多症的主要原因。EPOR 也存在于非红细胞组织中,尽管其生理作用仍未确定。

方法/主要发现:我们描述了一个家族,其红细胞增多症是由于 EPOR 基因的杂合突变引起的,该突变导致 8 号外显子的核苷酸 1251 发生 G-->T 变化。新的 EPOR G1251T 突变导致第 393 位氨基酸由谷氨酸残基替换为终止密码子。与真性红细胞增多症不同,EPOR G1251T CD34(+)细胞在少量 EPO 的存在下增殖并向红细胞表型分化。此外,受影响的个体循环内皮前体细胞增加了 20 倍。对红系前体细胞膜的分析表明,截短的 EPOR 积累程度前所未有,这可能是由于缺乏涉及 EPO 依赖性受体内化和降解的残基。突变受体在 EPOR 阴性细胞中的表达导致 EPOR 和 Stat5 的磷酸化。此外,患者的红系前体细胞中 EPOR 及其效应物(包括 Stat5 和 Erk1/2 通路)的激活增加。

结论/意义:我们的数据为杂合 EPOR 突变引起的常染色体显性遗传性红细胞增多症提供了一种意想不到的机制,并提示 EPO/EPOR 通路在人类循环内皮前体细胞稳态中具有调节作用。

https://cdn.ncbi.nlm.nih.gov/pmc/blobs/5f27/2916842/6cc849e53e50/pone.0012015.g006.jpg
https://cdn.ncbi.nlm.nih.gov/pmc/blobs/5f27/2916842/4c4885e5f93c/pone.0012015.g001.jpg
https://cdn.ncbi.nlm.nih.gov/pmc/blobs/5f27/2916842/016044a67421/pone.0012015.g002.jpg
https://cdn.ncbi.nlm.nih.gov/pmc/blobs/5f27/2916842/ed9dc81db10d/pone.0012015.g003.jpg
https://cdn.ncbi.nlm.nih.gov/pmc/blobs/5f27/2916842/1566110c2c8d/pone.0012015.g004.jpg
https://cdn.ncbi.nlm.nih.gov/pmc/blobs/5f27/2916842/361e5d0f5b24/pone.0012015.g005.jpg
https://cdn.ncbi.nlm.nih.gov/pmc/blobs/5f27/2916842/6cc849e53e50/pone.0012015.g006.jpg
https://cdn.ncbi.nlm.nih.gov/pmc/blobs/5f27/2916842/4c4885e5f93c/pone.0012015.g001.jpg
https://cdn.ncbi.nlm.nih.gov/pmc/blobs/5f27/2916842/016044a67421/pone.0012015.g002.jpg
https://cdn.ncbi.nlm.nih.gov/pmc/blobs/5f27/2916842/ed9dc81db10d/pone.0012015.g003.jpg
https://cdn.ncbi.nlm.nih.gov/pmc/blobs/5f27/2916842/1566110c2c8d/pone.0012015.g004.jpg
https://cdn.ncbi.nlm.nih.gov/pmc/blobs/5f27/2916842/361e5d0f5b24/pone.0012015.g005.jpg
https://cdn.ncbi.nlm.nih.gov/pmc/blobs/5f27/2916842/6cc849e53e50/pone.0012015.g006.jpg

相似文献

1
EPO receptor gain-of-function causes hereditary polycythemia, alters CD34 cell differentiation and increases circulating endothelial precursors.EPO 受体获得性功能导致遗传性红细胞增多症,改变 CD34 细胞分化并增加循环内皮前体细胞。
PLoS One. 2010 Aug 5;5(8):e12015. doi: 10.1371/journal.pone.0012015.
2
Erythropoietin hypersensitivity in primary familial and congenital polycythemia: role of tyrosines Y285 and Y344 in erythropoietin receptor cytoplasmic domain.原发性家族性和先天性红细胞增多症中的促红细胞生成素超敏反应:酪氨酸Y285和Y344在促红细胞生成素受体胞质结构域中的作用
Biochim Biophys Acta. 2005 Apr 15;1740(1):17-28. doi: 10.1016/j.bbadis.2005.03.003. Epub 2005 Apr 1.
3
Delayed hemoglobin switching and perinatal neocytolysis in mice with gain-of-function erythropoietin receptor.具有促红细胞生成素受体功能获得性突变的小鼠出现血红蛋白转换延迟和围产期新细胞溶解。
J Mol Med (Berl). 2016 May;94(5):597-608. doi: 10.1007/s00109-015-1375-y. Epub 2015 Dec 26.
4
Dynamic ligand modulation of EPO receptor pools, and dysregulation by polycythemia-associated EPOR alleles.促红细胞生成素受体池的动态配体调节,以及与红细胞增多症相关的 EPOR 等位基因的失调。
PLoS One. 2012;7(1):e29064. doi: 10.1371/journal.pone.0029064. Epub 2012 Jan 12.
5
Primary familial polycythemia: a frameshift mutation in the erythropoietin receptor gene and increased sensitivity of erythroid progenitors to erythropoietin.原发性家族性红细胞增多症:促红细胞生成素受体基因中的移码突变以及红系祖细胞对促红细胞生成素的敏感性增加。
Blood. 1995 Jul 1;86(1):15-22.
6
Two new EPO receptor mutations: truncated EPO receptors are most frequently associated with primary familial and congenital polycythemias.两种新的促红细胞生成素受体突变:截短的促红细胞生成素受体最常与原发性家族性和先天性红细胞增多症相关。
Blood. 1997 Sep 1;90(5):2057-61.
7
Absence of polycythemia in a child with a unique erythropoietin receptor mutation in a family with autosomal dominant primary polycythemia.在一个常染色体显性遗传性原发性红细胞增多症家族中,一名具有独特促红细胞生成素受体突变的儿童未出现红细胞增多症。
J Clin Invest. 1998 Jul 1;102(1):124-9. doi: 10.1172/JCI2886.
8
Familial polycythemia due to truncations of the erythropoietin receptor.由于促红细胞生成素受体截短导致的家族性红细胞增多症。
Trans Am Clin Climatol Assoc. 2000;111:38-44; discussion 44-5.
9
Mutation in the negative regulatory element of the erythropoietin receptor gene in a case of sporadic primary polycythemia.
Exp Hematol. 1994 May;22(5):447-53.
10
A human erythropoietin receptor gene mutant causing familial erythrocytosis is associated with deregulation of the rates of Jak2 and Stat5 inactivation.一种导致家族性红细胞增多症的人类促红细胞生成素受体基因突变体与Jak2和Stat5失活速率的失调有关。
Exp Hematol. 1999 Jan;27(1):63-74. doi: 10.1016/s0301-472x(98)00003-4.

引用本文的文献

1
Erythropoietin: A Personal Alice in Wonderland Trip in the Shadow of the Giants.促红细胞生成素:在巨人阴影下的一场个人奇幻之旅。
Biomolecules. 2024 Mar 27;14(4):408. doi: 10.3390/biom14040408.
2
Identification of Two Novel Gene Variants in Primary Familial Polycythemia: Case Report and Literature Review.原发性家族性红细胞增多症中两种新型基因变异的鉴定:病例报告及文献复习。
Genes (Basel). 2022 Sep 20;13(10):1686. doi: 10.3390/genes13101686.
3
JAK2 unmutated erythrocytosis: current diagnostic approach and therapeutic views.JAK2 未突变红细胞增多症:当前的诊断方法和治疗观点。

本文引用的文献

1
Functional erythropoietin receptor is undetectable in endothelial, cardiac, neuronal, and renal cells.功能性促红细胞生成素受体在血管内皮细胞、心肌细胞、神经元和肾细胞中无法检测到。
Blood. 2010 May 27;115(21):4264-72. doi: 10.1182/blood-2009-10-248666. Epub 2010 Feb 2.
2
Advances in understanding the pathogenesis of primary familial and congenital polycythaemia.原发性家族性和先天性红细胞增多症发病机制研究进展。
Br J Haematol. 2010 Mar;148(6):844-52. doi: 10.1111/j.1365-2141.2009.08069.x. Epub 2010 Jan 20.
3
Ligand-induced EpoR internalization is mediated by JAK2 and p85 and is impaired by mutations responsible for primary familial and congenital polycythemia.
Leukemia. 2021 Aug;35(8):2166-2181. doi: 10.1038/s41375-021-01290-6. Epub 2021 May 21.
4
Retraction: EPO Receptor Gain-of-Function Causes Hereditary Polycythemia, Alters CD34+ Cell Differentiation and Increases Circulating Endothelial Precursors.撤回声明:促红细胞生成素受体功能获得性突变导致遗传性红细胞增多症,改变CD34+细胞分化并增加循环内皮祖细胞。
PLoS One. 2020 Mar 4;15(3):e0230279. doi: 10.1371/journal.pone.0230279. eCollection 2020.
5
A truncating mutation in EPOR leads to hypo-responsiveness to erythropoietin with normal haemoglobin.促红细胞生成素受体(EPOR)中的截短突变导致对促红细胞生成素反应低下,同时血红蛋白水平正常。
Commun Biol. 2018 May 17;1:49. doi: 10.1038/s42003-018-0053-3. eCollection 2018.
6
New pathogenic mechanisms induced by germline erythropoietin receptor mutations in primary erythrocytosis.胚系促红细胞生成素受体突变引起原发性红细胞增多症的新发病机制。
Haematologica. 2018 Apr;103(4):575-586. doi: 10.3324/haematol.2017.176370. Epub 2017 Dec 21.
7
Human Embryonic Stem Cell Therapy in Chronic Spinal Cord Injury: A Retrospective Study.慢性脊髓损伤的人胚胎干细胞治疗:一项回顾性研究。
Clin Transl Sci. 2016 Jun;9(3):168-75. doi: 10.1111/cts.12394. Epub 2016 May 3.
8
Oxygen-dependent Regulation of Erythropoietin Receptor Turnover and Signaling.促红细胞生成素受体周转和信号传导的氧依赖性调节
J Biol Chem. 2016 Apr 1;291(14):7357-72. doi: 10.1074/jbc.M115.694562. Epub 2016 Feb 4.
9
Myeloproliferative neoplasms and the JAK/STAT signaling pathway: an overview.骨髓增殖性肿瘤与JAK/STAT信号通路:概述
Rev Bras Hematol Hemoter. 2015 Sep-Oct;37(5):348-53. doi: 10.1016/j.bjhh.2014.10.001. Epub 2015 Jun 9.
10
Congenital erythrocytosis associated with gain-of-function HIF2A gene mutations and erythropoietin levels in the normal range.先天性红细胞增多症与功能获得性 HIF2A 基因突变和正常范围内的促红细胞生成素水平相关。
Haematologica. 2013 Oct;98(10):1624-32. doi: 10.3324/haematol.2013.088369. Epub 2013 May 28.
配体诱导的促红细胞生成素受体(EpoR)内化由JAK2和p85介导,并因原发性家族性和先天性红细胞增多症相关突变而受损。
Blood. 2009 May 21;113(21):5287-97. doi: 10.1182/blood-2008-09-179572. Epub 2009 Mar 31.
4
A study of 36 unrelated cases with pure erythrocytosis revealed three new mutations in the erythropoietin receptor gene.一项针对36例非亲缘关系的单纯红细胞增多症病例的研究发现,促红细胞生成素受体基因存在三个新的突变。
Haematologica. 2008 Jul;93(7):1072-5. doi: 10.3324/haematol.12260. Epub 2008 May 19.
5
Histone deacetylase inhibitors upregulate p57Kip2 level by enhancing its expression through Sp1 transcription factor.组蛋白去乙酰化酶抑制剂通过Sp1转录因子增强p57Kip2的表达,从而上调其水平。
Carcinogenesis. 2008 Mar;29(3):560-7. doi: 10.1093/carcin/bgn010. Epub 2008 Jan 19.
6
Erythroid differentiation and maturation from peripheral CD34+ cells in liquid culture: cellular and molecular characterization.液体培养中源自外周血CD34+细胞的红系分化与成熟:细胞及分子特征
Blood Cells Mol Dis. 2008 Mar-Apr;40(2):148-55. doi: 10.1016/j.bcmd.2007.07.006. Epub 2007 Sep 21.
7
Do cancer cells express functional erythropoietin receptors?癌细胞是否表达功能性促红细胞生成素受体?
N Engl J Med. 2007 Jun 14;356(24):2447. doi: 10.1056/NEJMp078112.
8
Molecular genetic analyses in familial and sporadic congenital primary erythrocytosis.家族性和散发性先天性原发性红细胞增多症的分子遗传学分析
Haematologica. 2007 May;92(5):674-7. doi: 10.3324/haematol.10787.
9
Erythropoietin receptors on cancer cells: a still open question.癌细胞上的促红细胞生成素受体:一个仍未解决的问题。
J Clin Oncol. 2007 May 1;25(13):1812-3; author reply 1815. doi: 10.1200/JCO.2006.09.7212.
10
Switching on reparative angiogenesis: essential role of the vascular erythropoietin receptor.开启修复性血管生成:血管促红细胞生成素受体的关键作用。
Circ Res. 2007 Mar 16;100(5):599-601. doi: 10.1161/01.RES.0000261610.11754.b1.