Suppr超能文献

人类急性髓细胞性白血病中 DNA 损伤反应和细胞凋亡的不同模式与 Jak/Stat 和 PI3K 反应谱相关。

Distinct patterns of DNA damage response and apoptosis correlate with Jak/Stat and PI3kinase response profiles in human acute myelogenous leukemia.

机构信息

Nodality, Inc, South San Francisco, California, United States of America.

出版信息

PLoS One. 2010 Aug 25;5(8):e12405. doi: 10.1371/journal.pone.0012405.

Abstract

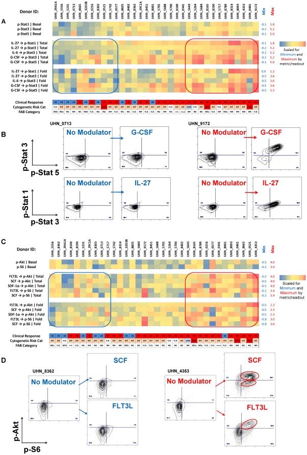
BACKGROUND

Single cell network profiling (SCNP) utilizing flow cytometry measures alterations in intracellular signaling responses. Here SCNP was used to characterize Acute Myeloid Leukemia (AML) disease subtypes based on survival, DNA damage response and apoptosis pathways.

METHODOLOGY AND PRINCIPAL FINDINGS

Thirty four diagnostic non-M3 AML samples from patients with known clinical outcome were treated with a panel of myeloid growth factors and cytokines, as well as with apoptosis-inducing agents. Analysis of induced Jak/Stat and PI3K pathway responses in blasts from individual patient samples identified subgroups with distinct signaling profiles that were not seen in the absence of a modulator. In vitro exposure of patient samples to etoposide, a DNA damaging agent, revealed three distinct "DNA damage response (DDR)/apoptosis" profiles: 1) AML blasts with a defective DDR and failure to undergo apoptosis; 2) AML blasts with proficient DDR and failure to undergo apoptosis; 3) AML blasts with proficiency in both DDR and apoptosis pathways. Notably, AML samples from clinical responders fell within the "DDR/apoptosis" proficient profile and, as well, had low PI3K and Jak/Stat signaling responses. In contrast, samples from clinical non responders had variable signaling profiles often with in vitro apoptotic failure and elevated PI3K pathway activity. Individual patient samples often harbored multiple, distinct, leukemia-associated cell populations identifiable by their surface marker expression, functional performance of signaling pathway in the face of cytokine or growth factor stimulation, as well as their response to apoptosis-inducing agents.

CONCLUSIONS AND SIGNIFICANCE

Characterizing and tracking changes in intracellular pathway profiles in cell subpopulations both at baseline and under therapeutic pressure will likely have important clinical applications, potentially informing the selection of beneficial targeted agents, used either alone or in combination with chemotherapy.

摘要

背景

利用流式细胞术进行单细胞网络分析 (SCNP) 可测量细胞内信号反应的变化。在此,我们基于生存、DNA 损伤反应和凋亡途径,利用 SCNP 对急性髓性白血病 (AML) 疾病亚型进行特征分析。

方法和主要发现

对 34 份来自已知临床结局患者的非 M3 AML 诊断样本进行处理,使用一组髓样生长因子和细胞因子以及凋亡诱导剂。分析单个患者样本中诱导的 Jak/Stat 和 PI3K 途径反应,确定了具有不同信号特征的亚组,这些特征在没有调节剂的情况下是不存在的。体外暴露于 DNA 损伤剂依托泊苷后,患者样本显示出三种不同的“DNA 损伤反应 (DDR)/凋亡”表型:1)具有缺陷 DDR 且无法发生凋亡的 AML blasts;2)具有功能正常 DDR 但无法发生凋亡的 AML blasts;3)在 DDR 和凋亡途径中均具有功能的 AML blasts。值得注意的是,来自临床应答者的 AML 样本属于“DDR/凋亡”功能正常表型,同时 PI3K 和 Jak/Stat 信号反应也较低。相比之下,来自临床无应答者的样本具有多变的信号特征,往往表现为体外凋亡失败和 PI3K 途径活性升高。个体患者样本通常存在多种、不同的白血病相关细胞群,可通过其表面标志物表达、在细胞因子或生长因子刺激下信号通路的功能表现以及对凋亡诱导剂的反应来识别。

结论和意义

在基线和治疗压力下,对细胞亚群中细胞内途径特征的变化进行特征分析和跟踪,可能具有重要的临床应用价值,有助于选择有益的靶向药物,这些药物可单独使用或与化疗联合使用。

https://cdn.ncbi.nlm.nih.gov/pmc/blobs/33aa/2928279/39f1687be125/pone.0012405.g001.jpg

文献AI研究员

20分钟写一篇综述,助力文献阅读效率提升50倍。

立即体验

用中文搜PubMed

大模型驱动的PubMed中文搜索引擎

马上搜索

文档翻译

学术文献翻译模型,支持多种主流文档格式。

立即体验