Suppr超能文献

鉴定和分析候选真菌 tRNA 3'-末端加工内切酶 tRNase Zs,其与前列腺癌易感性蛋白 ELAC2 的假定同源物。

Identification and analysis of candidate fungal tRNA 3'-end processing endonucleases tRNase Zs, homologs of the putative prostate cancer susceptibility protein ELAC2.

机构信息

Nanjing Engineering and Technology Research Center for Microbiology, Jiangsu Key Laboratory for Biodiversity and Biotechnology, School of Life Sciences, Nanjing Normal University, Nanjing 210046, China.

出版信息

BMC Evol Biol. 2010 Sep 6;10:272. doi: 10.1186/1471-2148-10-272.

Abstract

BACKGROUND

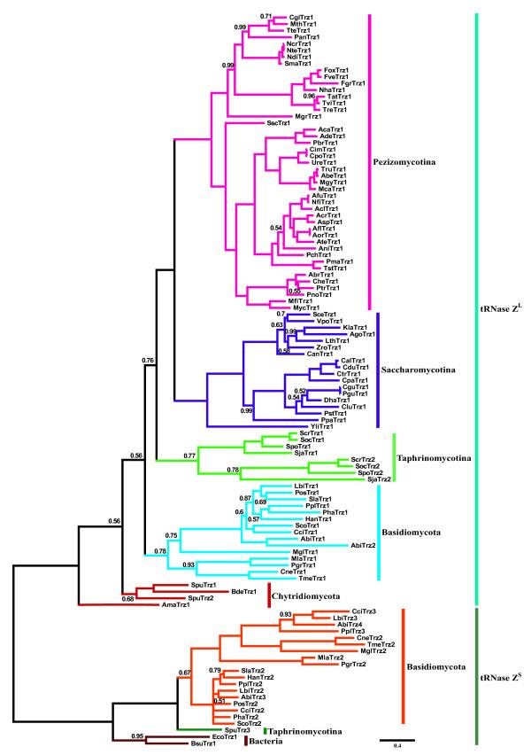
tRNase Z is the endonuclease that is responsible for the 3'-end processing of tRNA precursors, a process essential for tRNA 3'-CCA addition and subsequent tRNA aminoacylation. Based on their sizes, tRNase Zs can be divided into the long (tRNase ZL) and short (tRNase ZS) forms. tRNase ZL is thought to have arisen from a tandem gene duplication of tRNase ZS with further sequence divergence. The species distribution of tRNase Z is complex. Fungi represent an evolutionarily diverse group of eukaryotes. The recent proliferation of fungal genome sequences provides an opportunity to explore the structural and functional diversity of eukaryotic tRNase Zs.

RESULTS

We report a survey and analysis of candidate tRNase Zs in 84 completed fungal genomes, spanning a broad diversity of fungi. We find that tRNase ZL is present in all fungi we have examined, whereas tRNase ZS exists only in the fungal phyla Basidiomycota, Chytridiomycota and Zygomycota. Furthermore, we find that unlike the Pezizomycotina and Saccharomycotina, which contain a single tRNase ZL, Schizosaccharomyces fission yeasts (Taphrinomycotina) contain two tRNase ZLs encoded by two different tRNase ZL genes. These two tRNase ZLs are most likely localized to the nucleus and mitochondria, respectively, suggesting partitioning of tRNase Z function between two different tRNase ZLs in fission yeasts. The fungal tRNase Z phylogeny suggests that tRNase ZSs are ancestral to tRNase ZLs. Additionally, the evolutionary relationship of fungal tRNase ZLs is generally consistent with known phylogenetic relationships among the fungal species and supports tRNase ZL gene duplication in certain fungal taxa, including Schizosaccharomyces fission yeasts. Analysis of tRNase Z protein sequences reveals putative atypical substrate binding domains in most fungal tRNase ZSs and in a subset of fungal tRNase ZLs. Finally, we demonstrate the presence of pseudo-substrate recognition and catalytic motifs at the N-terminal halves of tRNase ZLs.

CONCLUSIONS

This study describes the first comprehensive identification and sequence analysis of candidate fungal tRNase Zs. Our results support the proposal that tRNase ZL has evolved as a result of duplication and diversification of the tRNase ZS gene.

摘要

背景

tRNase Z 是负责 tRNA 前体 3'-端加工的内切核酸酶,该过程对于 tRNA 3'-CCA 的添加和随后的 tRNA 氨酰化至关重要。根据它们的大小,tRNase Z 可分为长(tRNase ZL)和短(tRNase ZS)形式。tRNase ZL 被认为是 tRNase ZS 串联基因复制的结果,随后发生了进一步的序列分化。tRNase Z 的物种分布较为复杂。真菌是真核生物中一个具有丰富多样性的进化群体。最近真菌基因组序列的大量增加为探索真核 tRNase Z 的结构和功能多样性提供了机会。

结果

我们报告了对 84 个已完成真菌基因组中候选 tRNase Z 的调查和分析,这些真菌涵盖了广泛的真菌多样性。我们发现,所有我们研究过的真菌都存在 tRNase ZL,而 tRNase ZS 仅存在于真菌门 Basidiomycota、Chytridiomycota 和 Zygomycota 中。此外,我们发现,与 Pezizomycotina 和 Saccharomycotina 不同,它们只包含一个 tRNase ZL,裂殖酵母(Taphrinomycotina)含有两个由两个不同 tRNase ZL 基因编码的 tRNase ZL。这两个 tRNase ZLs 很可能分别定位于细胞核和线粒体,这表明裂殖酵母中 tRNase Z 功能的划分由两个不同的 tRNase ZL 完成。真菌 tRNase Z 系统发育表明 tRNase ZSs 是 tRNase ZLs 的祖先。此外,真菌 tRNase ZLs 的进化关系通常与真菌物种之间已知的系统发育关系一致,并支持某些真菌分类群中 tRNase ZL 基因的复制,包括裂殖酵母。对 tRNase Z 蛋白序列的分析揭示了大多数真菌 tRNase ZSs 和部分真菌 tRNase ZLs 中存在假定的非典型底物结合结构域。最后,我们证明了 tRNase ZL 的 N 端半段存在假底物识别和催化基序。

结论

本研究首次全面鉴定和分析了候选真菌 tRNase Z。我们的结果支持 tRNase ZL 是由 tRNase ZS 基因的复制和多样化进化而来的观点。

https://cdn.ncbi.nlm.nih.gov/pmc/blobs/2111/2942849/d480171bb229/1471-2148-10-272-1.jpg

相似文献

3
The N-terminal half-domain of the long form of tRNase Z is required for the RNase 65 activity.
Nucleic Acids Res. 2004 Aug 18;32(15):4429-38. doi: 10.1093/nar/gkh774. Print 2004.
4
Identification and sequence analysis of metazoan tRNA 3'-end processing enzymes tRNase Zs.
PLoS One. 2012;7(9):e44264. doi: 10.1371/journal.pone.0044264. Epub 2012 Sep 4.
7
A candidate prostate cancer susceptibility gene encodes tRNA 3' processing endoribonuclease.
Nucleic Acids Res. 2003 May 1;31(9):2272-8. doi: 10.1093/nar/gkg337.
9
Regulation of the human tRNase ZS gene expression.
FEBS Lett. 2008 Jul 23;582(17):2532-6. doi: 10.1016/j.febslet.2008.06.020. Epub 2008 Jun 23.
10

引用本文的文献

1
ELAC2/RNaseZ-linked cardiac hypertrophy in Drosophila melanogaster.
Dis Model Mech. 2021 Aug 1;14(8). doi: 10.1242/dmm.048931. Epub 2021 Aug 31.
2
The mitochondrial transcriptome.
RNA. 2018 Sep;24(9):1241-1254. doi: 10.1261/rna.064477.117. Epub 2018 Jun 28.
4
Identification of glutathione (GSH)-independent glyoxalase III from Schizosaccharomyces pombe.
BMC Evol Biol. 2014 Apr 23;14:86. doi: 10.1186/1471-2148-14-86.
6
Identification and sequence analysis of metazoan tRNA 3'-end processing enzymes tRNase Zs.
PLoS One. 2012;7(9):e44264. doi: 10.1371/journal.pone.0044264. Epub 2012 Sep 4.

本文引用的文献

2
A novel class of small RNAs: tRNA-derived RNA fragments (tRFs).
Genes Dev. 2009 Nov 15;23(22):2639-49. doi: 10.1101/gad.1837609.
3
Human cytosolic tRNase ZL can downregulate gene expression through miRNA.
FEBS Lett. 2009 Oct 6;583(19):3241-6. doi: 10.1016/j.febslet.2009.09.015. Epub 2009 Sep 12.
6
Arabidopsis encodes four tRNase Z enzymes.
Plant Physiol. 2009 Jul;150(3):1494-502. doi: 10.1104/pp.109.137950. Epub 2009 May 1.
7
Effect of changes in the flexible arm on tRNase Z processing kinetics.
J Biol Chem. 2009 Jun 5;284(23):15685-91. doi: 10.1074/jbc.M900745200. Epub 2009 Apr 7.
8
The making of tRNAs and more - RNase P and tRNase Z.
Prog Mol Biol Transl Sci. 2009;85:319-68. doi: 10.1016/S0079-6603(08)00808-8.
9
3' end processing of a long nuclear-retained noncoding RNA yields a tRNA-like cytoplasmic RNA.
Cell. 2008 Nov 28;135(5):919-32. doi: 10.1016/j.cell.2008.10.012.
10
Phylogenomic analyses support the monophyly of Taphrinomycotina, including Schizosaccharomyces fission yeasts.
Mol Biol Evol. 2009 Jan;26(1):27-34. doi: 10.1093/molbev/msn221. Epub 2008 Oct 14.

文献AI研究员

20分钟写一篇综述,助力文献阅读效率提升50倍。

立即体验

用中文搜PubMed

大模型驱动的PubMed中文搜索引擎

马上搜索

文档翻译

学术文献翻译模型,支持多种主流文档格式。

立即体验