Suppr超能文献

经肌球蛋白 IIA 调控的黏附作用调节优化三维培养条件下 T 细胞阿米巴样运动。

Confinement-optimized three-dimensional T cell amoeboid motility is modulated via myosin IIA-regulated adhesions.

机构信息

Department of Pathology, University of California San Francisco, San Francisco, California, USA.

出版信息

Nat Immunol. 2010 Oct;11(10):953-61. doi: 10.1038/ni.1936. Epub 2010 Sep 12.

Abstract

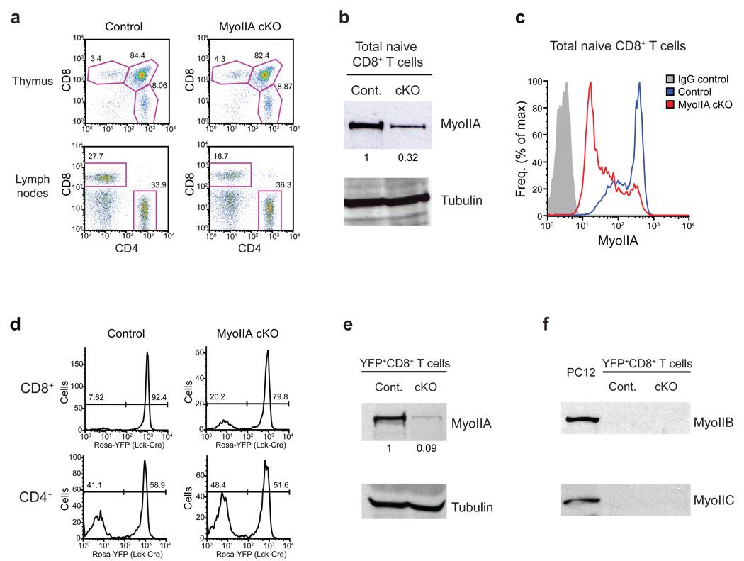
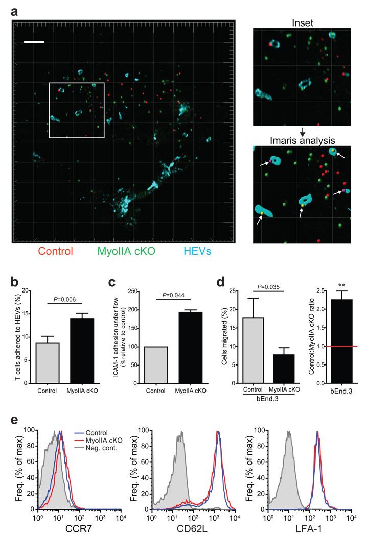
During trafficking through tissues, T cells fine-tune their motility to balance the extent and duration of cell-surface contacts versus the need to traverse an entire organ. Here we show that in vivo, myosin IIA-deficient T cells had a triad of defects, including overadherence to high-endothelial venules, less interstitial migration and inefficient completion of recirculation through lymph nodes. Spatiotemporal analysis of three-dimensional motility in microchannels showed that the degree of confinement and myosin IIA function, rather than integrin adhesion (as proposed by the haptokinetic model), optimized motility rate. This motility occurred via a myosin IIA-dependent rapid 'walking' mode with multiple small and simultaneous adhesions to the substrate, which prevented spurious and prolonged adhesions. Adhesion discrimination provided by myosin IIA is thus necessary for the optimization of motility through complex tissues.

摘要

在组织内迁移过程中,T 细胞微调其运动能力,以平衡细胞表面接触的程度和持续时间与穿过整个器官的需求。在这里,我们表明在体内,肌球蛋白 IIA 缺陷型 T 细胞存在三重缺陷,包括过度黏附于高内皮静脉、间质迁移减少以及通过淋巴结的再循环效率降低。在微通道中对三维运动的时空分析表明,限制程度和肌球蛋白 IIA 功能,而不是整合素黏附(如趋化运动模型所提出的),优化了运动速度。这种运动通过肌球蛋白 IIA 依赖性的快速“行走”模式发生,该模式具有多个小而同时的与基底的黏附,从而防止了虚假和延长的黏附。因此,肌球蛋白 IIA 提供的黏附辨别对于通过复杂组织优化运动是必需的。

https://cdn.ncbi.nlm.nih.gov/pmc/blobs/5a53/2943564/8f068a1944ad/nihms229577f1.jpg

文献检索

告别复杂PubMed语法,用中文像聊天一样搜索,搜遍4000万医学文献。AI智能推荐,让科研检索更轻松。

立即免费搜索

文件翻译

保留排版,准确专业,支持PDF/Word/PPT等文件格式,支持 12+语言互译。

免费翻译文档

深度研究

AI帮你快速写综述,25分钟生成高质量综述,智能提取关键信息,辅助科研写作。

立即免费体验