• 文献检索
  • 文档翻译
  • 深度研究
  • 学术资讯
  • Suppr Zotero 插件Zotero 插件
  • 邀请有礼
  • 套餐&价格
  • 历史记录
应用&插件
Suppr Zotero 插件Zotero 插件浏览器插件Mac 客户端Windows 客户端微信小程序
定价
高级版会员购买积分包购买API积分包
服务
文献检索文档翻译深度研究API 文档MCP 服务
关于我们
关于 Suppr公司介绍联系我们用户协议隐私条款
关注我们

Suppr 超能文献

核心技术专利:CN118964589B侵权必究
粤ICP备2023148730 号-1Suppr @ 2026

文献检索

告别复杂PubMed语法,用中文像聊天一样搜索,搜遍4000万医学文献。AI智能推荐,让科研检索更轻松。

立即免费搜索

文件翻译

保留排版,准确专业,支持PDF/Word/PPT等文件格式,支持 12+语言互译。

免费翻译文档

深度研究

AI帮你快速写综述,25分钟生成高质量综述,智能提取关键信息,辅助科研写作。

立即免费体验

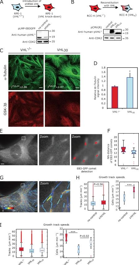
定量图像分析鉴定 pVHL 为微管动态不稳定性的关键调节因子。

Quantitative image analysis identifies pVHL as a key regulator of microtubule dynamic instability.

机构信息

Institute of Cell Biology, Swiss Federal Institute of Technology (ETH) Zurich, 8093 Zurich, Switzerland.

出版信息

J Cell Biol. 2010 Sep 20;190(6):991-1003. doi: 10.1083/jcb.201006059.

DOI:10.1083/jcb.201006059
PMID:20855504
原文链接:https://pmc.ncbi.nlm.nih.gov/articles/PMC3101603/
Abstract

Von Hippel-Lindau (VHL) tumor suppressor gene mutations predispose carriers to kidney cancer. The protein pVHL has been shown to interact with microtubules (MTs), which is critical to cilia maintenance and mitotic spindle orientation. However, the function for pVHL in the regulation of MT dynamics is unknown. We tracked MT growth via the plus end marker EB3 (end-binding protein 3)-GFP and inferred additional parameters of MT dynamics indirectly by spatiotemporal grouping of growth tracks from live cell imaging. Our data establish pVHL as a near-optimal MT-stabilizing protein: it attenuates tubulin turnover, both during MT growth and shrinkage, inhibits catastrophe, and enhances rescue frequencies. These functions are mediated, in part, by inhibition of tubulin guanosine triphosphatase activity in vitro and at MT plus ends and along the MT lattice in vivo. Mutants connected to the VHL cancer syndrome are differentially compromised in these activities. Thus, single cell-level analysis of pVHL MT regulatory function allows new predictions for genotype to phenotype associations that deviate from the coarser clinically defined mutant classifications.

摘要

von Hippel-Lindau (VHL) 肿瘤抑制基因的突变使携带者易患肾癌。已经表明 pVHL 蛋白与微管 (MT) 相互作用,这对于纤毛维持和有丝分裂纺锤体定向至关重要。然而,pVHL 在调节 MT 动力学方面的功能尚不清楚。我们通过加尾标记物 EB3(末端结合蛋白 3)-GFP 来跟踪 MT 的生长,并通过对活细胞成像中生长轨迹的时空分组,间接地推断 MT 动力学的其他参数。我们的数据将 pVHL 确立为一种近乎最佳的 MT 稳定蛋白:它在 MT 生长和收缩过程中减弱微管周转率,抑制灾难,增加救援频率。这些功能部分是通过体外和 MT 加尾以及体内 MT 晶格上抑制微管鸟嘌呤核苷酸三磷酸酶活性来介导的。与 VHL 癌症综合征相关的突变体在这些活性中受到不同程度的损害。因此,对 pVHL MT 调节功能的单细胞水平分析可以对基因型与表型的关联进行新的预测,这些预测与更粗糙的临床定义的突变体分类不同。

https://cdn.ncbi.nlm.nih.gov/pmc/blobs/9392/3101603/8f648b384842/JCB_201006059_RGB_Fig5.jpg
https://cdn.ncbi.nlm.nih.gov/pmc/blobs/9392/3101603/d1cb3570f61d/JCB_201006059_RGB_Fig1.jpg
https://cdn.ncbi.nlm.nih.gov/pmc/blobs/9392/3101603/05ff3ca234cb/JCB_201006059_RGB_Fig2.jpg
https://cdn.ncbi.nlm.nih.gov/pmc/blobs/9392/3101603/e5bbf3661feb/JCB_201006059R_RGB_Fig3.jpg
https://cdn.ncbi.nlm.nih.gov/pmc/blobs/9392/3101603/428a393aafad/JCB_201006059_RGB_Fig4.jpg
https://cdn.ncbi.nlm.nih.gov/pmc/blobs/9392/3101603/8f648b384842/JCB_201006059_RGB_Fig5.jpg
https://cdn.ncbi.nlm.nih.gov/pmc/blobs/9392/3101603/d1cb3570f61d/JCB_201006059_RGB_Fig1.jpg
https://cdn.ncbi.nlm.nih.gov/pmc/blobs/9392/3101603/05ff3ca234cb/JCB_201006059_RGB_Fig2.jpg
https://cdn.ncbi.nlm.nih.gov/pmc/blobs/9392/3101603/e5bbf3661feb/JCB_201006059R_RGB_Fig3.jpg
https://cdn.ncbi.nlm.nih.gov/pmc/blobs/9392/3101603/428a393aafad/JCB_201006059_RGB_Fig4.jpg
https://cdn.ncbi.nlm.nih.gov/pmc/blobs/9392/3101603/8f648b384842/JCB_201006059_RGB_Fig5.jpg

相似文献

1
Quantitative image analysis identifies pVHL as a key regulator of microtubule dynamic instability.定量图像分析鉴定 pVHL 为微管动态不稳定性的关键调节因子。
J Cell Biol. 2010 Sep 20;190(6):991-1003. doi: 10.1083/jcb.201006059.
2
Regulation of microtubule stability by the von Hippel-Lindau tumour suppressor protein pVHL.冯·希佩尔-林道肿瘤抑制蛋白pVHL对微管稳定性的调节
Nat Cell Biol. 2003 Jan;5(1):64-70. doi: 10.1038/ncb899.
3
VHL mutations linked to type 2C von Hippel-Lindau disease cause extensive structural perturbations in pVHL.与2C型希佩尔-林道病相关的VHL突变会导致pVHL出现广泛的结构紊乱。
J Biol Chem. 2009 Apr 17;284(16):10514-22. doi: 10.1074/jbc.M809056200. Epub 2009 Feb 19.
4
Identification of cyclin D1 and other novel targets for the von Hippel-Lindau tumor suppressor gene by expression array analysis and investigation of cyclin D1 genotype as a modifier in von Hippel-Lindau disease.通过表达阵列分析鉴定细胞周期蛋白D1和其他与希佩尔-林道肿瘤抑制基因相关的新靶点,并研究细胞周期蛋白D1基因型作为希佩尔-林道病的修饰因子。
Cancer Res. 2002 Jul 1;62(13):3803-11.
5
The von Hippel-Lindau tumour suppressor interacts with microtubules through kinesin-2.冯·希佩尔-林道肿瘤抑制蛋白通过驱动蛋白-2与微管相互作用。
FEBS Lett. 2007 Oct 2;581(24):4571-6. doi: 10.1016/j.febslet.2007.08.050. Epub 2007 Aug 31.
6
The von Hippel-Lindau tumor suppressor protein controls ciliogenesis by orienting microtubule growth.冯·希佩尔-林道肿瘤抑制蛋白通过引导微管生长来控制纤毛发生。
J Cell Biol. 2006 Nov 20;175(4):547-54. doi: 10.1083/jcb.200605092. Epub 2006 Nov 13.
7
Genotype-phenotype relations of the von Hippel-Lindau tumor suppressor inferred from a large-scale analysis of disease mutations and interactors.从对疾病突变和相互作用因子的大规模分析推断出 von Hippel-Lindau 肿瘤抑制因子的基因型-表型关系。
PLoS Comput Biol. 2019 Apr 3;15(4):e1006478. doi: 10.1371/journal.pcbi.1006478. eCollection 2019 Apr.
8
Nek1 phosphorylates Von Hippel-Lindau tumor suppressor to promote its proteasomal degradation and ciliary destabilization.Nek1 使 Von Hippel-Lindau 肿瘤抑制因子磷酸化,从而促进其蛋白酶体降解和纤毛不稳定。
Cell Cycle. 2013 Jan 1;12(1):166-71. doi: 10.4161/cc.23053. Epub 2012 Dec 19.
9
Op18/stathmin mediates multiple region-specific tubulin and microtubule-regulating activities.Op18/微管相关蛋白介导多种区域特异性微管蛋白和微管调节活性。
J Cell Biol. 1999 Sep 20;146(6):1289-302. doi: 10.1083/jcb.146.6.1289.
10
Genetic deletion of the long isoform of the von Hippel-Lindau tumour suppressor gene product alters microtubule dynamics.长型 von Hippel-Lindau 肿瘤抑制基因产物的基因缺失改变微管动力学。
Eur J Cancer. 2013 Jul;49(10):2433-40. doi: 10.1016/j.ejca.2013.02.024. Epub 2013 Mar 27.

引用本文的文献

1
Microtubule dynamics is a therapeutic vulnerability in VHL-deficient renal cell carcinoma.微管动力学是VHL基因缺陷型肾细胞癌的一个治疗靶点。
Int J Biol Sci. 2025 Apr 28;21(7):3286-3305. doi: 10.7150/ijbs.109642. eCollection 2025.
2
Genome editing and cancer therapy: handling the hypoxia-responsive pathway as a promising strategy.基因组编辑与癌症治疗:以缺氧反应通路为靶点的治疗策略
Cell Mol Life Sci. 2023 Jul 21;80(8):220. doi: 10.1007/s00018-023-04852-2.
3
The Role of VHL in the Development of von Hippel-Lindau Disease and Erythrocytosis.

本文引用的文献

1
Analysis of microtubule dynamic instability using a plus-end growth marker.使用微管正极生长标记物分析微管动态不稳定性。
Nat Methods. 2010 Sep;7(9):761-8. doi: 10.1038/nmeth.1493. Epub 2010 Aug 22.
2
VHL loss causes spindle misorientation and chromosome instability.VHL缺失会导致纺锤体方向错误和染色体不稳定。
Nat Cell Biol. 2009 Aug;11(8):994-1001. doi: 10.1038/ncb1912. Epub 2009 Jul 20.
3
VHL mutations linked to type 2C von Hippel-Lindau disease cause extensive structural perturbations in pVHL.与2C型希佩尔-林道病相关的VHL突变会导致pVHL出现广泛的结构紊乱。
VHL在希佩尔-林道病和红细胞增多症发展中的作用
Genes (Basel). 2022 Feb 17;13(2):362. doi: 10.3390/genes13020362.
4
Stress-induced phosphorylation of CLIP-170 by JNK promotes microtubule rescue.应激诱导的 CLIP-170 被 JNK 磷酸化促进微管救援。
J Cell Biol. 2020 Jul 6;219(7). doi: 10.1083/jcb.201909093.
5
Rescuing microtubules from the brink of catastrophe: CLASPs lead the way.从灾难边缘拯救微管:CLASPs 引领道路。
Curr Opin Cell Biol. 2019 Feb;56:94-101. doi: 10.1016/j.ceb.2018.10.011. Epub 2018 Nov 16.
6
Actin Cytoskeletal Organization in Drosophila Germline Ring Canals Depends on Kelch Function in a Cullin-RING E3 Ligase.果蝇生殖系环管中肌动蛋白细胞骨架的组织依赖于Cullin-RING E3连接酶中的Kelch功能。
Genetics. 2015 Nov;201(3):1117-31. doi: 10.1534/genetics.115.181289. Epub 2015 Sep 16.
7
Role of Ran-regulated nuclear-cytoplasmic trafficking of pVHL in the regulation of microtubular stability-mediated HIF-1α in hypoxic cardiomyocytes.Ran调节的pVHL核质转运在缺氧心肌细胞中对微管稳定性介导的HIF-1α调控中的作用
Sci Rep. 2015 Mar 17;5:9193. doi: 10.1038/srep09193.
8
VHL, the story of a tumour suppressor gene.VHL,抑癌基因的故事。
Nat Rev Cancer. 2015 Jan;15(1):55-64. doi: 10.1038/nrc3844.
9
βIII-tubulin overexpression is linked to aggressive tumor features and shortened survival in clear cell renal cell carcinoma.βIII微管蛋白过表达与透明细胞肾细胞癌的侵袭性肿瘤特征及生存期缩短有关。
World J Urol. 2015 Oct;33(10):1561-9. doi: 10.1007/s00345-014-1463-6. Epub 2014 Dec 21.
10
ERG induces taxane resistance in castration-resistant prostate cancer.ERG可诱导去势抵抗性前列腺癌产生紫杉烷耐药性。
Nat Commun. 2014 Nov 25;5:5548. doi: 10.1038/ncomms6548.
J Biol Chem. 2009 Apr 17;284(16):10514-22. doi: 10.1074/jbc.M809056200. Epub 2009 Feb 19.
4
Detection of GTP-tubulin conformation in vivo reveals a role for GTP remnants in microtubule rescues.体内GTP-微管蛋白构象的检测揭示了GTP残余物在微管挽救中的作用。
Science. 2008 Nov 28;322(5906):1353-6. doi: 10.1126/science.1165401. Epub 2008 Oct 16.
5
The von Hippel-Lindau tumour suppressor protein: O2 sensing and cancer.冯·希佩尔-林道肿瘤抑制蛋白:氧感知与癌症
Nat Rev Cancer. 2008 Nov;8(11):865-73. doi: 10.1038/nrc2502. Epub 2008 Oct 16.
6
Robust single-particle tracking in live-cell time-lapse sequences.活细胞延时序列中稳健的单粒子追踪
Nat Methods. 2008 Aug;5(8):695-702. doi: 10.1038/nmeth.1237. Epub 2008 Jul 20.
7
pVHL: a multipurpose adaptor protein.pVHL:一种多功能衔接蛋白。
Sci Signal. 2008 Jun 17;1(24):pe30. doi: 10.1126/scisignal.124pe30.
8
Oxygen sensing by metazoans: the central role of the HIF hydroxylase pathway.后生动物的氧感应:HIF羟化酶途径的核心作用。
Mol Cell. 2008 May 23;30(4):393-402. doi: 10.1016/j.molcel.2008.04.009.
9
pVHL and PTEN tumour suppressor proteins cooperatively suppress kidney cyst formation.pVHL和PTEN肿瘤抑制蛋白协同抑制肾囊肿形成。
EMBO J. 2008 Jun 18;27(12):1747-57. doi: 10.1038/emboj.2008.96. Epub 2008 May 22.
10
Three-dimensional preparation and imaging reveal intrinsic microtubule properties.三维制备与成像揭示了微管的内在特性。
Nat Methods. 2007 Oct;4(10):843-6. doi: 10.1038/nmeth1087. Epub 2007 Sep 9.