Division of Endocrinology, University of Pittsburgh, Pittsburgh, Pennsylvania, USA.
Diabetes. 2010 Dec;59(12):3131-8. doi: 10.2337/db09-1796. Epub 2010 Sep 28.
Inducing human β-cell growth while enhancing function is a major goal in the treatment of diabetes. Parathyroid hormone-related protein (PTHrP) enhances rodent β-cell growth and function through the parathyroid hormone-1 receptor (PTH1R). Based on this, we hypothesized that PTH1R is expressed in human β-cells and that PTHrP has the potential to enhance human β-cell proliferation and/or function.
PTH1R expression, β-cell proliferation, glucose-stimulated insulin secretion (GSIS), and expression of differentiation and cell-cycle genes were analyzed in human islets transduced with adenoviral PTHrP constructs or treated with PTHrP peptides. The effect of overexpression of late G1/S cell cycle molecules was also assessed on human β-cell proliferation.
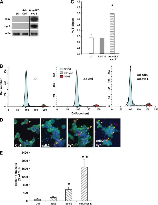
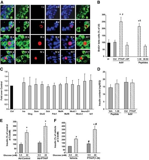
We found that human β-cells express PTH1R. More importantly, overexpression of PTHrP causes a significant approximately threefold increase in human β-cell proliferation. Furthermore, the amino terminus PTHrP(1-36) peptide is sufficient to increase replication as well as expression of the late G1/S cell-cycle proteins cyclin E and cyclin-dependent kinase 2 (cdk2) in human islets. Notably, PTHrP(1-36) also enhances GSIS. Finally, overexpression of cyclin E alone, but not cdk2, augments human β-cell proliferation, and when both molecules are expressed simultaneously there is a further marked synergistic increase in replication.
PTHrP(1-36) peptide enhances human β-cell proliferation as well as function, with associated upregulation of two specific cell-cycle activators that together can induce human β-cell proliferation several fold. The future therapeutic potential of PTHrP(1-36) for the treatment of diabetes is especially relevant given the complementary therapeutic efficacy of PTHrP(1-36) in postmenopausal osteoporosis.
在治疗糖尿病的过程中,诱导人β细胞生长同时增强其功能是主要目标。甲状旁腺激素相关蛋白(PTHrP)通过甲状旁腺激素 1 受体(PTH1R)增强啮齿动物β细胞的生长和功能。基于这一点,我们假设 PTH1R 在人β细胞中表达,并且 PTHrP 有可能增强人β细胞的增殖和/或功能。
通过腺病毒 PTHrP 构建体转导或用 PTHrP 肽处理,分析人胰岛中转录的 PTH1R 表达、β细胞增殖、葡萄糖刺激胰岛素分泌(GSIS)以及分化和细胞周期基因的表达。还评估了晚期 G1/S 细胞周期分子过表达对人β细胞增殖的影响。
我们发现人β细胞表达 PTH1R。更重要的是,PTHrP 的过表达导致人β细胞增殖显著增加约三倍。此外,PTHrP(1-36) 氨基末端肽足以增加复制以及人胰岛中晚期 G1/S 细胞周期蛋白 cyclin E 和细胞周期蛋白依赖性激酶 2(cdk2)的表达。值得注意的是,PTHrP(1-36) 还增强了 GSIS。最后,cyclin E 的过表达本身可增强人β细胞增殖,而当这两种分子同时表达时,复制会进一步显著协同增加。
PTHrP(1-36) 肽增强人β细胞增殖和功能,同时上调两种特定的细胞周期激活剂,这两种激活剂一起可使人类β细胞的增殖增加数倍。鉴于 PTHrP(1-36) 在绝经后骨质疏松症中的互补治疗功效,PTHrP(1-36) 对糖尿病治疗的未来治疗潜力尤其相关。