Department of Cell Biology, Harvard Medical School, and Immune Disease Institute at Children's Hospital, Boston, Massachusetts, United States of America.
PLoS Pathog. 2010 Sep 30;6(9):e1001127. doi: 10.1371/journal.ppat.1001127.
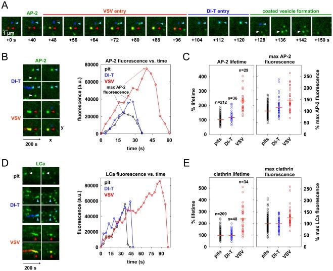
Microbial pathogens exploit the clathrin endocytic machinery to enter host cells. Vesicular stomatitis virus (VSV), an enveloped virus with bullet-shaped virions that measure 70 x 200 nm, enters cells by clathrin-dependent endocytosis. We showed previously that VSV particles exceed the capacity of typical clathrin-coated vesicles and instead enter through endocytic carriers that acquire a partial clathrin coat and require local actin filament assembly to complete vesicle budding and internalization. To understand why the actin system is required for VSV uptake, we compared the internalization mechanisms of VSV and its shorter (75 nm long) defective interfering particle, DI-T. By imaging the uptake of individual particles into live cells, we found that, as with parental virions, DI-T enters via the clathrin endocytic pathway. Unlike VSV, DI-T internalization occurs through complete clathrin-coated vesicles and does not require actin polymerization. Since VSV and DI-T particles display similar surface densities of the same attachment glycoprotein, we conclude that the physical properties of the particle dictate whether a virus-containing clathrin pit engages the actin system. We suggest that the elongated shape of a VSV particle prevents full enclosure by the clathrin coat and that stalling of coat assembly triggers recruitment of the actin machinery to finish the internalization process. Since some enveloped viruses have pleomorphic particle shapes and sizes, our work suggests that they may use altered modes of endocytic uptake. More generally, our findings show the importance of cargo geometry for specifying cellular entry modes, even when the receptor recognition properties of a ligand are maintained.
微生物病原体利用网格蛋白内吞机制进入宿主细胞。水疱性口炎病毒(VSV)是一种包膜病毒,其子弹状病毒粒子的大小为 70×200nm,通过网格蛋白依赖性内吞作用进入细胞。我们之前曾表明,VSV 颗粒超过了典型网格蛋白包被囊泡的容量,而是通过内吞载体进入细胞,这些载体获得部分网格蛋白包被,并需要局部肌动蛋白丝组装来完成囊泡出芽和内化。为了了解为什么肌动蛋白系统对于 VSV 的摄取是必需的,我们比较了 VSV 和其较短(75nm 长)缺陷干扰粒子(DI-T)的内化机制。通过对单个颗粒进入活细胞的摄取进行成像,我们发现,与亲本病毒粒子一样,DI-T 通过网格蛋白内吞途径进入。与 VSV 不同,DI-T 的内化是通过完整的网格蛋白包被囊泡进行的,不需要肌动蛋白聚合。由于 VSV 和 DI-T 颗粒显示出相同附着糖蛋白的相似表面密度,我们得出结论,颗粒的物理性质决定了是否含有病毒的网格蛋白陷窝会参与肌动蛋白系统。我们认为,VSV 颗粒的长形形状阻止了网格蛋白被完全包裹,并且衣壳组装的停滞触发了肌动蛋白机器的招募以完成内化过程。由于一些包膜病毒具有多形的颗粒形状和大小,我们的工作表明它们可能使用改变的内吞摄取方式。更普遍地说,我们的发现表明货物几何形状对于指定细胞进入模式的重要性,即使保持配体的受体识别特性。