Suppr超能文献

鲁比孔(Rubicon)和 PLEKHM1 通过一个新的 Rab7 结合结构域负调控内吞/自噬途径。

Rubicon and PLEKHM1 negatively regulate the endocytic/autophagic pathway via a novel Rab7-binding domain.

机构信息

Department of Genetics, Graduate School of Medicine, Osaka University, Osaka 565-0871, Japan.

出版信息

Mol Biol Cell. 2010 Dec;21(23):4162-72. doi: 10.1091/mbc.E10-06-0495. Epub 2010 Oct 13.

Abstract

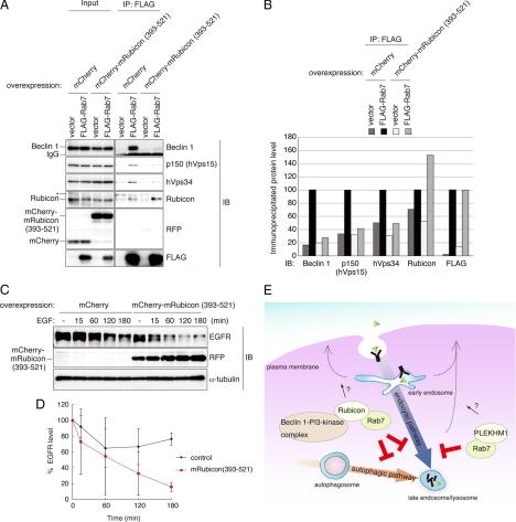
The endocytic and autophagic pathways are involved in the membrane trafficking of exogenous and endogenous materials to lysosomes. However, the mechanisms that regulate these pathways are largely unknown. We previously reported that Rubicon, a Beclin 1-binding protein, negatively regulates both the autophagic and endocytic pathways by unidentified mechanisms. In this study, we performed database searches to identify potential Rubicon homologues that share the common C-terminal domain, termed the RH domain. One of them, PLEKHM1, the causative gene of osteopetrosis, also suppresses endocytic transport but not autophagosome maturation. Rubicon and PLEKHM1 specifically and directly interact with Rab7 via their RH domain, and this interaction is critical for their function. Furthermore, we show that Rubicon but not PLEKHM1 uniquely regulates membrane trafficking via simultaneously binding both Rab7 and PI3-kinase.

摘要

内吞和自噬途径参与将外源性和内源性物质转运到溶酶体。然而,调节这些途径的机制在很大程度上是未知的。我们之前报道过,Rubicon 是一种与 Beclin 1 结合的蛋白,通过未知的机制负调控自噬和内吞途径。在这项研究中,我们进行了数据库搜索,以鉴定具有共同 C 末端结构域的潜在 Rubicon 同源物,称为 RH 结构域。其中之一是导致骨质疏松症的 PLEKHM1,它也抑制内吞运输,但不抑制自噬体成熟。Rubicon 和 PLEKHM1 通过其 RH 结构域特异性和直接与 Rab7 相互作用,这种相互作用对于它们的功能至关重要。此外,我们还表明,Rubicon 而不是 PLEKHM1 通过同时结合 Rab7 和 PI3-kinase 来独特地调节膜运输。

https://cdn.ncbi.nlm.nih.gov/pmc/blobs/9360/2993745/bdcad2cf472d/zmk0231096940001.jpg

文献AI研究员

20分钟写一篇综述,助力文献阅读效率提升50倍。

立即体验

用中文搜PubMed

大模型驱动的PubMed中文搜索引擎

马上搜索

文档翻译

学术文献翻译模型,支持多种主流文档格式。

立即体验