Suppr超能文献

一种基因选择性抑制剂证明了激酶 Zap70 在调节性 T 细胞中的功能与其催化活性无关。

A genetically selective inhibitor demonstrates a function for the kinase Zap70 in regulatory T cells independent of its catalytic activity.

机构信息

Howard Hughes Medical Institute, Rosalind Russell Medical Research Center for Arthritis, Department of Medicine, Department of Microbiology and Immunology, University of California-San Francisco, California, USA.

出版信息

Nat Immunol. 2010 Dec;11(12):1085-92. doi: 10.1038/ni.1955. Epub 2010 Oct 31.

Abstract

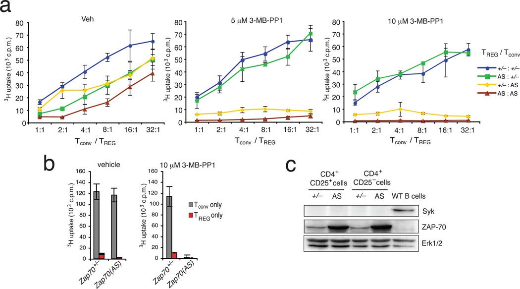
To investigate the role of the kinase Zap70 in T cells, we generated mice expressing a Zap70 mutant whose catalytic activity can be selectively blocked by a small-molecule inhibitor. We found that conventional naive, effector and memory T cells were dependent on the kinase activity of Zap70 for their activation, which demonstrated a nonredundant role for Zap70 in signals induced by the T cell antigen receptor (TCR). In contrast, the catalytic activity of Zap70 was not required for activation of the GTPase Rap1 and inside-out signals that promote integrin adhesion. This Zap70 kinase-independent pathway was sufficient for the suppressive activity of regulatory T cells (T(reg) cells), which was unperturbed by inhibition of the catalytic activity of Zap70. Our results indicate Zap70 is a likely therapeutic target.

摘要

为了研究激酶 Zap70 在 T 细胞中的作用,我们构建了一种表达 Zap70 突变体的小鼠,这种突变体的催化活性可以被一种小分子抑制剂特异性阻断。我们发现,常规的幼稚、效应和记忆 T 细胞依赖 Zap70 的激酶活性来激活,这表明 Zap70 在 T 细胞抗原受体(TCR)诱导的信号中具有非冗余的作用。相比之下,Zap70 的催化活性对于激活 GTPase Rap1 和促进整合素黏附的内向外信号并不必需。这种 Zap70 激酶非依赖性途径足以激活调节性 T 细胞(Treg 细胞)的抑制活性,而 Zap70 催化活性的抑制并不影响其抑制活性。我们的研究结果表明,Zap70 可能是一个有希望的治疗靶点。

https://cdn.ncbi.nlm.nih.gov/pmc/blobs/e161/3711183/3a2d935d1f8b/nihms449091f1.jpg

文献检索

告别复杂PubMed语法,用中文像聊天一样搜索,搜遍4000万医学文献。AI智能推荐,让科研检索更轻松。

立即免费搜索

文件翻译

保留排版,准确专业,支持PDF/Word/PPT等文件格式,支持 12+语言互译。

免费翻译文档

深度研究

AI帮你快速写综述,25分钟生成高质量综述,智能提取关键信息,辅助科研写作。

立即免费体验