Department of Physiology and Pharmacology, Chang Gung University, Tao-Yuan, Taiwan.
J Neuroinflammation. 2010 Nov 24;7:84. doi: 10.1186/1742-2094-7-84.
Lipoteichoic acid (LTA) is a component of Gram-positive bacterial cell walls, which has been found to be elevated in cerebrospinal fluid of patients suffering from meningitis. Moreover, matrix metalloproteinases (MMPs), MMP-9 especially, have been observed in patients with brain inflammatory diseases and may contribute to brain disease pathology. However, the molecular mechanisms underlying LTA-induced MMP-9 expression in brain astrocytes remain unclear.
The goal of this study was to examine whether LTA-induced cell migration is mediated by calcium/calmodulin (CaM)/CaM kinase II (CaMKII)-dependent transactivation of the PDGFR pathway in rat brain astrocytes (RBA-1 cells).
Expression and activity of MMP-9 induced by LTA was evaluated by zymographic, western blotting, and RT-PCR analyses. MMP-9 regulatory signaling pathways were investigated by treatment with pharmacological inhibitors or using dominant negative mutants or short hairpin RNA (shRNA) transfection, and chromatin immunoprecipitation (ChIP)-PCR and promoter activity reporter assays. Finally, we determined the cell functional changes by cell migration assay.
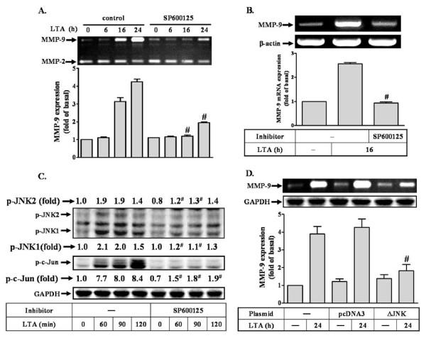
The data show that c-Jun/AP-1 mediates LTA-induced MMP-9 expression in RBA-1 cells. Next, we demonstrated that LTA induces MMP-9 expression via a calcium/CaM/CaMKII-dependent transactivation of PDGFR pathway. Transactivation of PDGFR led to activation of PI3K/Akt and JNK1/2 and then activated c-Jun/AP-1 signaling. Activated-c-Jun bound to the AP-1-binding site of the MMP-9 promoter, and thereby turned on transcription of MMP-9. Eventually, up-regulation of MMP-9 by LTA enhanced cell migration of astrocytes.
These results demonstrate that in RBA-1 cells, activation of c-Jun/AP-1 by a CaMKII-dependent PI3K/Akt-JNK activation mediated through transactivation of PDGFR is essential for up-regulation of MMP-9 and cell migration induced by LTA. Understanding the regulatory mechanisms underlying LTA-induced MMP-9 expression and functional changes in astrocytes may provide a new therapeutic strategy for Gram-positive bacterial infections in brain disorders.
脂磷壁酸(LTA)是革兰氏阳性细菌细胞壁的组成部分,已发现在患有脑膜炎的患者的脑脊液中升高。此外,基质金属蛋白酶(MMPs),特别是 MMP-9,已在患有脑炎症性疾病的患者中观察到,并且可能有助于脑疾病的病理学。然而,LTA 诱导脑星形胶质细胞中 MMP-9 表达的分子机制尚不清楚。
本研究的目的是研究 LTA 是否通过钙/钙调蛋白(CaM)/钙调蛋白激酶 II(CaMKII)依赖性 PDGFR 途径的反式激活来介导星形胶质细胞(RBA-1 细胞)中的细胞迁移。
通过明胶酶谱分析,western blot 和 RT-PCR 分析评估 LTA 诱导的 MMP-9 的表达和活性。通过使用药理学抑制剂或使用显性负突变体或短发夹 RNA(shRNA)转染以及染色质免疫沉淀(ChIP)-PCR 和启动子活性报告基因测定来研究 MMP-9 调节信号通路。最后,通过细胞迁移测定确定细胞功能变化。
数据显示 c-Jun/AP-1 介导 RBA-1 细胞中 LTA 诱导的 MMP-9 表达。接下来,我们证明 LTA 通过钙/CaM/CaMKII 依赖性 PDGFR 途径的反式激活诱导 MMP-9 表达。PDGFR 的反式激活导致 PI3K/Akt 和 JNK1/2 的激活,然后激活 c-Jun/AP-1 信号。激活的 c-Jun 与 MMP-9 启动子的 AP-1 结合位点结合,从而开启 MMP-9 的转录。最终,LTA 上调 MMP-9 增强了星形胶质细胞的迁移。
这些结果表明,在 RBA-1 细胞中,通过 CaMKII 依赖性 PI3K/Akt-JNK 激活介导的 PDGFR 反式激活激活 c-Jun/AP-1,对于 LTA 诱导的 MMP-9 和细胞迁移的上调是必需的。了解 LTA 诱导的星形胶质细胞中 MMP-9 表达和功能变化的调节机制可能为大脑疾病中的革兰氏阳性细菌感染提供新的治疗策略。