Department of Biochemistry and Molecular Biology, University of Debrecen, Medical and Health Science Center, Research Center for Molecular Medicine, Egyetem ter 1. Debrecen, H-4010, Hungary.
Immunity. 2010 Nov 24;33(5):699-712. doi: 10.1016/j.immuni.2010.11.009.
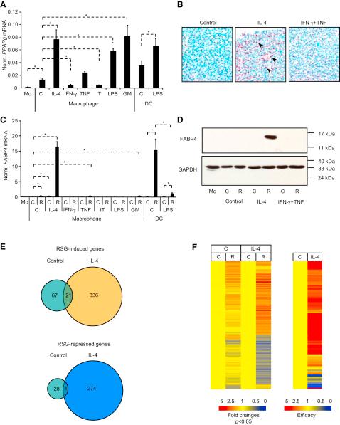
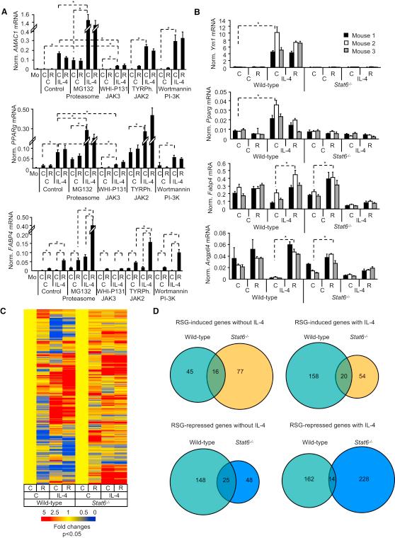
Peroxisome proliferator-activated receptor γ (PPARγ) is a lipid-activated transcription factor regulating lipid metabolism and inflammatory response in macrophages and dendritic cells (DCs). These immune cells exposed to distinct inflammatory milieu show cell type specification as a result of altered gene expression. We demonstrate here a mechanism how inflammatory molecules modulate PPARγ signaling in distinct subsets of cells. Proinflammatory molecules inhibited whereas interleukin-4 (IL-4) stimulated PPARγ activity in macrophages and DCs. Furthermore, IL-4 signaling augmented PPARγ activity through an interaction between PPARγ and signal transducer and activators of transcription 6 (STAT6) on promoters of PPARγ target genes, including FABP4. Thus, STAT6 acts as a facilitating factor for PPARγ by promoting DNA binding and consequently increasing the number of regulated genes and the magnitude of responses. This interaction, underpinning cell type-specific responses, represents a unique way of controlling nuclear receptor signaling by inflammatory molecules in immune cells.
过氧化物酶体增殖物激活受体 γ (PPARγ) 是一种脂激活转录因子,可调节巨噬细胞和树突状细胞 (DC) 中的脂质代谢和炎症反应。这些暴露于不同炎症环境中的免疫细胞由于基因表达的改变而表现出细胞类型特异性。我们在此证明了一种炎症分子如何调节不同细胞亚群中 PPARγ 信号的机制。促炎分子抑制 PPARγ 活性,而白细胞介素 4 (IL-4) 则刺激巨噬细胞和 DC 中的 PPARγ 活性。此外,IL-4 信号通过 PPARγ 与信号转导和转录激活因子 6 (STAT6) 之间的相互作用增强 PPARγ 活性,该相互作用作用于 PPARγ 靶基因(包括 FABP4)的启动子上。因此,STAT6 通过促进 DNA 结合并增加调节基因的数量和反应幅度,充当 PPARγ 的促进因子,从而增加调节基因的数量和反应幅度。这种相互作用,为细胞类型特异性反应提供了基础,代表了炎症分子在免疫细胞中控制核受体信号的独特方式。