Suppr超能文献

结肠癌细胞中 PTK7 的沉默:通过线粒体途径依赖 caspase-10 的细胞凋亡。

Silencing of PTK7 in colon cancer cells: caspase-10-dependent apoptosis via mitochondrial pathway.

机构信息

Department of Chemistry, Shands Cancer Center, UF Genetics Institute, University of Florida, Gainesville, Florida, United States of America.

出版信息

PLoS One. 2010 Nov 16;5(11):e14018. doi: 10.1371/journal.pone.0014018.

Abstract

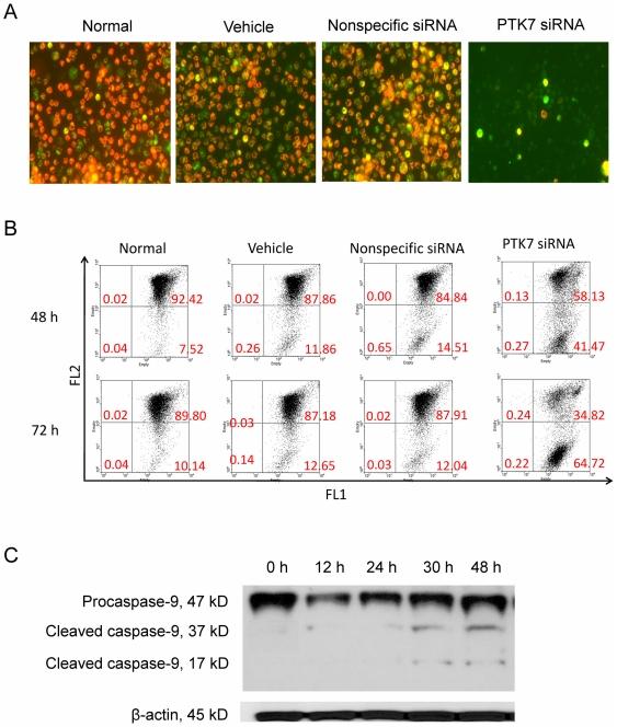
Protein tyrosine kinase-7 (PTK7) is a catalytically inactive receptor tyrosine kinase (RTK). PTK7 is upregulated in many common human cancers, including colon cancer, lung cancer, gastric cancer and acute myeloid leukemia. The reason for this up-regulation is not yet known. To explore the functional role of PTK7, the expression of PTK7 in HCT 116 cells was examined using small interference (siRNA)-mediated gene silencing. Following transfection, the siRNA successfully suppressed PTK7 mRNA and protein expression. Knocking down of PTK7 in HCT 116 cells inhibited cell proliferation compared to control groups and induced apoptosis. Furthermore, this apoptosis was characterized by decreased mitochondrial membrane potential and activation of caspase-9 and -10. Addition of a caspase-10 inhibitor totally blocked this apoptosis, suggesting that caspase-10 may play a critical role in PTK7-knockdown-induced apoptosis, downstream of mitochondria. These observations may indicate a role for PTK7 in cell proliferation and cell apoptosis and may provide a potential therapeutic pathway for the treatment of a variety of cancers.

摘要

蛋白酪氨酸激酶 7(PTK7)是一种无催化活性的受体酪氨酸激酶(RTK)。PTK7 在许多常见的人类癌症中上调,包括结肠癌、肺癌、胃癌和急性髓系白血病。这种上调的原因尚不清楚。为了探讨 PTK7 的功能作用,使用小干扰 RNA(siRNA)介导的基因沉默技术检测了 HCT 116 细胞中 PTK7 的表达。转染后,siRNA 成功抑制了 PTK7 mRNA 和蛋白表达。与对照组相比,敲低 HCT 116 细胞中的 PTK7 抑制细胞增殖并诱导细胞凋亡。此外,这种细胞凋亡的特征是线粒体膜电位降低以及 caspase-9 和 caspase-10 的激活。添加 caspase-10 抑制剂可完全阻断这种凋亡,表明 caspase-10 可能在线粒体下游的 PTK7 敲低诱导的凋亡中发挥关键作用。这些观察结果可能表明 PTK7 在细胞增殖和细胞凋亡中发挥作用,并可能为治疗各种癌症提供潜在的治疗途径。

https://cdn.ncbi.nlm.nih.gov/pmc/blobs/fa46/2982840/7a44c4fba0f4/pone.0014018.g001.jpg

文献AI研究员

20分钟写一篇综述,助力文献阅读效率提升50倍。

立即体验

用中文搜PubMed

大模型驱动的PubMed中文搜索引擎

马上搜索

文档翻译

学术文献翻译模型,支持多种主流文档格式。

立即体验