Suppr超能文献

FGF 信号的激活介导了神经嵴衍生的额骨和中胚层衍生的顶骨之间的增殖和成骨差异。

Activation of FGF signaling mediates proliferative and osteogenic differences between neural crest derived frontal and mesoderm parietal derived bone.

机构信息

Department of Surgery, Children's Surgical Research Program, Stanford University School of Medicine, Stanford, California, USA.

出版信息

PLoS One. 2010 Nov 18;5(11):e14033. doi: 10.1371/journal.pone.0014033.

Abstract

BACKGROUND

As a culmination of efforts over the last years, our knowledge of the embryonic origins of the mammalian frontal and parietal cranial bones is unambiguous. Progenitor cells that subsequently give rise to frontal bone are of neural crest origin, while parietal bone progenitors arise from paraxial mesoderm. Given the unique qualities of neural crest cells and the clear delineation of the embryonic origins of the calvarial bones, we sought to determine whether mouse neural crest derived frontal bone differs in biology from mesoderm derived parietal bone.

METHODS

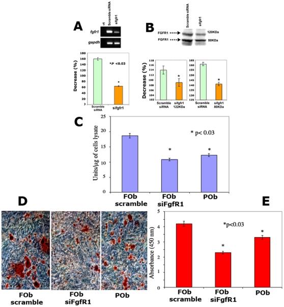
BrdU incorporation, immunoblotting and osteogenic differentiation assays were performed to investigate the proliferative rate and osteogenic potential of embryonic and postnatal osteoblasts derived from mouse frontal and parietal bones. Co-culture experiments and treatment with conditioned medium harvested from both types of osteoblasts were performed to investigate potential interactions between the two different tissue origin osteoblasts. Immunoblotting techniques were used to investigate the endogenous level of FGF-2 and the activation of three major FGF signaling pathways. Knockdown of FGF Receptor 1 (FgfR1) was employed to inactivate the FGF signaling.

RESULTS

Our results demonstrated that striking differences in cell proliferation and osteogenic differentiation between the frontal and parietal bone can be detected already at embryonic stages. The greater proliferation rate, as well as osteogenic capacity of frontal bone derived osteoblasts, were paralleled by an elevated level of FGF-2 protein synthesis. Moreover, an enhanced activation of FGF-signaling pathways was observed in frontal bone derived osteoblasts. Finally, the greater osteogenic potential of frontal derived osteoblasts was dramatically impaired by knocking down FgfR1.

CONCLUSIONS

Osteoblasts from mouse neural crest derived frontal bone displayed a greater proliferative and osteogenic potential and endogenous enhanced activation of FGF signaling compared to osteoblasts from mesoderm derived parietal bone. FGF signaling plays a key role in determining biological differences between the two types of osteoblasts.

摘要

背景

作为过去几年努力的结晶,我们对哺乳动物额骨和顶骨胚胎起源的认识是明确的。随后形成额骨的祖细胞起源于神经嵴,而顶骨祖细胞起源于轴旁中胚层。鉴于神经嵴细胞的独特性质和颅骨胚胎起源的明确划分,我们试图确定源自小鼠神经嵴的额骨在生物学上是否与源自中胚层的顶骨不同。

方法

通过 BrdU 掺入、免疫印迹和成骨分化实验来研究源自小鼠额骨和顶骨的胚胎和成体成骨细胞的增殖率和成骨潜能。进行共培养实验和用两种成骨细胞来源的条件培养基处理,以研究两种不同组织来源的成骨细胞之间的潜在相互作用。使用免疫印迹技术来研究内源性 FGF-2 水平和三种主要 FGF 信号通路的激活。采用 FGF 受体 1(FgfR1)的敲低来使 FGF 信号失活。

结果

我们的结果表明,在胚胎阶段就可以检测到额骨和顶骨之间细胞增殖和成骨分化的显著差异。额骨来源的成骨细胞增殖率较高,成骨能力较强,其 FGF-2 蛋白合成水平也较高。此外,在额骨来源的成骨细胞中观察到 FGF 信号通路的增强激活。最后,通过敲低 FgfR1,显著削弱了源自额骨的成骨细胞的成骨潜能。

结论

与源自中胚层的顶骨来源的成骨细胞相比,源自小鼠神经嵴的额骨来源的成骨细胞具有更高的增殖和成骨潜能,以及内源性增强的 FGF 信号激活。FGF 信号在决定两种成骨细胞之间的生物学差异方面起着关键作用。

https://cdn.ncbi.nlm.nih.gov/pmc/blobs/6822/2987799/b3104c5c1978/pone.0014033.g001.jpg

文献AI研究员

20分钟写一篇综述,助力文献阅读效率提升50倍。

立即体验

用中文搜PubMed

大模型驱动的PubMed中文搜索引擎

马上搜索

文档翻译

学术文献翻译模型,支持多种主流文档格式。

立即体验