Institute of Biomedical Science, Fudan University, Yi Xue Yuan Road 138, 200032 Shanghai, China.
Nucleic Acids Res. 2011 Apr;39(7):2690-700. doi: 10.1093/nar/gkq1179. Epub 2010 Dec 7.
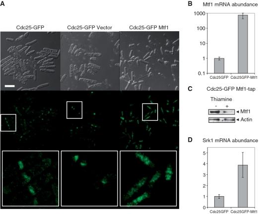
In eukaryotic cells, Mtf1 and its homologues function as mitochondrial transcription factors for the mitochondrial RNA polymerase in the mitochondrion. Here we show that in fission yeast Mtf1 exerts a non-mitochondrial function as a nuclear factor that regulates transcription of srk1, which is a kinase involved in the stress response and cell cycle progression. We first found Mtf1 expression in the nucleus. A ChIP-chip approach identified srk1 as a putative Mtf1 target gene. Over expression of Mtf1 induced transcription of the srk1 gene and Mtf1 deletion led to a reduction in transcription of the srk1 gene in vivo. Mtf1 overexpression causes cell elongation in a srk1 dependent manner. Mtf1 overexpression can cause cytoplasmic accumulation of Cdc25. We also provide biochemical evidence that Mtf1 binds to the upstream sequence of srk1. This is the first evidence that a mitochondrial transcription factor Mtf1 can regulate a nuclear gene. Mtf1 may also have a role in cell cycle progression.
在真核细胞中,Mtf1 及其同源物作为线粒体 RNA 聚合酶在线粒体中的线粒体转录因子发挥作用。在这里,我们表明在裂变酵母中,Mtf1 作为一种核因子发挥非线粒体功能,调节参与应激反应和细胞周期进程的激酶 srk1 的转录。我们首先发现 Mtf1 在核内表达。ChIP-chip 方法鉴定出 srk1 是 Mtf1 的一个潜在靶基因。Mtf1 的过表达诱导 srk1 基因的转录,而 Mtf1 的缺失导致体内 srk1 基因转录减少。Mtf1 的过表达以 srk1 依赖的方式导致细胞伸长。Mtf1 的过表达可导致 Cdc25 的细胞质积累。我们还提供了生化证据表明 Mtf1 与 srk1 的上游序列结合。这是第一个证据表明线粒体转录因子 Mtf1 可以调节核基因。Mtf1 也可能在细胞周期进程中发挥作用。