• 文献检索
  • 文档翻译
  • 深度研究
  • 学术资讯
  • Suppr Zotero 插件Zotero 插件
  • 邀请有礼
  • 套餐&价格
  • 历史记录
应用&插件
Suppr Zotero 插件Zotero 插件浏览器插件Mac 客户端Windows 客户端微信小程序
定价
高级版会员购买积分包购买API积分包
服务
文献检索文档翻译深度研究API 文档MCP 服务
关于我们
关于 Suppr公司介绍联系我们用户协议隐私条款
关注我们

Suppr 超能文献

核心技术专利:CN118964589B侵权必究
粤ICP备2023148730 号-1Suppr @ 2026

文献检索

告别复杂PubMed语法,用中文像聊天一样搜索,搜遍4000万医学文献。AI智能推荐,让科研检索更轻松。

立即免费搜索

文件翻译

保留排版,准确专业,支持PDF/Word/PPT等文件格式,支持 12+语言互译。

免费翻译文档

深度研究

AI帮你快速写综述,25分钟生成高质量综述,智能提取关键信息,辅助科研写作。

立即免费体验

外周给予靶向中枢神经系统的金属蛋白酶抑制剂可降低阿尔茨海默病小鼠模型的 Aβ毒性。

Peripheral delivery of a CNS targeted, metalo-protease reduces aβ toxicity in a mouse model of Alzheimer's disease.

机构信息

Department of Neurosciences, University of California San Diego, La Jolla, California, United States of America.

出版信息

PLoS One. 2011 Jan 31;6(1):e16575. doi: 10.1371/journal.pone.0016575.

DOI:10.1371/journal.pone.0016575
PMID:21304989
原文链接:https://pmc.ncbi.nlm.nih.gov/articles/PMC3031588/
Abstract

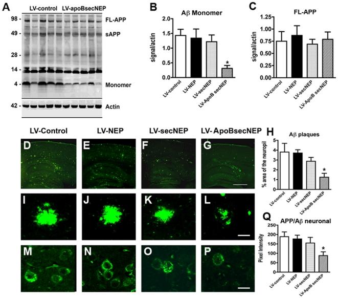
Alzheimer's disease (AD), an incurable, progressive neurodegenerative disorder, is the most common form of dementia. Therapeutic options have been elusive due to the inability to deliver proteins across the blood-brain barrier (BBB). In order to improve the therapeutic potential for AD, we utilized a promising new approach for delivery of proteins across the BBB. We generated a lentivirus vector expressing the amyloid β-degrading enzyme, neprilysin, fused to the ApoB transport domain and delivered this by intra-peritoneal injection to amyloid protein precursor (APP) transgenic model of AD. Treated mice had reduced levels of Aβ, reduced plaques and increased synaptic density in the CNS. Furthermore, mice treated with the neprilysin targeting the CNS had a reversal of memory deficits. Thus, the addition of the ApoB transport domain to the secreted neprilysin generated a non-invasive therapeutic approach that may be a potential treatment in patients with AD.

摘要

阿尔茨海默病(AD)是一种无法治愈的进行性神经退行性疾病,是痴呆症最常见的形式。由于无法将蛋白质递送到血脑屏障(BBB)内,因此治疗选择一直难以实现。为了提高 AD 的治疗潜力,我们利用了一种有前途的新方法,将蛋白质递送到 BBB 内。我们生成了一种表达淀粉样蛋白β降解酶 Neprilysin 的慢病毒载体,该酶与 ApoB 转运结构域融合,并通过腹腔内注射递送到 AD 的淀粉样蛋白前体(APP)转基因模型中。接受治疗的小鼠的 Aβ水平降低,斑块减少,中枢神经系统中的突触密度增加。此外,用针对中枢神经系统的 Neprilysin 进行治疗的小鼠的记忆缺陷得到了逆转。因此,将 ApoB 转运结构域添加到分泌的 Neprilysin 中,产生了一种非侵入性的治疗方法,可能是 AD 患者的潜在治疗方法。

https://cdn.ncbi.nlm.nih.gov/pmc/blobs/b4ed/3031588/43ab74c5217e/pone.0016575.g008.jpg
https://cdn.ncbi.nlm.nih.gov/pmc/blobs/b4ed/3031588/e1791ce43cfe/pone.0016575.g001.jpg
https://cdn.ncbi.nlm.nih.gov/pmc/blobs/b4ed/3031588/591e5d15b8da/pone.0016575.g002.jpg
https://cdn.ncbi.nlm.nih.gov/pmc/blobs/b4ed/3031588/4185d4526d54/pone.0016575.g003.jpg
https://cdn.ncbi.nlm.nih.gov/pmc/blobs/b4ed/3031588/630db3a48076/pone.0016575.g004.jpg
https://cdn.ncbi.nlm.nih.gov/pmc/blobs/b4ed/3031588/af4bb5d9017f/pone.0016575.g005.jpg
https://cdn.ncbi.nlm.nih.gov/pmc/blobs/b4ed/3031588/2c8d11ae6e71/pone.0016575.g006.jpg
https://cdn.ncbi.nlm.nih.gov/pmc/blobs/b4ed/3031588/0c5b8b660dc7/pone.0016575.g007.jpg
https://cdn.ncbi.nlm.nih.gov/pmc/blobs/b4ed/3031588/43ab74c5217e/pone.0016575.g008.jpg
https://cdn.ncbi.nlm.nih.gov/pmc/blobs/b4ed/3031588/e1791ce43cfe/pone.0016575.g001.jpg
https://cdn.ncbi.nlm.nih.gov/pmc/blobs/b4ed/3031588/591e5d15b8da/pone.0016575.g002.jpg
https://cdn.ncbi.nlm.nih.gov/pmc/blobs/b4ed/3031588/4185d4526d54/pone.0016575.g003.jpg
https://cdn.ncbi.nlm.nih.gov/pmc/blobs/b4ed/3031588/630db3a48076/pone.0016575.g004.jpg
https://cdn.ncbi.nlm.nih.gov/pmc/blobs/b4ed/3031588/af4bb5d9017f/pone.0016575.g005.jpg
https://cdn.ncbi.nlm.nih.gov/pmc/blobs/b4ed/3031588/2c8d11ae6e71/pone.0016575.g006.jpg
https://cdn.ncbi.nlm.nih.gov/pmc/blobs/b4ed/3031588/0c5b8b660dc7/pone.0016575.g007.jpg
https://cdn.ncbi.nlm.nih.gov/pmc/blobs/b4ed/3031588/43ab74c5217e/pone.0016575.g008.jpg

相似文献

1
Peripheral delivery of a CNS targeted, metalo-protease reduces aβ toxicity in a mouse model of Alzheimer's disease.外周给予靶向中枢神经系统的金属蛋白酶抑制剂可降低阿尔茨海默病小鼠模型的 Aβ毒性。
PLoS One. 2011 Jan 31;6(1):e16575. doi: 10.1371/journal.pone.0016575.
2
A Novel Design of a Portable Birdcage via Meander Line Antenna (MLA) to Lower Beta Amyloid (Aβ) in Alzheimer's Disease.一种通过曲折线天线(MLA)设计的便携式鸟笼,用于降低阿尔茨海默病中的β淀粉样蛋白(Aβ)。
IEEE J Transl Eng Health Med. 2025 Apr 10;13:158-173. doi: 10.1109/JTEHM.2025.3559693. eCollection 2025.
3
Somatostatin therapy, neprilysin activation, and amyloid beta reduction: A novel approach for Alzheimer's treatment.生长抑素疗法、中性内肽酶激活与β淀粉样蛋白减少:一种治疗阿尔茨海默病的新方法。
Biomed Pharmacother. 2025 Aug;189:118325. doi: 10.1016/j.biopha.2025.118325. Epub 2025 Jul 8.
4
Acute targeting of N-terminal tau protein has long-lasting beneficial effects in Tg2576 APP/Aβ mouse model by reducing cognitive impairment, cerebral Aβ-amyloidosis, synaptic remodeling and microgliosis later in life.在Tg2576 APP/Aβ小鼠模型中,对N端tau蛋白进行急性靶向作用可通过减轻晚年的认知障碍、脑Aβ淀粉样变性、突触重塑和小胶质细胞增生,产生长期有益影响。
Acta Neuropathol Commun. 2025 May 29;13(1):121. doi: 10.1186/s40478-025-02022-y.
5
Carbon dots as dual inhibitors of tau and amyloid-beta aggregation for the treatment of Alzheimer's disease.碳点作为双靶点抑制剂抑制 tau 和淀粉样β聚集用于阿尔茨海默病的治疗。
Acta Biomater. 2024 Jul 15;183:341-355. doi: 10.1016/j.actbio.2024.06.001. Epub 2024 Jun 5.
6
Prescription of Controlled Substances: Benefits and Risks管制药品的处方:益处与风险
7
Tauroursodeoxycholic Acid Attenuates Diet-Induced and Age-Related Peripheral Endoplasmic Reticulum Stress and Cerebral Amyloid Pathology in a Mouse Model of Alzheimer's Disease.牛磺熊脱氧胆酸可减轻饮食诱导和衰老相关的外周内质网应激及阿尔茨海默病模型小鼠的脑内淀粉样蛋白病理。
J Prev Alzheimers Dis. 2021;8(4):483-494. doi: 10.14283/jpad.2021.33.
8
CSF tau and the CSF tau/ABeta ratio for the diagnosis of Alzheimer's disease dementia and other dementias in people with mild cognitive impairment (MCI).脑脊液tau蛋白及脑脊液tau蛋白与β淀粉样蛋白比值在轻度认知障碍(MCI)患者中用于诊断阿尔茨海默病性痴呆及其他痴呆。
Cochrane Database Syst Rev. 2017 Mar 22;3(3):CD010803. doi: 10.1002/14651858.CD010803.pub2.
9
Photobiomodulation mitigates blood-brain barrier disruption in APP/PS1 mouse model of Alzheimer's disease by activating the AMPK pathway.光生物调节通过激活AMPK途径减轻阿尔茨海默病APP/PS1小鼠模型中的血脑屏障破坏。
Alzheimers Res Ther. 2025 Jun 23;17(1):141. doi: 10.1186/s13195-025-01787-7.
10
High-Density Lipoprotein Mimetic Peptide 4F Reduces Toxic Amyloid-Beta Exposure to the Blood-Brain Barrier Endothelium in Alzheimer's Disease Transgenic Mice.高密度脂蛋白模拟肽 4F 可减少阿尔茨海默病转基因小鼠血脑屏障内皮细胞的毒性淀粉样蛋白-β暴露。
Mol Pharm. 2024 Nov 4;21(11):5661-5671. doi: 10.1021/acs.molpharmaceut.4c00633. Epub 2024 Oct 11.

引用本文的文献

1
Correction: Peripheral Delivery of a CNS Targeted, Metalo-Protease Reduces Aβ Toxicity in a Mouse Model of Alzheimer's Disease.更正:中枢神经系统靶向金属蛋白酶的外周给药可降低阿尔茨海默病小鼠模型中的Aβ毒性。
PLoS One. 2025 Aug 20;20(8):e0330647. doi: 10.1371/journal.pone.0330647. eCollection 2025.
2
Cross talk on therapeutic strategies: natriuretic peptides and inhibiting neprilysin in hypertension management.治疗策略中的相互作用:利钠肽与抑制中性肽链内切酶在高血压管理中的应用
Hypertens Res. 2025 Jan;48(1):284-300. doi: 10.1038/s41440-024-01989-w. Epub 2024 Nov 14.
3
Endocrine Regulation of Microvascular Receptor-Mediated Transcytosis and Its Therapeutic Opportunities: Insights by PCSK9-Mediated Regulation.

本文引用的文献

1
Progressive accumulation of amyloid-beta oligomers in Alzheimer's disease and in amyloid precursor protein transgenic mice is accompanied by selective alterations in synaptic scaffold proteins.阿尔茨海默病和淀粉样前体蛋白转基因小鼠中淀粉样-β寡聚体的进行性积累伴随着突触支架蛋白的选择性改变。
FEBS J. 2010 Jul;277(14):3051-67. doi: 10.1111/j.1742-4658.2010.07719.x. Epub 2010 Jun 22.
2
A mouse model of amyloid beta oligomers: their contribution to synaptic alteration, abnormal tau phosphorylation, glial activation, and neuronal loss in vivo.淀粉样β寡聚体的小鼠模型:其对体内突触改变、异常tau 磷酸化、神经胶质细胞激活和神经元丢失的贡献。
J Neurosci. 2010 Apr 7;30(14):4845-56. doi: 10.1523/JNEUROSCI.5825-09.2010.
3
微血管受体介导的转胞吞作用的内分泌调节及其治疗机会:PCSK9介导的调节见解
Pharmaceutics. 2023 Apr 18;15(4):1268. doi: 10.3390/pharmaceutics15041268.
4
Blood-brain barrier penetrating neprilysin degrades monomeric amyloid-beta in a mouse model of Alzheimer's disease.血脑屏障穿透型脑啡肽酶降解单体淀粉样β肽在阿尔茨海默病小鼠模型中的作用。
Alzheimers Res Ther. 2022 Dec 5;14(1):180. doi: 10.1186/s13195-022-01132-2.
5
Peptides as Pharmacological Carriers to the Brain: Promises, Shortcomings and Challenges.肽类作为脑内递药载体:前景、不足与挑战。
Mol Pharm. 2022 Nov 7;19(11):3700-3729. doi: 10.1021/acs.molpharmaceut.2c00523. Epub 2022 Sep 29.
6
Novel Brain-Penetrating Single Chain Antibodies Directed Against 3RTau for the Treatment of Alzheimer's Disease and Related Dementias.针对阿尔茨海默病和相关痴呆症的新型穿透血脑屏障的单链抗体 3RTau。
Methods Mol Biol. 2022;2383:447-457. doi: 10.1007/978-1-0716-1752-6_28.
7
Active Targeted Nanoemulsions for Repurposing of Tegaserod in Alzheimer's Disease Treatment.用于替加色罗在阿尔茨海默病治疗中重新利用的主动靶向纳米乳剂。
Pharmaceutics. 2021 Oct 6;13(10):1626. doi: 10.3390/pharmaceutics13101626.
8
Enhanced neprilysin-mediated degradation of hippocampal Aβ42 with a somatostatin peptide that enters the brain.脑内可穿透的生长抑素肽增强海马 Aβ42 的 Neprilysin 介导致降解
Theranostics. 2021 Jan 1;11(2):789-804. doi: 10.7150/thno.50263. eCollection 2021.
9
A conformation-specific antibody against oligomeric β-amyloid restores neuronal integrity in a mouse model of Alzheimer's disease.一种针对寡聚β-淀粉样蛋白的构象特异性抗体可恢复阿尔茨海默病小鼠模型中的神经元完整性。
J Biol Chem. 2021 Jan-Jun;296:100241. doi: 10.1074/jbc.RA120.015327. Epub 2021 Jan 9.
10
Transcriptomic Changes Related to Cellular Processes with Particular Emphasis on Cell Activation in Lysosomal Storage Diseases from the Group of Mucopolysaccharidoses.与细胞过程相关的转录组变化,特别是在黏多糖贮积症组的溶酶体贮积病中的细胞激活。
Int J Mol Sci. 2020 Apr 30;21(9):3194. doi: 10.3390/ijms21093194.
Intraneuronal beta-amyloid accumulation and synapse pathology in Alzheimer's disease.
阿尔茨海默病中的细胞内β-淀粉样蛋白积累和突触病变。
Acta Neuropathol. 2010 May;119(5):523-41. doi: 10.1007/s00401-010-0679-9. Epub 2010 Mar 31.
4
NEP-like endopeptidases and Alzheimer's disease [corrected].NEP 样内肽酶与老年痴呆症 [更正]。
Curr Alzheimer Res. 2010 May;7(3):223-9. doi: 10.2174/156720510791050849.
5
Beclin 1 gene transfer activates autophagy and ameliorates the neurodegenerative pathology in alpha-synuclein models of Parkinson's and Lewy body diseases.Beclin 1基因转移可激活自噬,并改善帕金森病和路易体病α-突触核蛋白模型中的神经退行性病理变化。
J Neurosci. 2009 Oct 28;29(43):13578-88. doi: 10.1523/JNEUROSCI.4390-09.2009.
6
Pyroglutamate Abeta pathology in APP/PS1KI mice, sporadic and familial Alzheimer's disease cases.APP/PS1KI 小鼠、散发性和家族性阿尔茨海默病病例中的焦谷氨酸淀粉样蛋白β病理学。
J Neural Transm (Vienna). 2010 Jan;117(1):85-96. doi: 10.1007/s00702-009-0314-x. Epub 2009 Oct 13.
7
Soluble oligomers of amyloid Beta protein facilitate hippocampal long-term depression by disrupting neuronal glutamate uptake.β-淀粉样蛋白的可溶性寡聚体通过破坏神经元谷氨酸摄取来促进海马体长期抑制。
Neuron. 2009 Jun 25;62(6):788-801. doi: 10.1016/j.neuron.2009.05.012.
8
Expression of neprilysin in skeletal muscle reduces amyloid burden in a transgenic mouse model of Alzheimer disease.中性内肽酶在骨骼肌中的表达可减轻阿尔茨海默病转基因小鼠模型中的淀粉样蛋白负担。
Mol Ther. 2009 Aug;17(8):1381-6. doi: 10.1038/mt.2009.115. Epub 2009 May 26.
9
GEPT extract reduces Abeta deposition by regulating the balance between production and degradation of Abeta in APPV717I transgenic mice.GEPT提取物通过调节APPV717I转基因小鼠中β-淀粉样蛋白(Aβ)生成与降解之间的平衡来减少Aβ沉积。
Curr Alzheimer Res. 2009 Apr;6(2):118-31. doi: 10.2174/156720509787602942.
10
Neprilysin overexpression inhibits plaque formation but fails to reduce pathogenic Abeta oligomers and associated cognitive deficits in human amyloid precursor protein transgenic mice.中性内肽酶过表达可抑制斑块形成,但无法减少人淀粉样前体蛋白转基因小鼠体内致病性β淀粉样寡聚体及相关认知缺陷。
J Neurosci. 2009 Feb 18;29(7):1977-86. doi: 10.1523/JNEUROSCI.2984-08.2009.